Suppr超能文献

两种 I 型拓扑异构酶维持人线粒体中的 DNA 拓扑结构。

Two type I topoisomerases maintain DNA topology in human mitochondria.

机构信息

Wellcome Centre for Mitochondrial Research, Newcastle University, Newcastle upon Tyne NE2 4HH, UK.

Biosciences Institute, Newcastle University, Newcastle upon Tyne NE2 4HH, UK.

出版信息

Nucleic Acids Res. 2022 Oct 28;50(19):11154-11174. doi: 10.1093/nar/gkac857.

Abstract

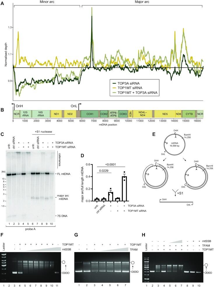
Genetic processes require the activity of multiple topoisomerases, essential enzymes that remove topological tension and intermolecular linkages in DNA. We have investigated the subcellular localisation and activity of the six human topoisomerases with a view to understanding the topological maintenance of human mitochondrial DNA. Our results indicate that mitochondria contain two topoisomerases, TOP1MT and TOP3A. Using molecular, genomic and biochemical methods we find that both proteins contribute to mtDNA replication, in addition to the decatenation role of TOP3A, and that TOP1MT is stimulated by mtSSB. Loss of TOP3A or TOP1MT also dysregulates mitochondrial gene expression, and both proteins promote transcription elongation in vitro. We find no evidence for TOP2 localisation to mitochondria, and TOP2B knockout does not affect mtDNA maintenance or expression. Our results suggest a division of labour between TOP3A and TOP1MT in mtDNA topology control that is required for the proper maintenance and expression of human mtDNA.

摘要

遗传过程需要多种拓扑异构酶的活性,拓扑异构酶是一种必需的酶,可以去除 DNA 中的拓扑张力和分子间连接。我们研究了六种人类拓扑异构酶的亚细胞定位和活性,以期了解人类线粒体 DNA 的拓扑维持。我们的结果表明,线粒体含有两种拓扑异构酶,TOP1MT 和 TOP3A。使用分子、基因组和生化方法,我们发现这两种蛋白质都有助于 mtDNA 复制,除了 TOP3A 的解连环作用外,mtSSB 还能刺激 TOP1MT。TOP3A 或 TOP1MT 的缺失也会使线粒体基因表达失调,这两种蛋白质都能促进体外转录延伸。我们没有发现 TOP2 定位于线粒体的证据,TOP2B 敲除也不会影响 mtDNA 的维持或表达。我们的结果表明,TOP3A 和 TOP1MT 在 mtDNA 拓扑控制中分工明确,这是人类 mtDNA 正确维持和表达所必需的。

https://cdn.ncbi.nlm.nih.gov/pmc/blobs/a6fc/9638942/dbfd4cca2d27/gkac857fig1.jpg

文献AI研究员

20分钟写一篇综述,助力文献阅读效率提升50倍。

立即体验

用中文搜PubMed

大模型驱动的PubMed中文搜索引擎

马上搜索

文档翻译

学术文献翻译模型,支持多种主流文档格式。

立即体验