Suppr超能文献

咪达唑仑具有抗肿瘤作用,并能提高抗PD-1免疫疗法在肝细胞癌中的疗效。

Midazolam exhibits antitumour and enhances the efficiency of Anti-PD-1 immunotherapy in hepatocellular carcinoma.

作者信息

Kang Junwei, Zheng Zhiying, Li Xian, Huang Tian, Rong Dawei, Liu Xinyang, Qin Miaomiao, Wang Yuliang, Kong Xiangyi, Song Jinhua, Lv Chengyu, Pan Xiongxiong

机构信息

Department of Anesthesiology and Perioperative Medicine, The First Affiliated Hospital of Nanjing Medical University, Nanjing, China.

Department of General Surgery, Nanjing First Hospital, Nanjing Medical University, Nanjing, China.

出版信息

Cancer Cell Int. 2022 Oct 12;22(1):312. doi: 10.1186/s12935-022-02735-3.

Abstract

BACKGROUND

Midazolam (MDZ) is an anaesthetic that is widely used for anxiolysis and sedation. More recently, MDZ has also been described to be related to the outcome of various types of carcinomas. However, how MDZ influences the progression of hepatocellular carcinoma (HCC) and its effects on the biological function and tumour immune microenvironment of this type of tumour remain unknown.

METHODS

The effects of MDZ on the proliferation, invasion, and migration of HCC cell lines were examined in vitro using the Cell Counting Kit 8 (CCK8), 5-ethynyl-2'-deoxyuridine (EdU), Transwell, and wound healing assays. Additionally, western blotting was employed to confirm that PD-L1 was expressed. Chromatin immunoprecipitation-seq (ChIP-seq) analysis was used to pinpoint the transcriptional regulation regions of NF-κB and programmed death-ligand 1 (PD-L1). A C57BL/6 mouse model was used to produce subcutaneous HCC tumors in order to evaluate the in vivo performance of MDZ. Mass spectrometry was also used to assess changes in the tumour immunological microenvironment following MDZ injection.

RESULTS

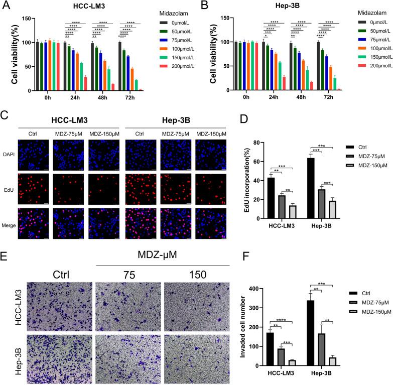
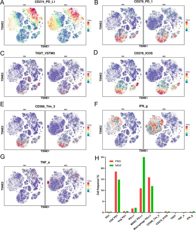
The HCC-LM3 and Hep-3B cell lines' proliferation, invasion, and migration were controlled by MDZ, according to the results of the CCK8, EdU, Transwell, and wound healing assays. PD-L1 expression was shown by ChIP-seq analysis to be boosted by NF-κB, and by Western blotting analysis, it was shown that MDZ downregulated the expression of NF-κB. Additionally, in vivo tests revealed that intraperitoneal MDZ injections reduced HCC tumor development and enhanced the effectiveness of anti-PD-1 therapy. The CD45 immune cell proportions were higher in the MDZ group than in the PBS group, according to the mass spectrometry results. Injection of MDZ resulted in a decrease in the proportions of CD4 T cells, CD8 T cells, natural killer (NK) cells, monocytes, Tregs, and M2 macrophages and a rise in the proportion of dendritic cells. Additionally, the concentrations of the cytokines IFN-g and TNF-a were noticeably raised whereas the concentrations of the CD8 T-cell fatigue markers ICOS, TIGIT, and TIM3 were noticeably lowered.

CONCLUSION

According to this study, MDZ inhibited the progression of HCC by inhibiting the NF-κB pathway and reducing the exhaustion of CD8 T cells. In clinical practice, MDZ combined with anti-PD-1 therapy might contribute to synergistically improving the antitumor efficacy of HCC treatment.

摘要

背景

咪达唑仑(MDZ)是一种广泛用于抗焦虑和镇静的麻醉剂。最近,也有报道称MDZ与各种类型癌症的预后有关。然而,MDZ如何影响肝细胞癌(HCC)的进展及其对这类肿瘤的生物学功能和肿瘤免疫微环境的影响尚不清楚。

方法

使用细胞计数试剂盒8(CCK8)、5-乙炔基-2'-脱氧尿苷(EdU)、Transwell和伤口愈合试验在体外检测MDZ对HCC细胞系增殖、侵袭和迁移的影响。此外,采用蛋白质免疫印迹法确认PD-L1的表达。染色质免疫沉淀测序(ChIP-seq)分析用于确定NF-κB和程序性死亡配体1(PD-L1)的转录调控区域。使用C57BL/6小鼠模型制备皮下HCC肿瘤,以评估MDZ的体内性能。还使用质谱法评估MDZ注射后肿瘤免疫微环境的变化。

结果

根据CCK8、EdU、Transwell和伤口愈合试验的结果,MDZ控制了HCC-LM3和Hep-3B细胞系的增殖、侵袭和迁移。ChIP-seq分析显示NF-κB促进了PD-L1的表达,蛋白质免疫印迹分析显示MDZ下调了NF-κB 的表达。此外,体内试验表明,腹腔注射MDZ可减少HCC肿瘤的生长,并增强抗PD-1治疗的效果。根据质谱结果,MDZ组的CD45免疫细胞比例高于PBS组。注射MDZ导致CD4 T细胞、CD8 T细胞、自然杀伤(NK)细胞、单核细胞、调节性T细胞(Tregs)和M2巨噬细胞的比例降低,树突状细胞的比例升高。此外,细胞因子IFN-γ和TNF-α的浓度明显升高,而CD8 T细胞耗竭标志物ICOS、TIGIT和TIM3的浓度明显降低。

结论

根据本研究,MDZ通过抑制NF-κB途径和减少CD8 T细胞耗竭来抑制HCC的进展。在临床实践中,MDZ联合抗PD-1治疗可能有助于协同提高HCC治疗的抗肿瘤疗效。

https://cdn.ncbi.nlm.nih.gov/pmc/blobs/2a90/9555186/eba072dcda83/12935_2022_2735_Fig1_HTML.jpg

文献AI研究员

20分钟写一篇综述,助力文献阅读效率提升50倍。

立即体验

用中文搜PubMed

大模型驱动的PubMed中文搜索引擎

马上搜索

文档翻译

学术文献翻译模型,支持多种主流文档格式。

立即体验