Suppr超能文献

PD-L1 特异性嵌合开关受体的共表达通过 CD70-CD27 轴增强了 CAR T 细胞的疗效和持久性。

Co-expression of a PD-L1-specific chimeric switch receptor augments the efficacy and persistence of CAR T cells via the CD70-CD27 axis.

机构信息

China-New Zealand Joint Laboratory of Biomedicine and Health, State Key Laboratory of Respiratory Disease, Guangdong Provincial Key Laboratory of Stem Cell and Regenerative Medicine, Key Laboratory of Stem Cell and Regenerative Medicine, Guangzhou Institutes of Biomedicine and Health, Chinese Academy of Sciences, Guangzhou, China.

Key Laboratory of Biological Targeting Diagnosis, Therapy and Rehabilitation of Guangdong Higher Education Institutes, The Fifth Affiliated Hospital of Guangzhou Medical University, Guangzhou, China.

出版信息

Nat Commun. 2022 Oct 13;13(1):6051. doi: 10.1038/s41467-022-33793-w.

Abstract

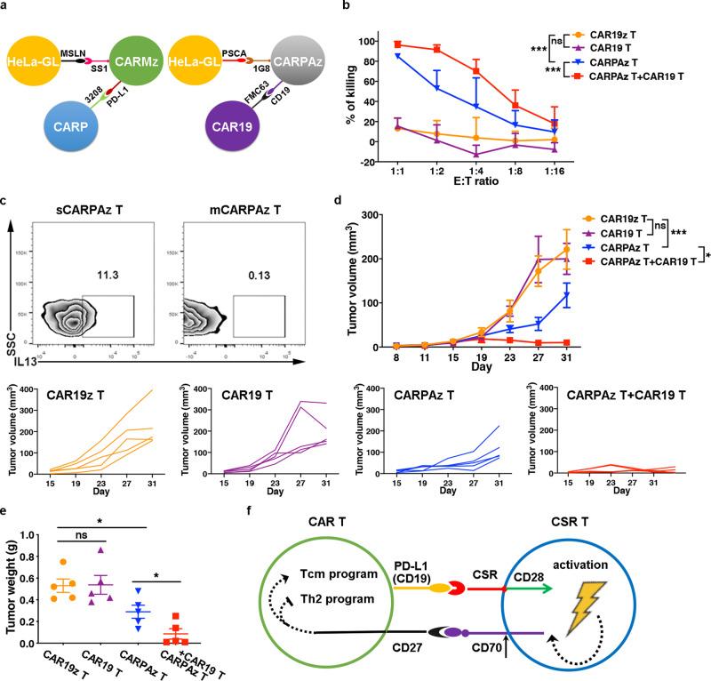
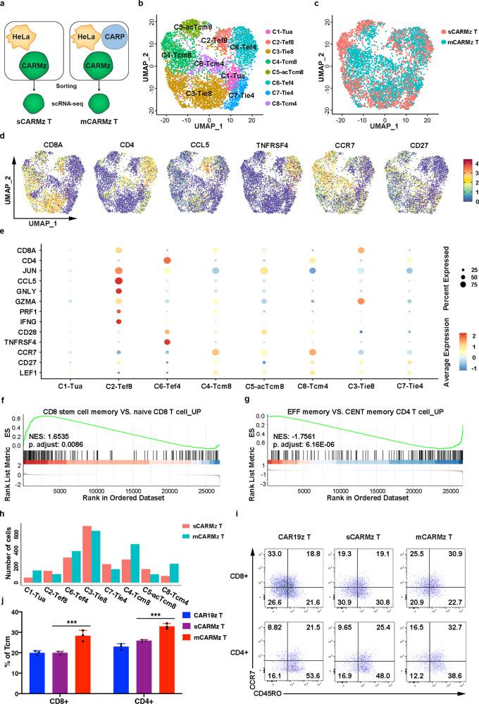
Co-expression of chimeric switch receptors (CSRs) specific for PD-L1 improves the antitumor effects of chimeric antigen receptor (CAR) T cells. However, the effects of trans-recognition between CSRs and PD-L1 expressed by activated CAR T cells remain unclear. Here, we design a CSR specific for PD-L1 (CARP), containing the transmembrane and cytoplasmic signaling domains of CD28 but not the CD3 ζ chain. We show that CARP T cells enhance the antitumor activity of anti-mesothelin CAR (CARMz) T cells in vitro and in vivo. In addition, confocal microscopy indicates that PD-L1 molecules on CARMz T cells accumulate at cell-cell contacts with CARP T cells. Using single-cell RNA-sequencing analysis, we reveal that CARP T cells promote CARMz T cells differentiation into central memory-like T cells, upregulate genes related to Th1 cells, and downregulate Th2-associated cytokines through the CD70-CD27 axis. Moreover, these effects are not restricted to PD-L1, as CAR19 T cells expressing anti-CD19 CSR exhibit similar effects on anti-PSCA CAR T cells with truncated CD19 expression. These findings suggest that target trans-recognition by CSRs on CAR T cells may improve the efficacy and persistence of CAR T cells via the CD70-CD27 axis.

摘要

嵌合开关受体(CSRs)与 PD-L1 的共表达可提高嵌合抗原受体(CAR)T 细胞的抗肿瘤作用。然而,CAR T 细胞激活后 CSR 与 PD-L1 之间的转受体识别作用尚不清楚。在这里,我们设计了一种针对 PD-L1 的 CSR(CARP),其包含 CD28 的跨膜和胞质信号结构域,但不包含 CD3 ζ 链。我们发现 CARP T 细胞在体外和体内增强了抗间皮素 CAR(CARMz)T 细胞的抗肿瘤活性。此外,共聚焦显微镜表明,CARMz T 细胞上的 PD-L1 分子在与 CARP T 细胞的细胞接触处聚集。通过单细胞 RNA 测序分析,我们揭示了 CARP T 细胞通过 CD70-CD27 轴促进 CARMz T 细胞分化为中央记忆样 T 细胞,上调与 Th1 细胞相关的基因,并下调 Th2 相关细胞因子。此外,这些效应不仅限于 PD-L1,因为表达抗 CD19 CSR 的 CAR19 T 细胞对表达截断 CD19 的抗 PSCA CAR T 细胞也表现出类似的效应。这些发现表明,CAR T 细胞上 CSR 的靶向转受体识别可能通过 CD70-CD27 轴提高 CAR T 细胞的疗效和持久性。

https://cdn.ncbi.nlm.nih.gov/pmc/blobs/0d2c/9561169/a0db6e09d2c1/41467_2022_33793_Fig1_HTML.jpg

文献AI研究员

20分钟写一篇综述,助力文献阅读效率提升50倍。

立即体验

用中文搜PubMed

大模型驱动的PubMed中文搜索引擎

马上搜索

文档翻译

学术文献翻译模型,支持多种主流文档格式。

立即体验