Suppr超能文献

一种检查点逆转受体介导双向激活并增强嵌合抗原受体T细胞功能。

A Checkpoint Reversal Receptor Mediates Bipartite Activation and Enhances CAR T-cell Function.

作者信息

Landi Daniel, Navai Shoba A, Brock Rebecca M, Fousek Kristen, Nawas Zeid, Sanber Khaled, Chauvin-Fleurence Cynthia, Bhat Raksha R, Xu Shuo, Krishnamurthy Purna, Choe Michelle, Campbell Matthew E, Morris Jessica S, Gad Ahmed Z, Shree Ankita, Echeandia Marrero Alesandra S, Saadeldin Amr M, Matthew Pretty R, Mullikin Dolores, Bielamowicz Kevin, Kurenbekova Lyazat, Major Angela M, Salsman Vita S, Byrd Tiara T, Hicks John M, Zhang Yi Jonathan, Yustein Jason, Carisey Alexandre F, Joseph Sujith K, Ahmed Nabil, Hegde Meenakshi

机构信息

Center for Cell and Gene Therapy, Baylor College of Medicine, Houston, Texas.

Texas Children's Cancer Center, Baylor College of Medicine, Houston, Texas.

出版信息

Cancer Res Commun. 2025 Mar 1;5(3):527-548. doi: 10.1158/2767-9764.CRC-24-0125.

Abstract

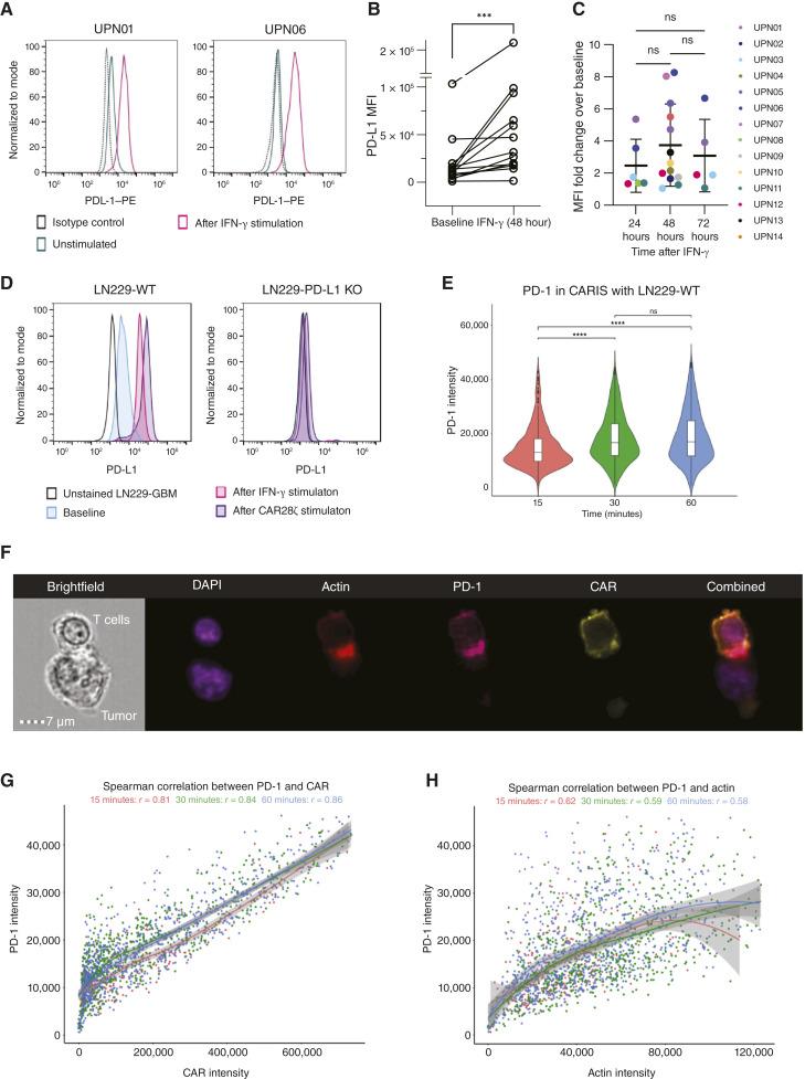
Enhancing CART function and persistence while balancing immune effector-mediated inflammation is crucial. Using our clinically relevant HER2-CAR platform, we demonstrate that tumor-intrinsic signals like the PD-1/PD-L1 immune checkpoint can be leveraged in CART design to modulate immune synapse and metabolic parameters, improving antitumor function without increasing cytokine production.

摘要

在平衡免疫效应器介导的炎症的同时增强嵌合抗原受体T细胞(CART)功能和持久性至关重要。利用我们临床相关的人表皮生长因子受体2(HER2)嵌合抗原受体平台,我们证明在CART设计中可以利用肿瘤内在信号,如程序性死亡受体1(PD-1)/程序性死亡配体1(PD-L1)免疫检查点,来调节免疫突触和代谢参数,在不增加细胞因子产生的情况下改善抗肿瘤功能。

https://cdn.ncbi.nlm.nih.gov/pmc/blobs/5ca4/11955954/7b4f13dc2f03/crc-24-0125_f1.jpg

文献AI研究员

20分钟写一篇综述,助力文献阅读效率提升50倍。

立即体验

用中文搜PubMed

大模型驱动的PubMed中文搜索引擎

马上搜索

文档翻译

学术文献翻译模型,支持多种主流文档格式。

立即体验