Suppr超能文献

用α-硫辛酸靶向肝脏硫烷硫/硫化氢信号通路,通过上调肝脏CSE/3-MST表达预防糖尿病诱导的肝损伤。

Targeting hepatic sulfane sulfur/hydrogen sulfide signaling pathway with α-lipoic acid to prevent diabetes-induced liver injury via upregulating hepatic CSE/3-MST expression.

作者信息

Dugbartey George J, Alornyo Karl K, Adams Ismaila, Atule Stephen, Obeng-Kyeremeh Richard, Amoah Daniel, Adjei Samuel

机构信息

Department of Pharmacology and Toxicology, School of Pharmacy, College of Health Sciences, University of Ghana, Legon, Accra, Ghana.

Department of Medical Pharmacology, University of Ghana Medical School, Korle-Bu, Accra, Ghana.

出版信息

Diabetol Metab Syndr. 2022 Oct 13;14(1):148. doi: 10.1186/s13098-022-00921-x.

Abstract

BACKGROUND

Diabetes-induced liver injury is a complication of diabetes mellitus of which there are no approved drugs for effective treatment or prevention. This study investigates possible hepatoprotective effect of alpha-lipoic acid (ALA), and sulfane sulfur/hydrogen sulfide pathway as a novel protective mechanism in a rat model of type 2 diabetes-induced liver injury.

METHODS

Thirty Sprague-Dawley rats underwent fasting for 12 h after which fasting blood glucose was measured and rats were randomly assigned to diabetic and non-diabetic groups. Type 2 diabetes mellitus (T2DM) was induced in diabetic group by administration of nicotinamide (110 mg/kg) and streptozotocin (55 mg/kg). Diabetic rats were treated daily with ALA (60 mg/kg/day p.o.) or 40 mg/kg/day DL-propargylglycine (PPG, an inhibitor of endogenous hydrogen sulfide production) for 6 weeks and then sacrificed. Liver, pancreas and blood samples were collected for analysis. Untreated T2DM rats received distilled water.

RESULTS

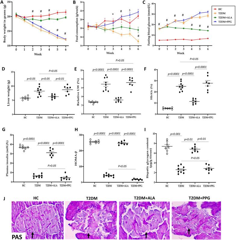
Hypoinsulinemia, hyperglycemia, hepatomegaly and reduced hepatic glycogen content were observed in untreated T2DM rats compared to healthy control group (p < 0.001). Also, the pancreas of untreated T2DM rats showed severely damaged pancreatic islets while liver damage was characterized by markedly increased hepatocellular vacuolation, sinusoidal enlargement, abnormal intrahepatic lipid accumulation, severe transaminitis, hyperbilirubinemia, and impaired hepatic antioxidant status and inflammation compared to healthy control rats (p < 0.01). While pharmacological inhibition of hepatic sulfane sulfur/hydrogen sulfide with PPG administration aggravated these pathological changes (p < 0.05), ALA strongly prevented these changes. ALA also significantly increased hepatic expression of hydrogen sulfide-producing enzymes (cystathionine γ-lyase and 3-mecaptopyruvate sulfurtransferase) as well as hepatic sulfane sulfur and hydrogen sulfide levels compared to all groups (p < 0.01).

CONCLUSIONS

To the best of our knowledge, this is the first experimental evidence showing that ALA prevents diabetes-induced liver injury by activating hepatic sulfane sulfur/hydrogen sulfide pathway via upregulation of hepatic cystathionine γ-lyase and 3-mecaptopyruvate sulfurtransferase expressions. Therefore, ALA could serve as a novel pharmacological agent for the treatment and prevention of diabetes-induced liver injury, with hepatic sulfane sulfur/hydrogen sulfide as a novel therapeutic target.

摘要

背景

糖尿病诱导的肝损伤是糖尿病的一种并发症,目前尚无经批准用于有效治疗或预防的药物。本研究调查了α-硫辛酸(ALA)的潜在肝保护作用,以及硫烷硫/硫化氢途径作为2型糖尿病诱导的肝损伤大鼠模型中的一种新型保护机制。

方法

30只Sprague-Dawley大鼠禁食12小时后测量空腹血糖,然后随机分为糖尿病组和非糖尿病组。糖尿病组通过给予烟酰胺(110mg/kg)和链脲佐菌素(55mg/kg)诱导2型糖尿病(T2DM)。糖尿病大鼠每天口服ALA(60mg/kg/天)或40mg/kg/天的DL-炔丙基甘氨酸(PPG,一种内源性硫化氢生成抑制剂),持续6周,然后处死。收集肝脏、胰腺和血液样本进行分析。未治疗的T2DM大鼠给予蒸馏水。

结果

与健康对照组相比,未治疗的T2DM大鼠出现低胰岛素血症、高血糖、肝肿大和肝糖原含量降低(p<0.001)。此外,未治疗的T2DM大鼠的胰腺显示胰岛严重受损,而与健康对照大鼠相比,肝损伤的特征是肝细胞空泡化明显增加、肝血窦扩大、肝内脂质异常蓄积、严重转氨酶升高、高胆红素血症以及肝抗氧化状态和炎症受损(p<0.01)。虽然给予PPG对肝硫烷硫/硫化氢进行药理学抑制会加重这些病理变化(p<0.05),但ALA强烈预防了这些变化。与所有组相比,ALA还显著增加了产硫化氢酶(胱硫醚γ-裂解酶和3-巯基丙酮酸硫转移酶)的肝脏表达以及肝硫烷硫和硫化氢水平(p<0.01)。

结论

据我们所知,这是首个实验证据表明ALA通过上调肝脏胱硫醚γ-裂解酶和3-巯基丙酮酸硫转移酶的表达来激活肝硫烷硫/硫化氢途径,从而预防糖尿病诱导的肝损伤。因此,ALA可作为一种新型药物用于治疗和预防糖尿病诱导的肝损伤,肝硫烷硫/硫化氢可作为一个新的治疗靶点。

https://cdn.ncbi.nlm.nih.gov/pmc/blobs/e817/9558364/ee0a30d30b14/13098_2022_921_Fig1_HTML.jpg

文献AI研究员

20分钟写一篇综述,助力文献阅读效率提升50倍。

立即体验

用中文搜PubMed

大模型驱动的PubMed中文搜索引擎

马上搜索

文档翻译

学术文献翻译模型,支持多种主流文档格式。

立即体验