Suppr超能文献

LINC01526通过与TARBP2相互作用诱导GNG7 mRNA降解促进胃癌的增殖和转移。

LINC01526 Promotes Proliferation and Metastasis of Gastric Cancer by Interacting with TARBP2 to Induce GNG7 mRNA Decay.

作者信息

Zhou Jin-Yong, Liu Jin-Yan, Tao Yu, Chen Chen, Liu Shen-Lin

机构信息

Jiangsu Province Hospital of Chinese Medicine, The Affiliated Hospital of Nanjing University of Chinese Medicine, Nanjing 210029, China.

Department of Breast and Thyroid Surgery, The Affiliated Suzhou Hospital of Nanjing Medical University, Suzhou Municipal Hospital, Gusu School, Nanjing Medical University, Suzhou 215002, China.

出版信息

Cancers (Basel). 2022 Oct 9;14(19):4940. doi: 10.3390/cancers14194940.

Abstract

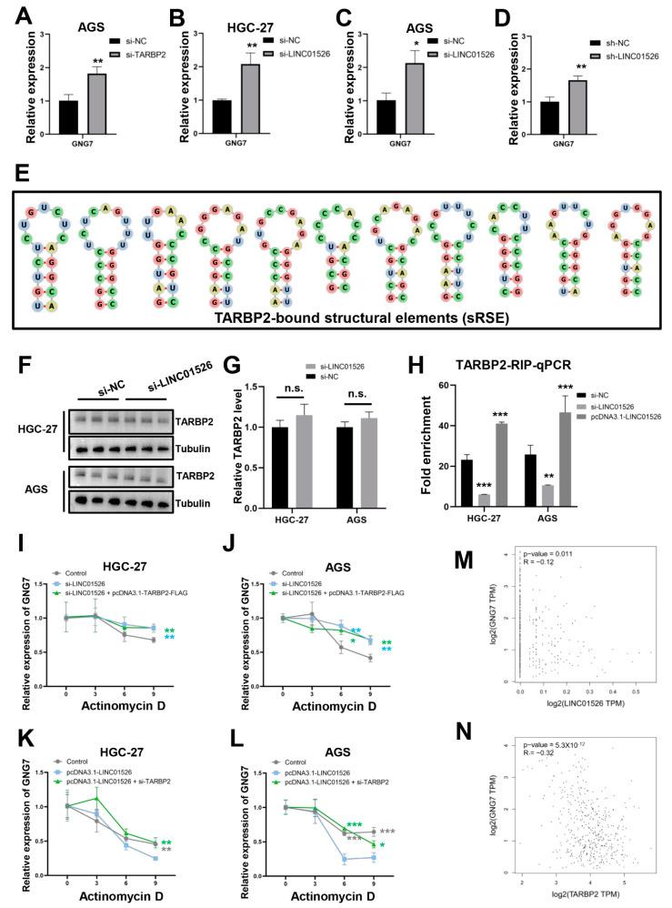
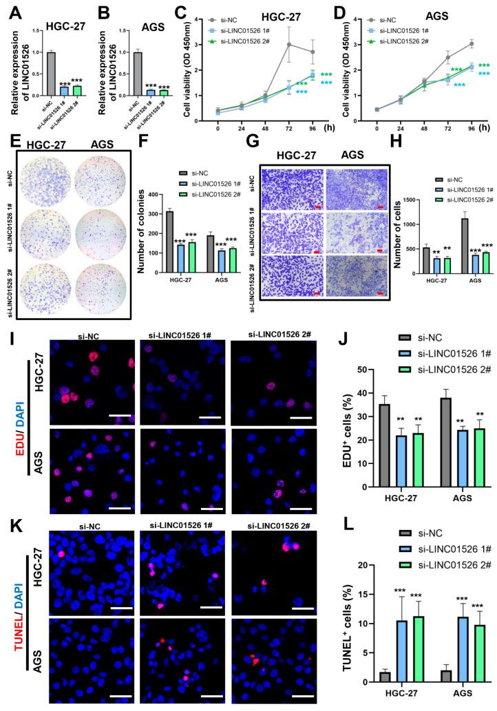
Gastric cancer is the most common malignancy of the human digestive system. Long noncoding RNAs (lncRNAs) influence the occurrence and development of gastric cancer in multiple ways. However, the function and mechanism of LINC01526 in gastric cancer remain unknown. Herein, we investigated the function of LINC01526 with respect to the malignant progression of gastric cancer. We found that LINC01526 was upregulated in gastric cancer cells and tissues. The function experiments in vitro and the Xenograft mouse model in vivo proved that LINC01526 could promote gastric cancer cell proliferation and migration. Furthermore, LINC01526 interacted with TAR (HIV-1) RNA-binding protein 2 (TARBP2) and decreased the mRNA stability of G protein gamma 7 (GNG7) through TARBP2. Finally, the rescue assay showed that downregulating GNG7 partially rescued the cell proliferation inhibited by LINC01526 or TARBP2 silencing. In summary, LINC01526 promoted gastric cancer progression by interacting with TARBP2, which subsequently degraded GNG7 mRNA. This study not only explores the role of LINC01526 in gastric cancer, but also provides a laboratory basis for its use as a new biomarker for diagnosis and therapeutic targets.

摘要

胃癌是人类消化系统最常见的恶性肿瘤。长链非编码RNA(lncRNAs)以多种方式影响胃癌的发生和发展。然而,LINC01526在胃癌中的功能和机制仍不清楚。在此,我们研究了LINC01526在胃癌恶性进展方面的功能。我们发现LINC01526在胃癌细胞和组织中上调。体外功能实验和体内异种移植小鼠模型证明LINC01526可促进胃癌细胞增殖和迁移。此外,LINC01526与HIV-1反式激活应答元件(TAR)RNA结合蛋白2(TARBP2)相互作用,并通过TARBP2降低G蛋白γ7(GNG7)的mRNA稳定性。最后,拯救实验表明下调GNG7可部分挽救由LINC01526或TARBP2沉默所抑制的细胞增殖。总之,LINC01526通过与TARBP2相互作用促进胃癌进展,随后TARBP2降解GNG7 mRNA。本研究不仅探讨了LINC01526在胃癌中的作用,还为其作为诊断新生物标志物和治疗靶点提供了实验依据。

https://cdn.ncbi.nlm.nih.gov/pmc/blobs/0abf/9562272/b4b317fe8b67/cancers-14-04940-g001.jpg

文献AI研究员

20分钟写一篇综述,助力文献阅读效率提升50倍。

立即体验

用中文搜PubMed

大模型驱动的PubMed中文搜索引擎

马上搜索

文档翻译

学术文献翻译模型,支持多种主流文档格式。

立即体验