Suppr超能文献

Circ_0007099通过与miR-425-3p相互作用上调GNG7,从而在胃癌中发挥肿瘤抑制作用。

Circ_0007099 upregulates GNG7 to function as a tumor inhibitor in gastric carcinoma by interacting with miR-425-3p.

作者信息

Zhang Zhipeng, Zhou Yikai, Zhou Na, Yin Junda, Kuang Xuechun

机构信息

Department of Geratology Surgery, Xiangya Hospital, Central South University, Changsha, China.

Department of General Surgery, Xiangya Hospital, Central South University, Changsha, China.

出版信息

J Gastrointest Oncol. 2022 Aug;13(4):1626-1639. doi: 10.21037/jgo-22-684.

Abstract

BACKGROUND

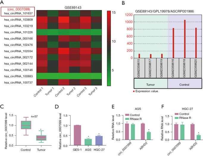
Circular RNAs (circRNAs) are usually dysregulated in human tumors and affect the malignant progression of tumors. Circ_0007099 is known to be downregulated in gastric carcinoma (GC), and this research was performed to investigate the regulatory function of circ_0007099 in GC progression.

METHODS

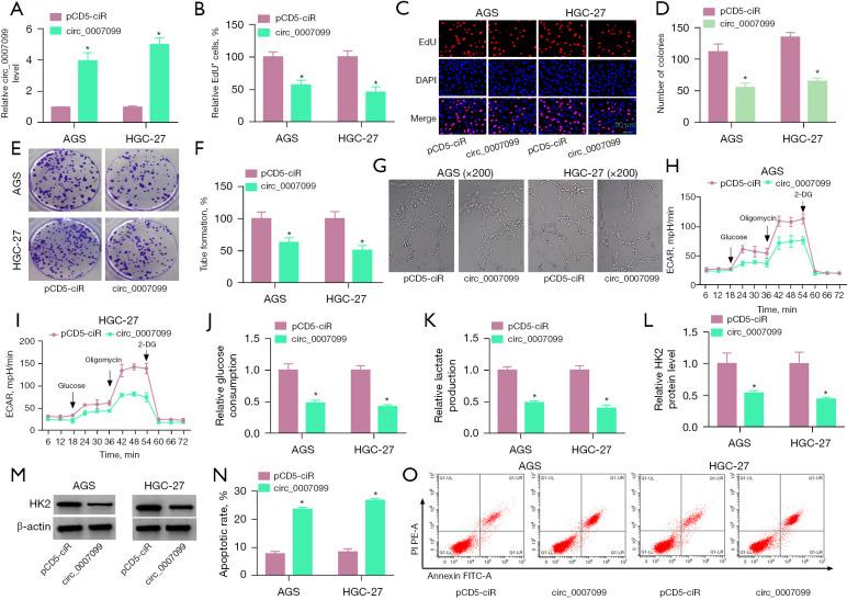
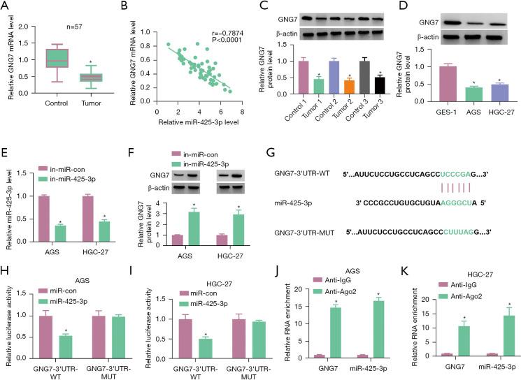
The detection of circ_0007099, miR-425-3p, and G protein γ subunit 7 (GNG7) was performed via reverse transcription-quantitative polymerase chain reaction assay. Cell proliferation was determined by EdU and colony formation assays, and angiogenesis was assessed via a tube formation assay. Glucose metabolism was evaluated with commercial kits, and protein expression was measured by western blot. Dual-luciferase reporter and RNA immunoprecipitation assays were performed to validate the target interaction. An in vivo exploration of circ_0007099 was conducted using a xenograft tumor assay.

RESULTS

Circ_0007099 was downregulated in GC patients and cells. Overexpression of circ_0007099 repressed cell proliferation, angiogenesis, and glucose metabolism while enhancing apoptosis in GC cells. Circ_0007099 exhibited a sponge effect on miR-425-3p, and the anti-tumor function of circ_0007099 was achieved by sponging miR-425-3p. Furthermore, miR-425-3p directly targeted GNG7, and miR-425-3p inhibition suppressed malignant progression by reducing GNG7 expression in GC cells. Circ_0007099 sponged miR-425-3p to upregulate the level of GNG7. We also found that tumor growth was reduced by circ_0007099 mediating the miR-425-3p/GNG7 axis.

CONCLUSIONS

This study demonstrated that circ_0007099 inhibits the malignant behavior of GC cells by binding to miR-425-3p, thus regulating the expression of GNG7.

摘要

背景

环状RNA(circRNAs)在人类肿瘤中通常表达失调,并影响肿瘤的恶性进展。已知circ_0007099在胃癌(GC)中表达下调,本研究旨在探讨circ_0007099在GC进展中的调控作用。

方法

通过逆转录-定量聚合酶链反应检测circ_0007099、miR-425-3p和G蛋白γ亚基7(GNG7)。通过EdU和集落形成试验测定细胞增殖,通过管形成试验评估血管生成。使用商业试剂盒评估葡萄糖代谢,通过蛋白质印迹法测量蛋白质表达。进行双荧光素酶报告基因和RNA免疫沉淀试验以验证靶标相互作用。使用异种移植肿瘤试验对circ_0007099进行体内研究。

结果

circ_0007099在GC患者和细胞中表达下调。circ_0007099的过表达抑制了GC细胞的增殖、血管生成和葡萄糖代谢,同时增强了细胞凋亡。circ_0007099对miR-425-3p具有海绵效应,circ_0007099的抗肿瘤功能是通过吸附miR-425-3p实现的。此外,miR-425-3p直接靶向GNG7,抑制miR-425-3p可通过降低GC细胞中GNG7的表达来抑制恶性进展。circ_0007099吸附miR-425-3p以上调GNG7的水平。我们还发现,circ_0007099通过介导miR-425-3p/GNG7轴减少了肿瘤生长。

结论

本研究表明,circ_0007099通过与miR-425-3p结合抑制GC细胞的恶性行为,从而调节GNG7的表达。

https://cdn.ncbi.nlm.nih.gov/pmc/blobs/17fd/9459177/06586469b45d/jgo-13-04-1626-f1.jpg

文献AI研究员

20分钟写一篇综述,助力文献阅读效率提升50倍。

立即体验

用中文搜PubMed

大模型驱动的PubMed中文搜索引擎

马上搜索

文档翻译

学术文献翻译模型,支持多种主流文档格式。

立即体验