Suppr超能文献

猫叫综合征患者的基因中有与疾病症状相关的 DNA 甲基化变化。

Cri du chat syndrome patients have DNA methylation changes in genes linked to symptoms of the disease.

机构信息

Department of Microbiology, Oslo University Hospital, Oslo, Norway.

出版信息

Clin Epigenetics. 2022 Oct 14;14(1):128. doi: 10.1186/s13148-022-01350-3.

Abstract

BACKGROUND

Cri du chat (also called 5p deletion, or monosomy 5p) syndrome is a genetic disease caused by deletions of various lengths in the short (p) arm of chromosome 5. Genetic analysis and phenotyping have been used to suggest dose-sensitive genes in this region that may cause symptoms when a gene copy is lost, but the heterogeneity of symptoms for patients with similar deletions complicates the picture. The epigenetics of the syndrome has only recently been looked at with DNA methylation measurements of blood from a single patient, suggesting epigenetic changes in these patients. Here, we conduct the deepest epigenetic analysis of the syndrome to date with DNA methylation analysis of eight Cri du chat patients with sibling- and age-matched controls.

RESULTS

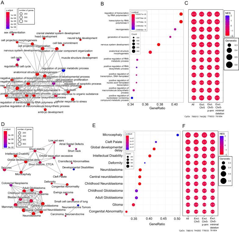
The genome-wide patterns of DNA methylation in the blood of Cri du chat patients reveal distinct changes compared to controls. In the p-arm of chromosome 5 where patients are hemizygous, we find stronger changes in methylation of CpG sites than what is seen in the rest of the genome, but this effect is less pronounced in gene regulatory sequences. Gene set enrichment analysis using patient DNA methylation changes in gene promoters revealed enrichment of genes controlling embryonic development and genes linked to symptoms which are among the most common symptoms of Cri du chat syndrome: developmental delay and microcephaly. Importantly, this relative enrichment is not driven by changes in the methylation of genes on chromosome 5. CpG sites linked to these symptoms where Cri du chat patients have strong DNA methylation changes are enriched for binding of the polycomb EZH2 complex, H3K27me3, and H3K4me2, indicating changes to bivalent promoters, known to be central to embryonic developmental processes.

CONCLUSIONS

Finding DNA methylation changes in the blood of Cri du chat patients linked to the most common symptoms of the syndrome is suggestive of epigenetic changes early in embryonic development that may be contributing to the development of symptoms. However, with the present data we cannot conclude about the sequence of events between DNA methylation changes and other cellular functions-the observed differences could be directly driving epigenetic changes, a result of other epigenetic changes, or they could be a reflection of other gene regulatory changes such as changed gene expression levels. We do not know which gene(s) on the p-arm of chromosome 5 that causes epigenetic changes when hemizygous, but an important contribution from this work is making the pool of possible causative genes smaller.

摘要

背景

猫哭综合征(也称为 5p 缺失或 5p 单体)是一种由 5 号染色体短臂(p)上的各种长度缺失引起的遗传疾病。基因分析和表型分析已被用于提示该区域内的剂量敏感基因,当一个基因拷贝丢失时可能会导致症状,但具有相似缺失的患者的症状异质性使情况变得复杂。该综合征的表观遗传学最近才通过对单个患者血液的 DNA 甲基化测量进行了研究,表明这些患者存在表观遗传变化。在这里,我们对患有猫哭综合征的 8 名患者的血液进行了迄今为止最深的表观遗传学分析,并与兄弟姐妹年龄匹配的对照者进行了比较。

结果

与对照相比,患有猫哭综合征的患者血液中的全基因组 DNA 甲基化模式显示出明显的变化。在患者半合子的 5 号染色体短臂中,我们发现 CpG 位点的甲基化变化比基因组其他部位更为明显,但在基因调控序列中这种效应不那么明显。使用患者基因启动子中的 DNA 甲基化变化进行基因集富集分析,发现控制胚胎发育的基因和与最常见的猫哭综合征症状相关的基因富集,这些症状包括发育迟缓、小头畸形。重要的是,这种相对富集不是由 5 号染色体上基因的甲基化变化驱动的。与猫哭综合征患者存在强烈 DNA 甲基化变化相关的症状 CpG 位点富含多梳 EZH2 复合物、H3K27me3 和 H3K4me2 的结合,表明双价启动子发生了变化,已知双价启动子是胚胎发育过程的核心。

结论

在患有猫哭综合征的患者血液中发现与该综合征最常见症状相关的 DNA 甲基化变化表明,胚胎发育早期可能存在表观遗传变化,这些变化可能导致症状的发生。然而,根据目前的数据,我们不能得出 DNA 甲基化变化与其他细胞功能之间的先后顺序——观察到的差异可能直接导致表观遗传变化,也可能是其他表观遗传变化的结果,或者是其他基因调控变化的反映,例如改变基因表达水平。我们不知道 5 号染色体短臂上的哪个基因(s)在半合子时会引起表观遗传变化,但这项工作的一个重要贡献是缩小了可能的致病基因池。

https://cdn.ncbi.nlm.nih.gov/pmc/blobs/5867/9563797/fd1962e95b56/13148_2022_1350_Fig1_HTML.jpg

文献AI研究员

20分钟写一篇综述,助力文献阅读效率提升50倍。

立即体验

用中文搜PubMed

大模型驱动的PubMed中文搜索引擎

马上搜索

文档翻译

学术文献翻译模型,支持多种主流文档格式。

立即体验