Suppr超能文献

转录因子 RORα 通过结合 Rorc 顺式调控元件来加强 Th17 细胞效应程序的稳定性。

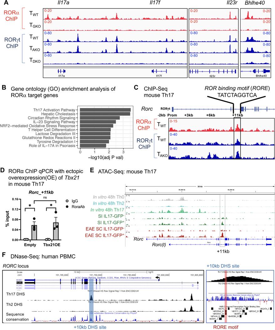
Transcription factor RORα enforces stability of the Th17 cell effector program by binding to a Rorc cis-regulatory element.

机构信息

The Kimmel Center for Biology and Medicine of the Skirball Institute, New York University School of Medicine, New York, NY 10016, USA.

Department of Microbiology and Immunology, Yonsei University College of Medicine, Seoul 03722, Republic of Korea.

出版信息

Immunity. 2022 Nov 8;55(11):2027-2043.e9. doi: 10.1016/j.immuni.2022.09.013. Epub 2022 Oct 14.

Abstract

T helper 17 (Th17) cells regulate mucosal barrier defenses but also promote multiple autoinflammatory diseases. Although many molecular determinants of Th17 cell differentiation have been elucidated, the transcriptional programs that sustain Th17 cells in vivo remain obscure. The transcription factor RORγt is critical for Th17 cell differentiation; however, it is not clear whether the closely related RORα, which is co-expressed in Th17 cells, has a distinct role. Here, we demonstrated that although dispensable for Th17 cell differentiation, RORα was necessary for optimal Th17 responses in peripheral tissues. The absence of RORα in T cells led to reductions in both RORγt expression and effector function among Th17 cells. Cooperative binding of RORα and RORγt to a previously unidentified Rorc cis-regulatory element was essential for Th17 lineage maintenance in vivo. These data point to a non-redundant role of RORα in Th17 lineage maintenance via reinforcement of the RORγt transcriptional program.

摘要

辅助性 T 细胞 17(Th17)细胞调节黏膜屏障防御,但也可促进多种自身炎症性疾病。虽然已经阐明了 Th17 细胞分化的许多分子决定因素,但维持体内 Th17 细胞的转录程序仍不清楚。转录因子 RORγt 对 Th17 细胞分化至关重要;然而,尚不清楚在 Th17 细胞中共同表达的密切相关的 RORα 是否具有独特的作用。在这里,我们证明尽管 RORα 对于 Th17 细胞分化不是必需的,但它对于外周组织中最佳 Th17 反应是必需的。T 细胞中 RORα 的缺失导致 Th17 细胞中 RORγt 表达和效应功能的降低。RORα 和 RORγt 对先前未鉴定的 Rorc 顺式调节元件的协同结合对于体内 Th17 谱系的维持至关重要。这些数据表明,RORα 通过增强 RORγt 转录程序,在 Th17 谱系维持中发挥非冗余作用。

https://cdn.ncbi.nlm.nih.gov/pmc/blobs/8d5c/9757081/abb64e63c983/nihms-1843752-f0001.jpg

文献AI研究员

20分钟写一篇综述,助力文献阅读效率提升50倍。

立即体验

用中文搜PubMed

大模型驱动的PubMed中文搜索引擎

马上搜索

文档翻译

学术文献翻译模型,支持多种主流文档格式。

立即体验