Suppr超能文献

MCM2通过Hippo信号通路促进肝癌细胞的干性和索拉非尼耐药性。

MCM2 promotes the stemness and sorafenib resistance of hepatocellular carcinoma cells via hippo signaling.

作者信息

Zhou Xin, Luo Jianzhu, Xie Haixiang, Wei Zhongliu, Li Tianman, Liu Junqi, Liao Xiwen, Zhu Guangzhi, Peng Tao

机构信息

Department of Hepatobiliary Surgery, The First Affiliated Hospital of Guangxi Medical University, Nanning, 530021, Guangxi Zhuang Autonomous Region, People's Republic of China.

Guangxi Key Laboratory of Enhanced Recovery after Surgery for Gastrointestinal Cancer, 530021, Nanning, People's Republic of China.

出版信息

Cell Death Discov. 2022 Oct 15;8(1):418. doi: 10.1038/s41420-022-01201-3.

Abstract

OBJECT

A large number of studies have suggested that stemness is an essential mechanism for drug resistance, metastasis and relapse in hepatocellular carcinoma (HCC). The aim of this study was to determine the impact of MCM2 on stemness and identify potential mechanisms that complement the stemness regulatory network in HCC.

METHODS

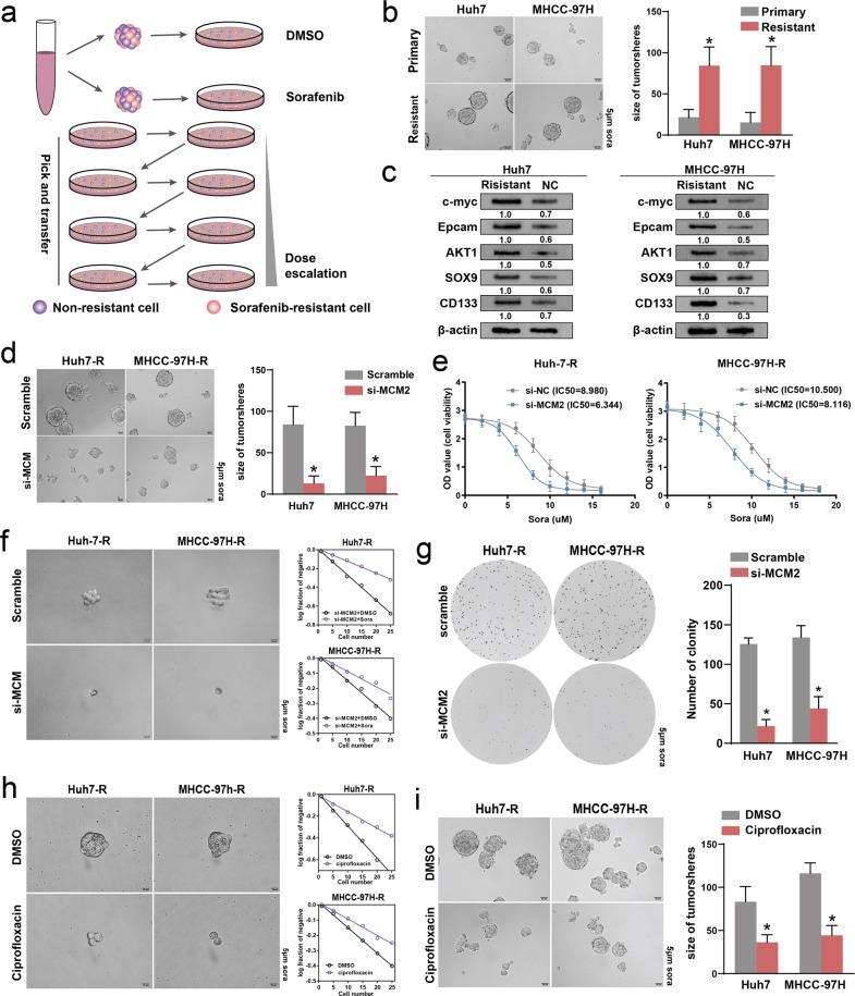
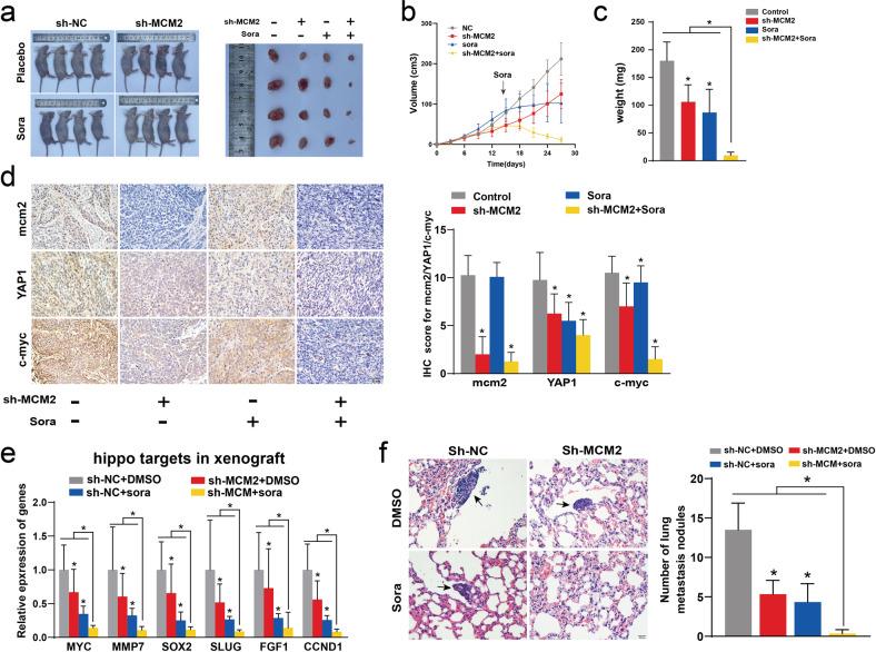
MCM2 expression features and prognostic significance were analyzed in multiple cohorts, including TCGA LIHC dataset, GSE14520 dataset, Guangxi cohort, and GSE76427 dataset. Stemness-related molecules and phenotypes were examined to evaluate the impact of MCM2 on stemness. The expression levels of key molecules of the hippo signaling pathway together with downstream target genes were examined to evaluate the effect of MCM2 on hippo signaling. This was further demonstrated by rescue experiments with hippo signaling pathway inhibitors (super-TDU). Sorafenib-resistant cells were constructed to assess the effect of MCM2 on drug resistance. A xenotransplantation model of nude mice was constructed to validate the role of MCM2 in vivo.

RESULTS

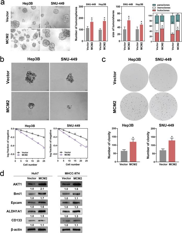
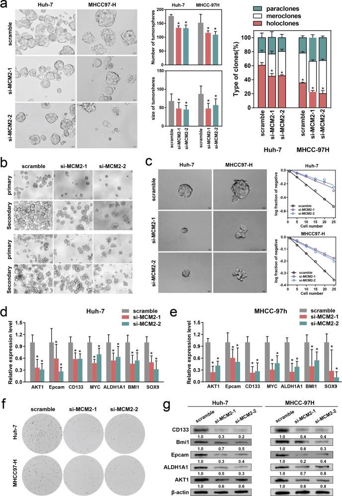
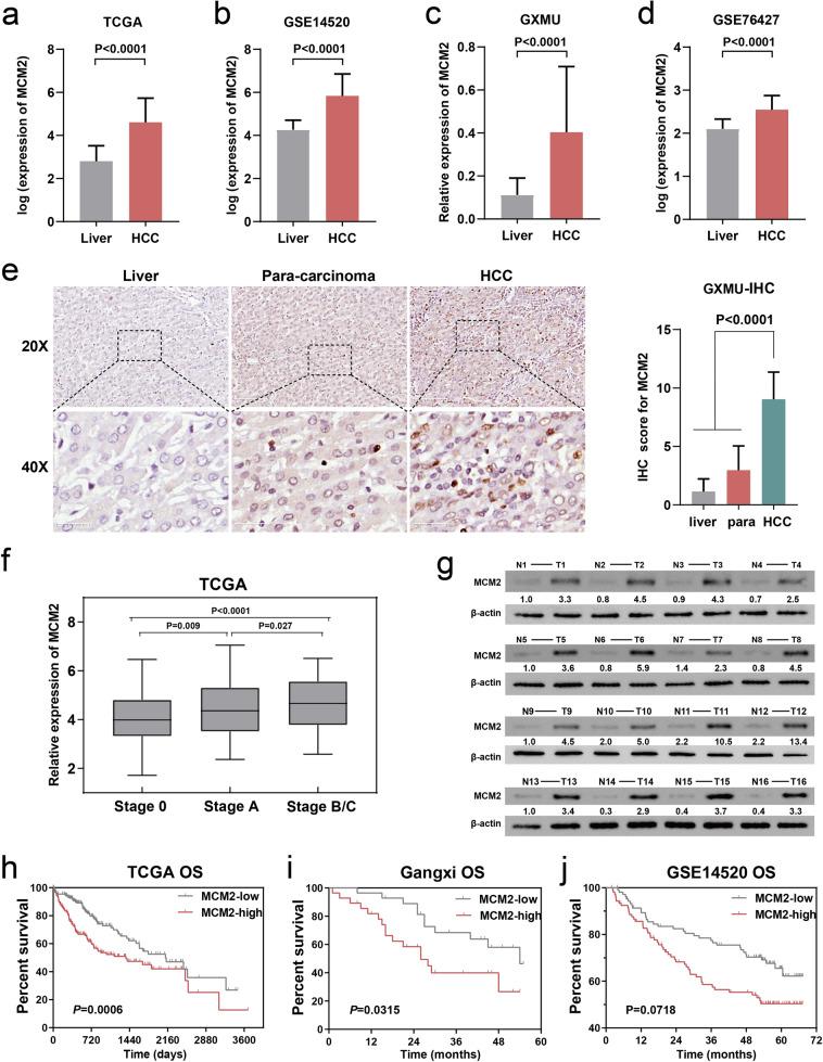
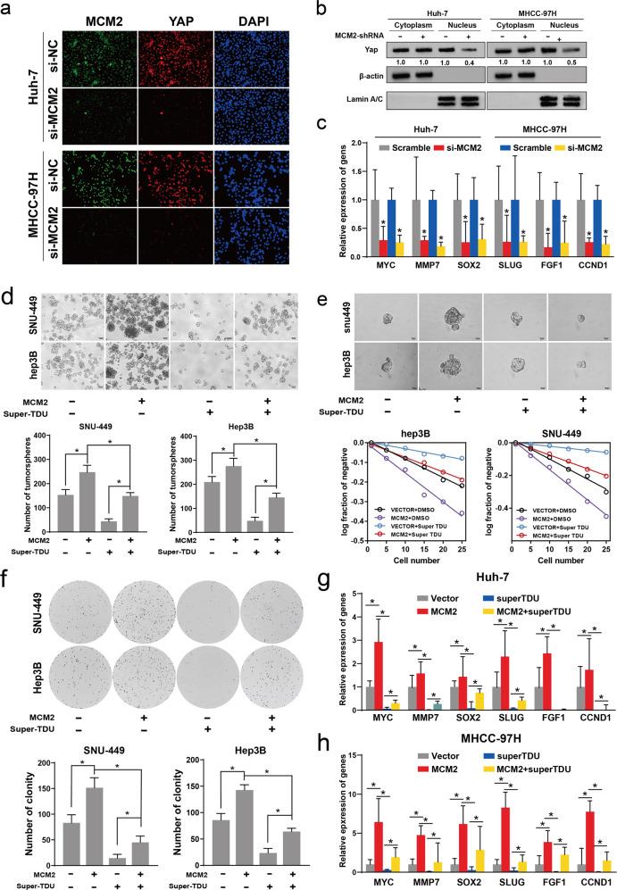
MCM2, which is expressed at higher levels in HCC tissue than in normal liver tissues, is a good indicator for distinguishing tumor tissues from normal liver tissues and can help differentiate HCC patients at different BCLC stages. The annotation of the differentially expressed genes in the MCM2 high and low expression groups indicated that MCM2 may be associated with the hippo signaling pathway. In addition, the expression of MCM2 in HCC tissues was correlated with the expression of YAP1/TAZ, which are key molecules of the hippo signaling pathway. It indicated that manipulation of MCM2 expression affects hippo signaling and stemness, while the inhibition of hippo signaling significantly reversed the effect of MCM2 on stemness. Disruption of MCM2 expression significantly elevated the sensitivity of sorafenib-resistant cells to sorafenib, as evidenced by the decrease in IC50 and diminished sphere-forming capacity. The in vivo assays showed that MCM2 effectively enhanced the efficacy of sorafenib.

CONCLUSION

MCM2 is a good prognostic marker. MCM2 enhances the stemness of HCC cells by affecting the Hippo signaling pathway, while the downregulation of MCM2 inhibits resistance towards sorafenib.

摘要

目的

大量研究表明,干性是肝细胞癌(HCC)耐药、转移和复发的重要机制。本研究旨在确定微小染色体维持蛋白2(MCM2)对干性的影响,并确定补充HCC干性调控网络的潜在机制。

方法

在多个队列中分析MCM2的表达特征和预后意义,包括TCGA肝癌数据集、GSE14520数据集、广西队列和GSE76427数据集。检测干性相关分子和表型,以评估MCM2对干性的影响。检测河马信号通路关键分子及其下游靶基因的表达水平,以评估MCM2对河马信号的影响。用河马信号通路抑制剂(super-TDU)进行挽救实验进一步证明了这一点。构建索拉非尼耐药细胞,以评估MCM2对耐药性的影响。构建裸鼠异种移植模型,以验证MCM2在体内的作用。

结果

MCM2在HCC组织中的表达水平高于正常肝组织,是区分肿瘤组织与正常肝组织的良好指标,有助于区分不同BCLC分期的HCC患者。MCM2高表达组和低表达组差异表达基因的注释表明,MCM2可能与河马信号通路有关。此外,MCM2在HCC组织中的表达与河马信号通路的关键分子YAP1/TAZ的表达相关。这表明,操纵MCM2的表达会影响河马信号和干性,而抑制河马信号可显著逆转MCM2对干性的影响。MCM2表达的破坏显著提高了索拉非尼耐药细胞对索拉非尼的敏感性,IC50降低和球体形成能力减弱证明了这一点。体内实验表明,MCM2有效地增强了索拉非尼的疗效。

结论

MCM2是一个良好的预后标志物。MCM2通过影响河马信号通路增强HCC细胞的干性,而MCM2的下调则抑制对索拉非尼的耐药性。

https://cdn.ncbi.nlm.nih.gov/pmc/blobs/eb7f/9569387/d6d35b789906/41420_2022_1201_Fig1_HTML.jpg

文献AI研究员

20分钟写一篇综述,助力文献阅读效率提升50倍。

立即体验

用中文搜PubMed

大模型驱动的PubMed中文搜索引擎

马上搜索

文档翻译

学术文献翻译模型,支持多种主流文档格式。

立即体验