Suppr超能文献

调节因子X-5/SCL/TAL1中断位点轴促进有氧糖酵解和肝癌细胞干性。

Regulatory factor X-5/SCL/TAL1 interruption site axis promotes aerobic glycolysis and hepatocellular carcinoma cell stemness.

作者信息

Zhang Zhi-Zhong, Wang Zi-Ming, Zhang Hao-Wen, Gong Yan-Xin, Sun Hao-Ran, Zhang Wei

机构信息

Department of General Surgery Ward One, Anyang Tumor Hospital, Anyang, Henan, China.

Pathological Center, Anyang Tumor Hospital, Anyang, Henan, China.

出版信息

Kaohsiung J Med Sci. 2025 Jan;41(1):e12922. doi: 10.1002/kjm2.12922. Epub 2024 Dec 24.

Abstract

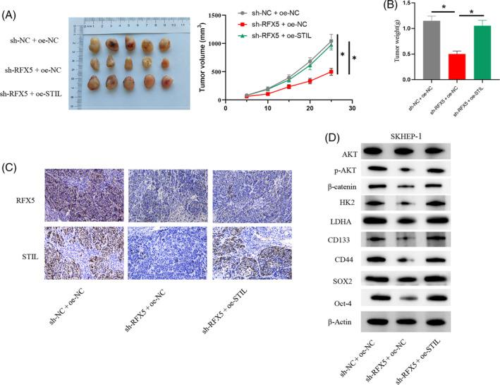
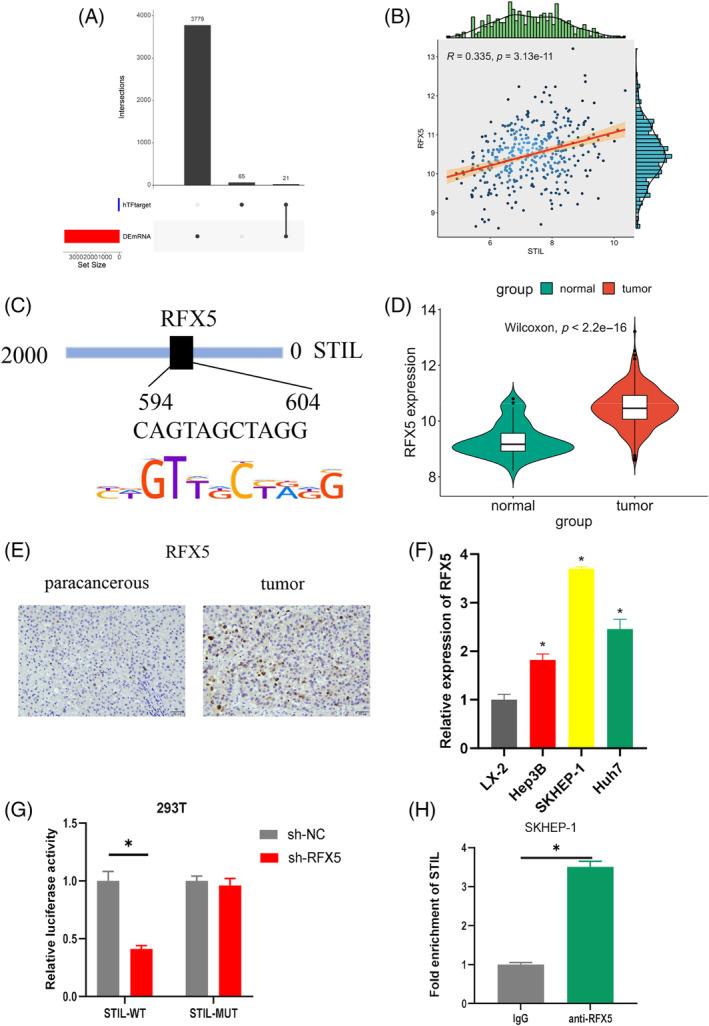
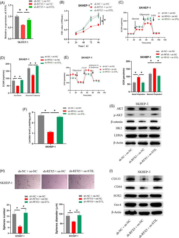
The incidence and development of various tumors, such as hepatocellular carcinoma (HCC), are linked to tumor stem cells. Although research has revealed how important SCL/TAL1 interruption site (STIL) is in many human tumors, the impact of STIL on HCC stem cells is poorly understood. This study aimed to examine the regulatory mechanisms and the function of STIL in the stemness of HCC tumor cells. Bioinformatics analysis was applied to determine the STIL and regulatory factor X-5 (RFX5) expression in HCC tissues. Immunohistochemistry (IHC) was used to detect the expression of STIL and RFX5 in HCC tissues. Quantitative real-time polymerase chain reaction was utilized to measure the STIL and RFX5 expression levels in HCC cells. The viability of the cells was assessed by the Cell Counting Kit-8 assay. The sphere formation assay was used to evaluate the sphere-forming capacity. The expression levels of the stem cell markers SOX2, Oct-4, CD133, CD44, the glycolysis-related proteins LDHA, HK2, AKT, p-AKT, and β-catenin were assessed by Western blot. Lactate production, oxygen consumption rate, and extracellular acidification rate were measured to assess the glycolytic capacity of HCC cells. Chromatin immunoprecipitation and dual-luciferase experiments were performed to validate the connection between RFX5 and STIL. Bioinformatics analysis determined that STIL exhibited high expression in HCC tissues and was enriched in the glycolysis pathway. In addition, the expression of glycolysis marker genes was positively correlated with STIL expression. Cell experiments verified that the activation of the glycolysis pathway by overexpression of STIL promoted stemness in HCC. Molecular experiments also revealed the binding relationship between STIL and RFX5. IHC detected high expression of STIL and RFX5 in HCC tissues. Cell functional experiments revealed that RFX5 could influence the HCC cells stemness by activating the STIL transcription via the glycolysis pathway. This study identified a novel role for the RFX5/STIL axis in HCC progression, which may offer treatment targets for HCC.

摘要

包括肝细胞癌(HCC)在内的各种肿瘤的发生和发展都与肿瘤干细胞有关。尽管研究已经揭示了SCL/TAL1中断位点(STIL)在许多人类肿瘤中的重要性,但STIL对HCC干细胞的影响仍知之甚少。本研究旨在探讨STIL在HCC肿瘤细胞干性中的调控机制及其功能。应用生物信息学分析来确定HCC组织中STIL和调节因子X-5(RFX5)的表达。采用免疫组织化学(IHC)检测HCC组织中STIL和RFX5的表达。利用定量实时聚合酶链反应来测量HCC细胞中STIL和RFX5的表达水平。通过细胞计数试剂盒-8检测法评估细胞活力。采用成球实验评估成球能力。通过蛋白质免疫印迹法评估干细胞标志物SOX2、Oct-4、CD133、CD44、糖酵解相关蛋白LDHA、HK2、AKT、p-AKT和β-连环蛋白的表达水平。测量乳酸生成、耗氧率和细胞外酸化率以评估HCC细胞的糖酵解能力。进行染色质免疫沉淀和双荧光素酶实验以验证RFX5与STIL之间的联系。生物信息学分析确定STIL在HCC组织中高表达,并在糖酵解途径中富集。此外,糖酵解标志物基因的表达与STIL表达呈正相关。细胞实验证实,通过过表达STIL激活糖酵解途径可促进HCC的干性。分子实验还揭示了STIL与RFX5之间的结合关系。IHC检测到HCC组织中STIL和RFX5高表达。细胞功能实验表明,RFX5可通过糖酵解途径激活STIL转录来影响HCC细胞的干性。本研究确定了RFX5/STIL轴在HCC进展中的新作用,这可能为HCC提供治疗靶点。

https://cdn.ncbi.nlm.nih.gov/pmc/blobs/d6c4/12117879/005833d02478/KJM2-41-e12922-g006.jpg

文献AI研究员

20分钟写一篇综述,助力文献阅读效率提升50倍。

立即体验

用中文搜PubMed

大模型驱动的PubMed中文搜索引擎

马上搜索

文档翻译

学术文献翻译模型,支持多种主流文档格式。

立即体验