Suppr超能文献

靶向DNA甲基化可减轻与缺血再灌注相关的心脏损伤:通过血液评估向临床转化又迈进了一步。

Targeting DNA methylation can reduce cardiac injury associated with ischemia reperfusion: One step closer to clinical translation with blood-borne assessment.

作者信息

Boovarahan Sri Rahavi, AlAsmari Abdullah F, Ali Nemat, Khan Rehan, Kurian Gino A

机构信息

Vascular Biology Laboratory, School of Chemical and Biotechnology, SASTRA Deemed University, Thanjavur, India.

Department of Pharmacology and Toxicology, College of Pharmacy, King Saud University, Riyadh, Saudi Arabia.

出版信息

Front Cardiovasc Med. 2022 Sep 28;9:1021909. doi: 10.3389/fcvm.2022.1021909. eCollection 2022.

Abstract

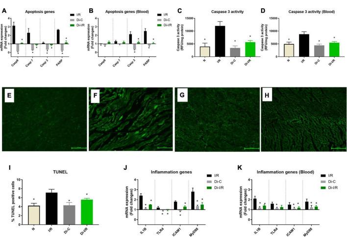
Ischemia reperfusion (I/R) injury is one of the main clinical challenges for cardiac surgeons. No effective strategies or therapy targeting the molecular and cellular mechanisms to reduce I/R exists to date, despite altered gene expression and cellular metabolism/physiology. We aimed to identify whether DNA methylation, an unexplored target, can be a potential site to curb I/R-associated cell death by using the left anterior descending artery occlusion model in male Wistar rats. I/R rat heart exhibited global DNA hypermethylation with a corresponding decline in the mitochondrial genes (PGC-1α, TFAM, POLG, ND1, ND3, ND4, Cyt B, COX1, and COX2), antioxidant genes (SOD2, catalase, and Gpx2) and elevation in apoptotic genes (Casp3, Casp7, and Casp9) expression with corresponding changes in their activity, resulting in injury. Targeting global DNA methylation in I/R hearts by using its inhibitor significantly reduced the I/R-associated infarct size by 45% and improved dysferlin levels via modulating the genes involved in cell death apoptotic pathway (Casp3, Casp7, and PARP), inflammation (IL-1β, TLR4, ICAM1, and MyD88), oxidative stress (SOD1, catalase, Gpx2, and NFkB) and mitochondrial function and its regulation (MT-ND1, ND3, COX1, ATP6, PGC1α, and TFAM) in the cardiac tissue. The corresponding improvement in the genes' function was reflected in the respective hearts via the reduction in apoptotic TUNEL positive cells and ROS levels, thereby improving myocardial architecture (H&E staining), antioxidant enzymes (SOD, catalase activity) and mitochondrial electron transport chain activities and ATP levels. The analysis of blood from the I/R animals in the presence and absence of methylation inhibition exhibited a similar pattern of changes as that observed in the cardiac tissue with respect to global DNA methylation level and its enzymes (DNMT and TET) gene expression, where the blood cardiac injury markers enzymes like LDH and CK-MB were elevated along with declined tissue levels. Based on these observations, we concluded that targeting DNA methylation to reduce the level of DNA hypermethylation can be a promising approach in ameliorating I/R injury. Additionally, the blood-borne changes reflected I/R-associated myocardial tissue alteration, making it suitable to predict I/R-linked pathology.

摘要

缺血再灌注(I/R)损伤是心脏外科医生面临的主要临床挑战之一。尽管存在基因表达和细胞代谢/生理的改变,但迄今为止,尚无针对分子和细胞机制来减轻I/R的有效策略或疗法。我们旨在通过在雄性Wistar大鼠中使用左前降支动脉闭塞模型,确定DNA甲基化(一个未被探索的靶点)是否可以成为抑制I/R相关细胞死亡的潜在位点。I/R大鼠心脏表现出整体DNA高甲基化,同时线粒体基因(PGC-1α、TFAM、POLG、ND1、ND3、ND4、Cyt B、COX1和COX2)、抗氧化基因(SOD2、过氧化氢酶和Gpx2)相应减少,凋亡基因(Casp3、Casp7和Casp9)表达升高,其活性也相应改变,从而导致损伤。通过使用其抑制剂靶向I/R心脏中的整体DNA甲基化,可使I/R相关梗死面积显著减少45%,并通过调节参与细胞死亡凋亡途径(Casp3、Casp7和PARP)、炎症(IL-1β、TLR4、ICAM1和MyD88)、氧化应激(SOD1、过氧化氢酶、Gpx2和NFkB)以及线粒体功能及其调节(MT-ND1、ND3、COX1、ATP6、PGC1α和TFAM)的基因来改善dysferlin水平。基因功能的相应改善通过凋亡TUNEL阳性细胞和ROS水平的降低反映在相应的心脏中,从而改善心肌结构(苏木精和伊红染色)、抗氧化酶(SOD、过氧化氢酶活性)以及线粒体电子传递链活性和ATP水平。对有无甲基化抑制情况下I/R动物血液的分析显示,在整体DNA甲基化水平及其酶(DNMT和TET)基因表达方面,与心脏组织中观察到的变化模式相似,其中血液中的心脏损伤标志物酶如LDH和CK-MB升高,同时组织水平下降。基于这些观察结果,我们得出结论,靶向DNA甲基化以降低DNA高甲基化水平可能是改善I/R损伤的一种有前景的方法。此外,血液中的变化反映了I/R相关的心肌组织改变,使其适合预测I/R相关的病理情况。

https://cdn.ncbi.nlm.nih.gov/pmc/blobs/2a09/9554207/6ea406c022c8/fcvm-09-1021909-g001.jpg

文献AI研究员

20分钟写一篇综述,助力文献阅读效率提升50倍。

立即体验

用中文搜PubMed

大模型驱动的PubMed中文搜索引擎

马上搜索

文档翻译

学术文献翻译模型,支持多种主流文档格式。

立即体验