Suppr超能文献

蛋白稳态的破坏导致 IRE1 介导的肺泡上皮细胞重编程。

Disruption of proteostasis causes IRE1 mediated reprogramming of alveolar epithelial cells.

机构信息

Division of Pulmonary, Allergy, and Critical Care Medicine, Department of Medicine, University of Pennsylvania, Philadelphia, PA,19104.

Penn-Children's Hospital of Philadelphia Lung Biology Institute, University of Pennsylvania, Philadelphia, PA, 19104.

出版信息

Proc Natl Acad Sci U S A. 2022 Oct 25;119(43):e2123187119. doi: 10.1073/pnas.2123187119. Epub 2022 Oct 17.

Abstract

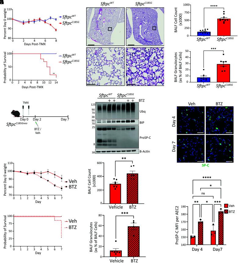
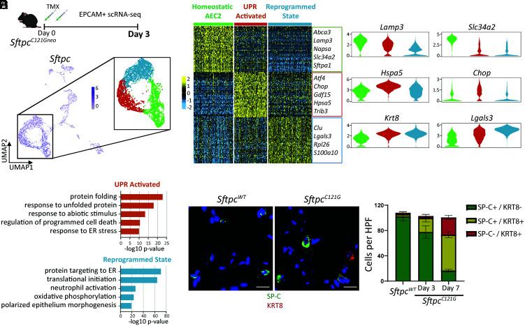
Disruption of alveolar type 2 cell (AEC2) protein quality control has been implicated in chronic lung diseases, including pulmonary fibrosis (PF). We previously reported the in vivo modeling of a clinical surfactant protein C (SP-C) mutation that led to AEC2 endoplasmic reticulum (ER) stress and spontaneous lung fibrosis, providing proof of concept for disruption to proteostasis as a proximal driver of PF. Using two clinical SP-C mutation models, we have now discovered that AEC2s experiencing significant ER stress lose quintessential AEC2 features and develop a reprogrammed cell state that heretofore has been seen only as a response to lung injury. Using single-cell RNA sequencing in vivo and organoid-based modeling, we show that this state arises de novo from intrinsic AEC2 dysfunction. The cell-autonomous AEC2 reprogramming can be attenuated through inhibition of inositol-requiring enzyme 1 (IRE1α) signaling as the use of an IRE1α inhibitor reduced the development of the reprogrammed cell state and also diminished AEC2-driven recruitment of granulocytes, alveolitis, and lung injury. These findings identify AEC2 proteostasis, and specifically IRE1α signaling through its major product XBP-1, as a driver of a key AEC2 phenotypic change that has been identified in lung fibrosis.

摘要

肺泡 II 型细胞 (AEC2) 蛋白质量控制的破坏与慢性肺部疾病有关,包括肺纤维化 (PF)。我们之前曾报道过一种临床表面活性剂蛋白 C (SP-C) 突变的体内建模,该突变导致 AEC2 内质网 (ER) 应激和自发性肺纤维化,为蛋白稳态的破坏作为 PF 的主要驱动因素提供了概念验证。使用两种临床 SP-C 突变模型,我们现在发现经历显著 ER 应激的 AEC2 失去了本质的 AEC2 特征,并发展出一种以前仅作为对肺损伤反应的重编程细胞状态。通过体内单细胞 RNA 测序和类器官建模,我们表明这种状态是从内在的 AEC2 功能障碍中从头出现的。细胞自主的 AEC2 重编程可以通过抑制肌醇需求酶 1 (IRE1α) 信号来减弱,因为使用 IRE1α 抑制剂减少了重编程细胞状态的发展,并减少了 AEC2 驱动的粒细胞募集、肺泡炎和肺损伤。这些发现确定了 AEC2 蛋白稳态,特别是通过其主要产物 XBP-1 的 IRE1α 信号,作为在肺纤维化中鉴定出的关键 AEC2 表型变化的驱动因素。

https://cdn.ncbi.nlm.nih.gov/pmc/blobs/5d21/9618079/54a4a6469dd1/pnas.2123187119fig01.jpg

文献AI研究员

20分钟写一篇综述,助力文献阅读效率提升50倍。

立即体验

用中文搜PubMed

大模型驱动的PubMed中文搜索引擎

马上搜索

文档翻译

学术文献翻译模型,支持多种主流文档格式。

立即体验