Suppr超能文献

靶向配体从耐核酸酶的 3D 分级 DNA 纳米簇内置储备池中向外迁移,用于体内高精度癌症治疗。

Outward Movement of Targeting Ligands from a Built-In Reserve Pool in Nuclease-Resistant 3D Hierarchical DNA Nanocluster for in Vivo High-Precision Cancer Therapy.

机构信息

Cancer Metastasis Alert and Prevention Center, Fujian Provincial Key Laboratory of Cancer Metastasis Chemoprevention and Chemotherapy, State Key Laboratory of Photocatalysis on Energy and Environment, College of Chemistry, Fuzhou University, Fuzhou, 350108, China.

Key Laboratory of Laboratory Medicine, Ministry of Education of China, Zhejiang Provincial Key Laboratory of Medicine Genetics, School of Laboratory Medicine and Life Sciences, Institute of Functional Nucleic Acids and Personalized Cancer Theranostics, Wenzhou Medical University, Wenzhou, 325035, China.

出版信息

Adv Sci (Weinh). 2022 Nov;9(33):e2203698. doi: 10.1002/advs.202203698. Epub 2022 Oct 17.

Abstract

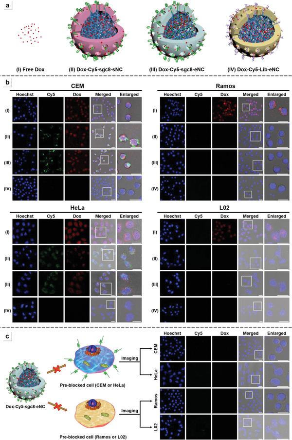
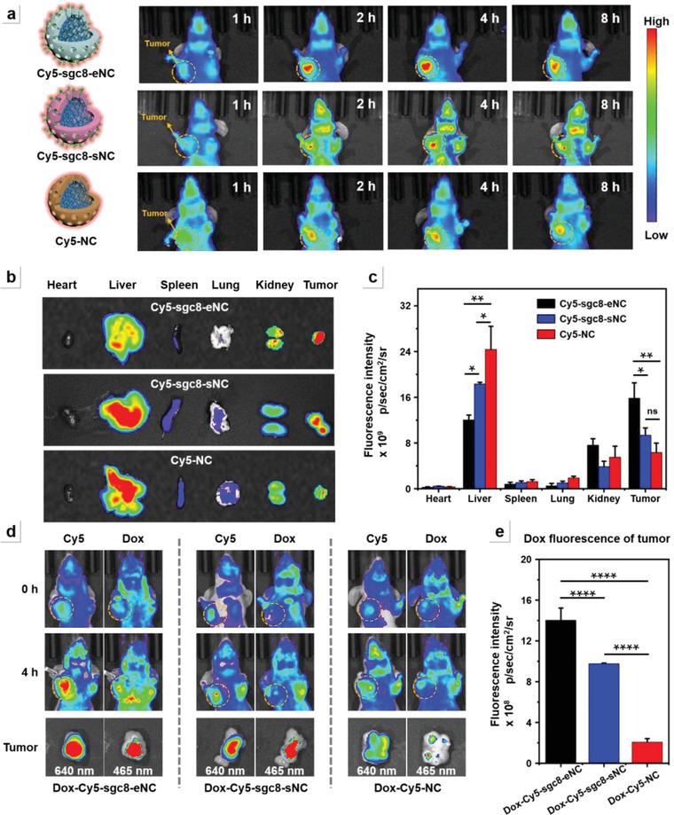
Nanostructures made entirely of DNAs display great potential as chemotherapeutic drug carriers but so far cannot achieve sufficient clinic therapy outcomes due to off-target toxicity. In this contribution, an aptamer-embedded hierarchical DNA nanocluster (Apt-eNC) is constructed as an intelligent carrier for cancer-targeted drug delivery. Specifically, Apt-eNC is designed to have a built-in reserve pool in the interior cavity from which aptamers may move outward to function as needed. When surface aptamers are degraded, ones in reserve pool can move outward to offer the compensation, thereby magically preserving tumor-targeting performance in vivo. Even if withstanding extensive aptamer depletion, Apt-eNC displays a 115-fold enhanced cell targeting compared with traditional counterparts and at least 60-fold improved tumor accumulation. Moreover, one Apt-eNC accommodates 5670 chemotherapeutic agents. As such, when systemically administrated into HeLa tumor-bearing BALB/c nude mouse model, drug-loaded Apt-eNC significantly inhibits tumor growth without systemic toxicity, holding great promise for high precision therapy.

摘要

完全由 DNA 制成的纳米结构作为化疗药物载体具有巨大的潜力,但迄今为止,由于存在非靶向毒性,它们无法实现足够的临床治疗效果。在本研究中,构建了一种适体嵌入的分级 DNA 纳米簇(Apt-eNC)作为用于癌症靶向药物递送的智能载体。具体来说,Apt-eNC 被设计为在内部腔室中具有内置的储备池,适体可以从该储备池中向外移动以在需要时发挥作用。当表面适体被降解时,储备池中的适体可以向外移动以提供补偿,从而在体内神奇地保持肿瘤靶向性能。即使经受广泛的适体耗竭,Apt-eNC 的细胞靶向性也比传统的同类物增强了 115 倍,并且肿瘤积累至少提高了 60 倍。此外,一个 Apt-eNC 可容纳 5670 个化疗药物。因此,当系统地给药到荷 HeLa 肿瘤的 BALB/c 裸鼠模型中时,载药的 Apt-eNC 可显著抑制肿瘤生长而无全身毒性,为高精度治疗提供了巨大的希望。

https://cdn.ncbi.nlm.nih.gov/pmc/blobs/81ef/9685459/e0ee27270ad3/ADVS-9-2203698-g002.jpg

文献AI研究员

20分钟写一篇综述,助力文献阅读效率提升50倍。

立即体验

用中文搜PubMed

大模型驱动的PubMed中文搜索引擎

马上搜索

文档翻译

学术文献翻译模型,支持多种主流文档格式。

立即体验