Suppr超能文献

通过 SLC43A2 转运蛋白摄取蛋氨酸对于调节性 T 细胞的存活至关重要。

Methionine uptake via the SLC43A2 transporter is essential for regulatory T-cell survival.

机构信息

Institute for Stem Cell Science and Regenerative Medicine (DBT-inStem), Bengaluru, India.

Institute for Stem Cell Science and Regenerative Medicine (DBT-inStem), Bengaluru, India

出版信息

Life Sci Alliance. 2022 Sep 9;5(12):e202201663. doi: 10.26508/lsa.202201663.

Abstract

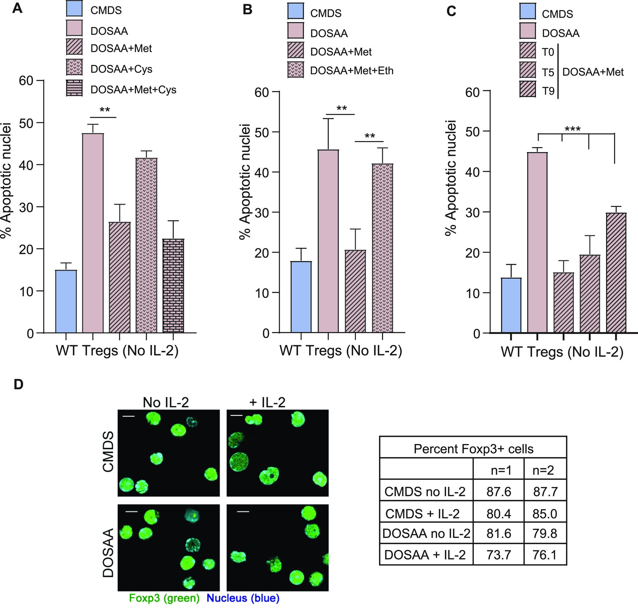
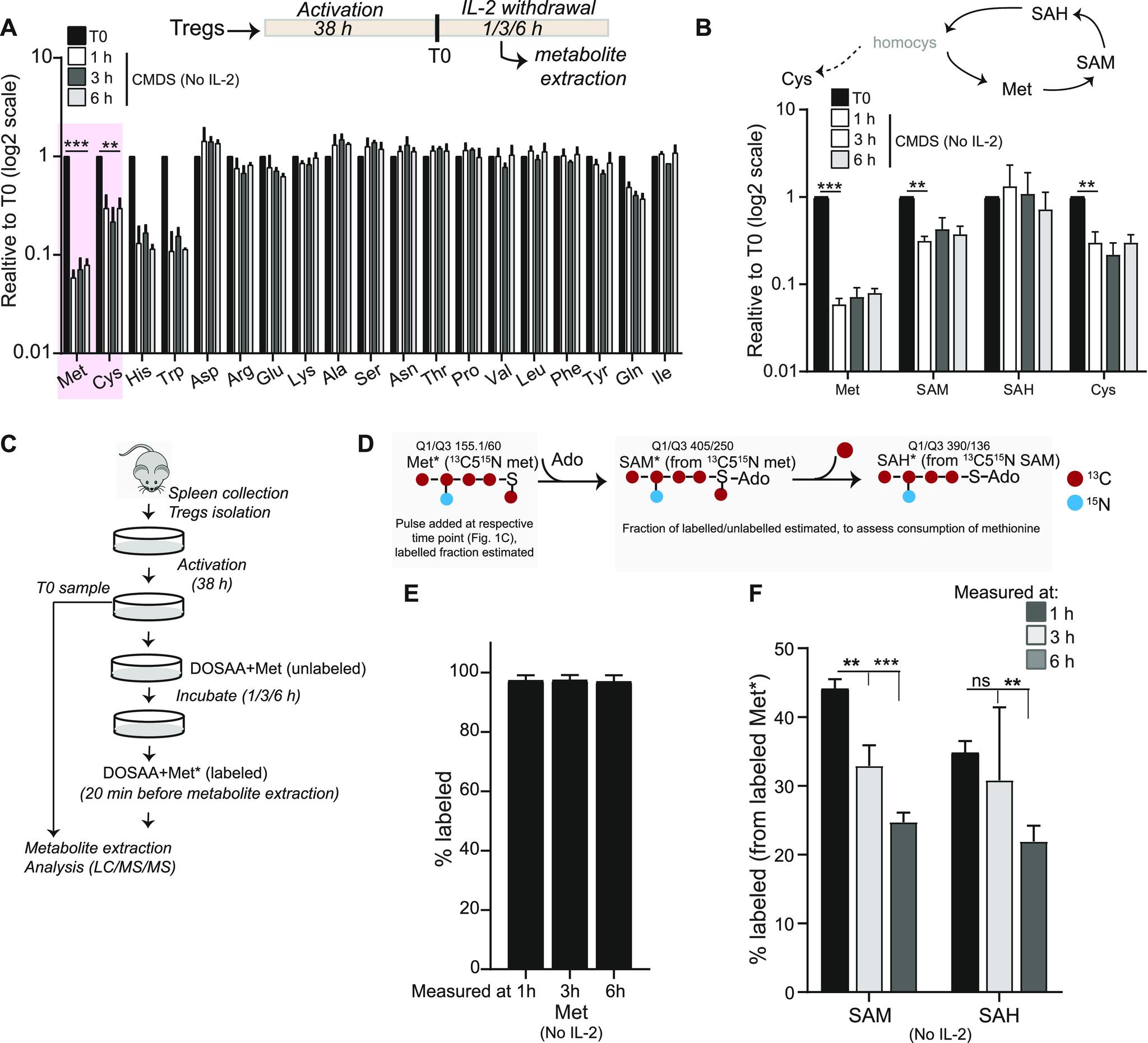
Cell death, survival, or growth decisions in T-cell subsets depend on interplay between cytokine-dependent and metabolic processes. The metabolic requirements of T-regulatory cells (Tregs) for their survival and how these are satisfied remain unclear. Herein, we identified a necessary requirement of methionine uptake and usage for Tregs survival upon IL-2 deprivation. Activated Tregs have high methionine uptake and usage to S-adenosyl methionine, and this uptake is essential for Tregs survival in conditions of IL-2 deprivation. We identify a solute carrier protein SLC43A2 transporter, regulated in a Notch1-dependent manner that is necessary for this methionine uptake and Tregs viability. Collectively, we uncover a specifically regulated mechanism of methionine import in Tregs that is required for cells to adapt to cytokine withdrawal. We highlight the need for methionine availability and metabolism in contextually regulating cell death in this immunosuppressive population of T cells.

摘要

T 细胞亚群中的细胞死亡、存活或生长决策取决于细胞因子依赖和代谢过程之间的相互作用。T 调节细胞 (Treg) 存活所需的代谢要求以及如何满足这些要求尚不清楚。在此,我们确定了在缺乏 IL-2 的情况下,Tregs 存活需要摄取和利用蛋氨酸。活化的 Treg 具有高蛋氨酸摄取和使用 S-腺苷甲硫氨酸的能力,而这种摄取对于 Treg 在缺乏 IL-2 的情况下的存活至关重要。我们鉴定了一种溶质载体蛋白 SLC43A2 转运蛋白,它受 Notch1 依赖性调节,是 Treg 摄取蛋氨酸和存活所必需的。总的来说,我们揭示了 Treg 中蛋氨酸摄取的一种受特别调控的机制,这是细胞适应细胞因子耗竭所必需的。我们强调了在这种免疫抑制性 T 细胞群体中,蛋氨酸可用性和代谢在调控细胞死亡方面的重要性。

https://cdn.ncbi.nlm.nih.gov/pmc/blobs/21bf/9463494/09494daad559/LSA-2022-01663_Fig1.jpg

文献AI研究员

20分钟写一篇综述,助力文献阅读效率提升50倍。

立即体验

用中文搜PubMed

大模型驱动的PubMed中文搜索引擎

马上搜索

文档翻译

学术文献翻译模型,支持多种主流文档格式。

立即体验