Suppr超能文献

通过/TRIM59轴促进子宫内膜异位症中子宫内膜间质细胞的增殖和侵袭。

Promotes Endometrial Stromal Cell Proliferation and Invasion in Endometriosis via the /TRIM59 Axis.

作者信息

Liu Lixue, Bai Ru, Li Debang, Dai Bai, Tuo Ya

机构信息

Department of Reproductive Medicine, The Affiliated Hospital of Inner Mongolia Medical University, Hohhot, Inner Mongolia 010050, China.

Inner Mongolia Medical University, Hohhot, Inner Mongolia 010050, China.

出版信息

Int J Genomics. 2022 Oct 10;2022:9083822. doi: 10.1155/2022/9083822. eCollection 2022.

Abstract

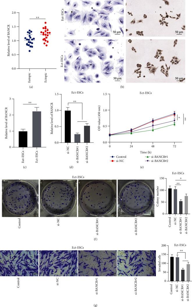
Long non-coding RNA (LncRNA) emerges as a regulator in various diseases, including endometriosis (EM). This study aims to uncover the role of ()-mediated competing endogenous RNA mechanism in endometrial stromal cell (ESC) proliferation and invasion in EM by regulating /TRIM59. ESCs were isolated from eutopic and ectopic endometrial tissues, followed by the determination of Cytokeratin 19 and Vimentin expressions in cells. Then, expressions of , , and tripartite motif-containing 59 (TRIM59) in tissues and cells were determined by real-time quantitative polymerase chain reaction or Western blot assay, and cell proliferation and invasion were evaluated by cell counting kit-8 and transwell assays. After that, the subcellular localization of and binding of to or TRIM59 were analyzed. was upregulated in ectopic endometrial tissues and ectopic ESCs (Ect-ESCs). Silencing suppressed Ect-ESC proliferation and invasion. inhibited to promote TRIM59 expression. downregulation or TRIM59 overexpression both reversed the effects of silencing on Ect-ESC proliferation and invasion. In summary, our findings suggested that facilitated Ect-ESC proliferation and invasion by inhibiting and promoting TRIM59.

摘要

长链非编码RNA(LncRNA)在包括子宫内膜异位症(EM)在内的多种疾病中作为一种调节因子出现。本研究旨在通过调节/TRIM59揭示()介导的竞争性内源性RNA机制在EM中子宫内膜基质细胞(ESC)增殖和侵袭中的作用。从在位和异位子宫内膜组织中分离出ESC,随后测定细胞中细胞角蛋白19和波形蛋白的表达。然后,通过实时定量聚合酶链反应或蛋白质免疫印迹法测定组织和细胞中、和含三联基序蛋白59(TRIM59)的表达,并通过细胞计数试剂盒-8和Transwell实验评估细胞增殖和侵袭。之后,分析的亚细胞定位以及与或TRIM59的结合情况。在异位子宫内膜组织和异位ESC(Ect-ESC)中上调。沉默抑制Ect-ESC增殖和侵袭。抑制以促进TRIM59表达。下调或TRIM59过表达均逆转了沉默对Ect-ESC增殖和侵袭的影响。总之,我们的研究结果表明,通过抑制和促进TRIM59促进了Ect-ESC增殖和侵袭。

https://cdn.ncbi.nlm.nih.gov/pmc/blobs/6d0e/9576446/953628b1049d/IJG2022-9083822.001.jpg

文献AI研究员

20分钟写一篇综述,助力文献阅读效率提升50倍。

立即体验

用中文搜PubMed

大模型驱动的PubMed中文搜索引擎

马上搜索

文档翻译

学术文献翻译模型,支持多种主流文档格式。

立即体验