Suppr超能文献

外泌体 AFAP1-AS1 与 microRNA-15a-5p 结合,促进子宫内膜异位症中异位子宫内膜基质细胞的增殖、迁移和侵袭。

Exosomal AFAP1-AS1 binds to microRNA-15a-5p to promote the proliferation, migration, and invasion of ectopic endometrial stromal cells in endometriosis.

机构信息

Department of Obstetrics and Gynecology, The Second Xiangya Hospital, Central South University, NO.139 Renmin Road, Changsha, Hunan, 410000, PR China.

Department of Obstetrics and Gynecology, Women's Hospital, School of Medicine, Zhejiang University, Hangzhou, Zhejiang, 310006, PR China.

出版信息

Reprod Biol Endocrinol. 2022 May 5;20(1):77. doi: 10.1186/s12958-022-00942-1.

Abstract

BACKGROUND

Endometriosis (EMS) remains a major challenge to reproductive health due to multifactorial etiology, disease heterogeneity, and the lack of appropriate diagnostic markers and treatment. Eexosome (Exo) has become a major factor in progression of a variety of diseases. However, the mechanisms directing their role in the pathophysiology of EMS are ill-defined. Here, we aimed to investigate the clinical implications of actin filament associated protein 1-Antisense RNA 1 (AFAP1-AS1) in EMS.

METHODS

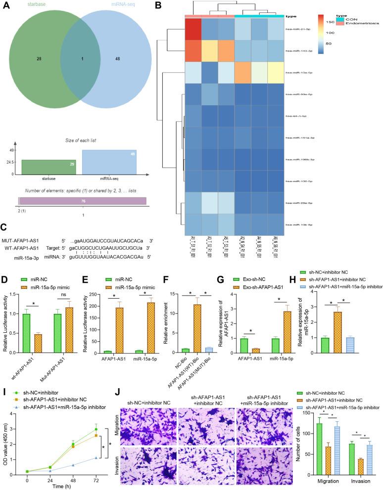
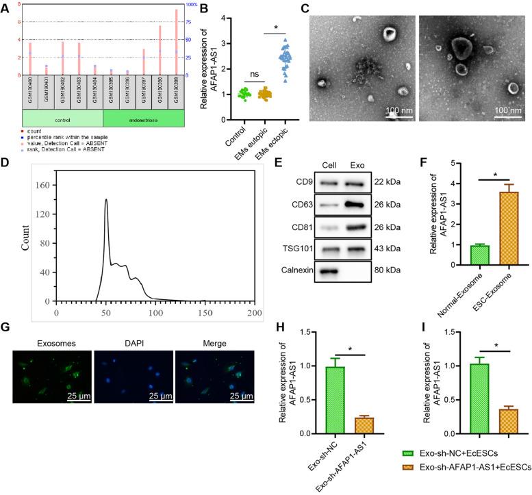
Bioinformatics analysis was used to predict the expression and interaction of AFAP1-AS1, miR-15a-5p and BCL9 in EMS, and dual luciferase reporter assay was used to verify the targeted relationship of AFAP1-AS1, miR-15a-5p, and BCL9. The Exo from endometrial stromal cells (ESCs) was isolated and characterized by transmission electron microscopy (TEM) and Nanoparticle tracking analysis (NTA). Exosome uptake studies were performed. For in vitro assay, ectopic ESCs (EcESCs) proliferation, migration, and invasion were assessed by CCK-8 and Transwell assays. In vivo assay was performed by establishment of EMS mice to validate the result derived from in vitro assay.

RESULTS

The Exo was successfully isolated from ESCs and we observed high expression of AFAP1-AS1 and BCL9 but low expression of miR-15a-5p in EMS. Moreover, Exo derived from EcESCs could deliver AFAP1-AS1 to EcESCs and thus promoting proliferation, migration, and invasion of ESCs. AFAP1-AS1 bound to BCL9, which was targeted by miR-15a-5p in EMS. In vivo experiments in nude mice revealed that inhibition of Exosomal AFAP1-AS1 suppressed migration and invasion of EcESCs through miR-15a-5p/BCL9.

CONCLUSIONS

Collectively, these findings suggested that ESCs-derived Exo carrying AFAP1-AS1 contributed to EMS pathogenesis. This study might help us realize the etiology of EMS and improve the treatment of the related complications.

摘要

背景

子宫内膜异位症(EMS)由于多因素病因、疾病异质性以及缺乏适当的诊断标志物和治疗方法,仍然是生殖健康的主要挑战。外泌体(Exo)已成为多种疾病进展的主要因素。然而,指导其在 EMS 病理生理学中作用的机制尚不清楚。在这里,我们旨在研究肌动蛋白丝相关蛋白 1-反义 RNA 1(AFAP1-AS1)在 EMS 中的临床意义。

方法

生物信息学分析用于预测 EMS 中 AFAP1-AS1、miR-15a-5p 和 BCL9 的表达和相互作用,双荧光素酶报告基因检测用于验证 AFAP1-AS1、miR-15a-5p 和 BCL9 的靶向关系。通过透射电子显微镜(TEM)和纳米颗粒跟踪分析(NTA)分离和表征子宫内膜基质细胞(ESCs)来源的外泌体。进行外泌体摄取研究。对于体外实验,通过 CCK-8 和 Transwell 测定评估异位 ESCs(EcESCs)的增殖、迁移和侵袭。通过建立 EMS 小鼠进行体内实验,以验证来自体外实验的结果。

结果

成功从 ESCs 中分离出外泌体,我们观察到 EMS 中 AFAP1-AS1 和 BCL9 表达较高,而 miR-15a-5p 表达较低。此外,来自 EcESCs 的 Exo 可以将 AFAP1-AS1 递送到 EcESCs 中,从而促进 ESCs 的增殖、迁移和侵袭。AFAP1-AS1 与 BCL9 结合,BCL9 是 EMS 中 miR-15a-5p 的靶标。裸鼠体内实验表明,通过 miR-15a-5p/BCL9 抑制 Exosomal AFAP1-AS1 可抑制 EcESCs 的迁移和侵袭。

结论

总之,这些发现表明 ESCs 来源的携带 AFAP1-AS1 的外泌体有助于 EMS 的发病机制。这项研究可能有助于我们了解 EMS 的病因,并改善相关并发症的治疗。

https://cdn.ncbi.nlm.nih.gov/pmc/blobs/ce7c/9069797/9db8a5d10a60/12958_2022_942_Fig1_HTML.jpg

文献AI研究员

20分钟写一篇综述,助力文献阅读效率提升50倍。

立即体验

用中文搜PubMed

大模型驱动的PubMed中文搜索引擎

马上搜索

文档翻译

学术文献翻译模型,支持多种主流文档格式。

立即体验