Suppr超能文献

一种肺靶向 miR-29 模拟物作为治疗肺纤维化的方法。

A lung targeted miR-29 mimic as a therapy for pulmonary fibrosis.

机构信息

Pulmonary, Critical Care and Sleep Medicine, Yale School of Medicine, New Haven, CT, USA.

miRagen Therapeutics, Inc, Boulder, CO, USA.

出版信息

EBioMedicine. 2022 Nov;85:104304. doi: 10.1016/j.ebiom.2022.104304. Epub 2022 Oct 17.

Abstract

BACKGROUND

MicroRNAs are non-coding RNAs that negatively regulate gene networks. Previously, we reported that systemically delivered miR-29 mimic MRG-201 reduced fibrosis in animal models, supporting the consideration of miR-29-based therapies for idiopathic pulmonary fibrosis (IPF).

METHODS

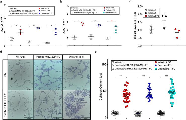
We generated MRG-229, a next-generation miR-29 mimic based on MRG-201 with improved chemical stability due to additional sugar modifications and conjugation with the internalization moiety BiPPB (PDGFbetaR-specific bicyclic peptide). We investigated the anti-fibrotic efficacy of MRG-229 on TGF-β1 treated human lung fibroblasts (NHLFs), human precision cut lung slices (hPCLS), and in vivo bleomycin studies; toxicology was assessed in two animal models, rats, and non-human primates. Finally, we examined miR-29b levels in a cohort of 46 and 213 patients with IPF diagnosis recruited from Yale and Nottingham Universities (Profile Cohort), respectively.

FINDINGS

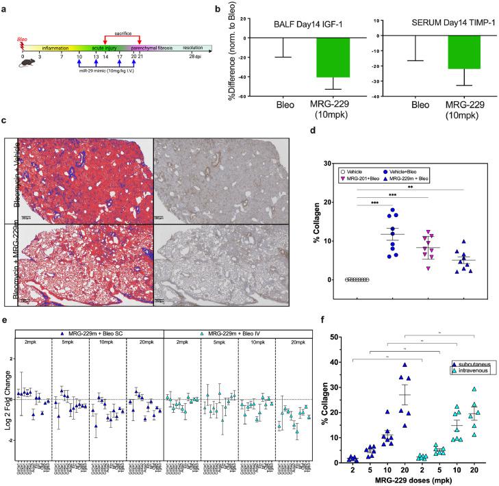
The peptide-conjugated MRG-229 mimic decreased expression of pro-fibrotic genes and reduced collagen production in each model. In bleomycin-treated mice, the peptide-conjugated MRG-229 mimic downregulated profibrotic gene programs at doses more than ten-fold lower than the original compound. In rats and non-human primates, the peptide-conjugated MRG-229 mimic was well tolerated at clinically relevant doses with no adverse findings observed. In human peripheral blood from IPF patients decreased miR-29 concentrations were associated with increased mortality in two cohorts potentially identified as a target population for treatment.

INTERPRETATION

Collectively, our results provide support for the development of the peptide-conjugated MRG-229 mimic as a potential therapy in humans with IPF.

FUNDING

This work was supported by NIH NHLBI grants UH3HL123886, R01HL127349, R01HL141852, U01HL145567.

摘要

背景

MicroRNAs 是一种非编码 RNA,可负向调控基因网络。此前,我们报道全身性递送 miR-29 模拟物 MRG-201 可减少动物模型中的纤维化,这支持了基于 miR-29 的疗法治疗特发性肺纤维化 (IPF) 的考虑。

方法

我们生成了 MRG-229,这是一种基于 MRG-201 的新一代 miR-29 模拟物,由于额外的糖修饰和与内化部分 BiPPB(PDGFbetaR 特异性双环肽)的缀合,其化学稳定性得到提高。我们研究了 MRG-229 对 TGF-β1 处理的人肺成纤维细胞 (NHLFs)、人精密肺切片 (hPCLS) 和体内博来霉素研究的抗纤维化功效;在两种动物模型(大鼠和非人类灵长类动物)中评估了毒理学。最后,我们分别在从耶鲁大学和诺丁汉大学招募的 46 名和 213 名 IPF 诊断患者的队列中检查了 miR-29b 水平(Profile 队列)。

结果

肽缀合的 MRG-229 模拟物降低了每个模型中促纤维化基因的表达并减少了胶原蛋白的产生。在博来霉素处理的小鼠中,肽缀合的 MRG-229 模拟物在比原始化合物低十倍多的剂量下调了致纤维化基因程序。在大鼠和非人类灵长类动物中,肽缀合的 MRG-229 模拟物在临床相关剂量下具有良好的耐受性,未观察到不良反应。在来自 IPF 患者的人外周血中,两个队列中降低的 miR-29 浓度与增加的死亡率相关,这两个队列可能被确定为治疗的目标人群。

解释

总的来说,我们的结果为开发肽缀合的 MRG-229 模拟物作为 IPF 患者的潜在治疗方法提供了支持。

资金

这项工作得到了 NIH NHLBI 资助 UH3HL123886、R01HL127349、R01HL141852、U01HL145567 的支持。

https://cdn.ncbi.nlm.nih.gov/pmc/blobs/8a83/9587275/b7e9d5267430/gr1.jpg

文献AI研究员

20分钟写一篇综述,助力文献阅读效率提升50倍。

立即体验

用中文搜PubMed

大模型驱动的PubMed中文搜索引擎

马上搜索

文档翻译

学术文献翻译模型,支持多种主流文档格式。

立即体验