Suppr超能文献

野生异源四倍体芝麻基因组为进化和木质素生物合成提供了新的见解。

The wild allotetraploid sesame genome provides novel insights into evolution and lignan biosynthesis.

机构信息

Key Laboratory of Biology and Genetic Improvement of Oil Crops, Ministry of Agriculture and Rural Affairs, Oil Crops Research Institute, Chinese Academy of Agricultural Sciences, Wuhan 430062, China.

Shenzhen Branch, Guangdong Laboratory of Lingnan Modern Agriculture, Genome Analysis Laboratory of the Ministry of Agriculture and Rural Affairs, Agricultural Genomics Institute at Shenzhen, Chinese Academy of Agricultural Sciences, Shenzhen 518120, China; Bioinformatics Center, Beijing University of Agriculture, Beijing102206, China.

出版信息

J Adv Res. 2023 Aug;50:13-24. doi: 10.1016/j.jare.2022.10.004. Epub 2022 Oct 18.

Abstract

INTRODUCTION

The wild tetraploid sesame (Sesamum schinzianum), an ancestral relative of diploid cultivated sesame, grows in the tropical desert of the African Plateau. As a valuable seed resource, wild sesame has several advantageous traits, such as strong environmental adaptability and an extremely high content of sesamolin in its seeds. High-quality genome assembly is essential for a detailed understanding of genome structure, genome evolution and crop improvement.

OBJECTIVES

Here, we generated two high-quality chromosome-scale genomes from S. schinzianum and a cultivated diploid elite sesame (Sesamum indicum L.) to investigate the potential genetic basis underlying these traits of wild sesame.

METHODS

The long-read data from PacBio Sequel II platform and high-throughput chromosome conformation capture (Hi-C) data were used to construct high-quality sesame genome. Then dissecting the molecular mechanisms of sesame evolution and lignan biosynthesis through comparative genomics and transcriptomics.

RESULTS

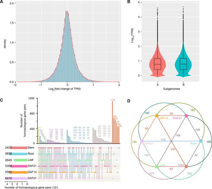
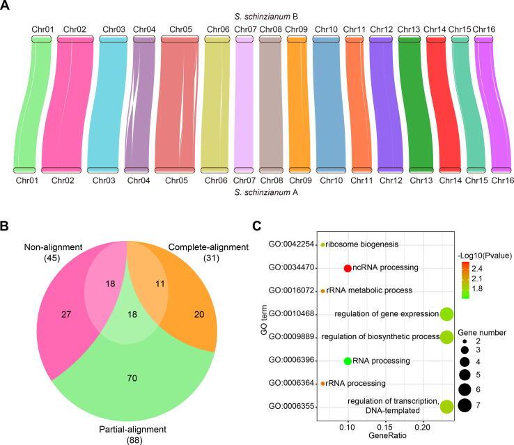
We found evidence of divergent evolution that involved differences in the number, sequence and expression level of homologous genes between the two sets of subgenomes from allotetraploids in S. schinzianum, all of which might be driven by subfunctionalization after polyploidization. Furthermore, it was found that a great number of genes involved in the stress response have undergone positive selection and resulted from gene family expansion in the wild sesame genome compared with the cultivated sesame genome, which, overall, is associated with adaptative evolution to the environment. We hypothesized that the sole functional member CYP92B14 (SscC22g35272) could be associated with high content of sesamolin in wild sesame seeds.

CONCLUSION

This study provides high-quality wild allotetraploid sesame and cultivated sesame genomes, reveals evolutionary features of the allotetraploid genome and provides novel insights into lignan synthesis pathways. Meanwhile, the wild sesame genome will be an important resource to conduct comparative genomic and evolutionary studies and plant improvement programmes.

摘要

简介

野生四倍体芝麻(Sesamum schinzianum)是二倍体栽培芝麻的祖先近缘种,生长在非洲高原的热带沙漠中。作为一种有价值的种子资源,野生芝麻具有许多有利的特性,如很强的环境适应性和种子中极高的芝麻素含量。高质量的基因组组装对于详细了解基因组结构、基因组进化和作物改良至关重要。

目的

本研究从野生芝麻和栽培二倍体芝麻中生成了两个高质量的染色体水平基因组,以研究这些野生芝麻特性的潜在遗传基础。

方法

使用 PacBio Sequel II 平台的长读长数据和高通量染色体构象捕获(Hi-C)数据构建高质量的芝麻基因组。然后通过比较基因组学和转录组学来剖析芝麻进化和木质素生物合成的分子机制。

结果

我们发现,在野生芝麻的 allotetraploid 中,两组亚基因组之间的同源基因在数量、序列和表达水平上存在差异,这表明在多倍化后发生了功能分歧。此外,与栽培芝麻基因组相比,大量参与应激反应的基因经历了正选择,导致基因家族在野生芝麻基因组中扩张,这总体上与对环境的适应性进化有关。我们假设,唯一具有功能的 CYP92B14 基因(SscC22g35272)可能与野生芝麻种子中芝麻素含量高有关。

结论

本研究提供了高质量的野生 allotetraploid 芝麻和栽培芝麻基因组,揭示了 allotetraploid 基因组的进化特征,并为木质素合成途径提供了新的见解。同时,野生芝麻基因组将成为进行比较基因组学和进化研究以及植物改良计划的重要资源。

https://cdn.ncbi.nlm.nih.gov/pmc/blobs/c2a3/10403651/d3e5b3a504f9/ga1.jpg

文献AI研究员

20分钟写一篇综述,助力文献阅读效率提升50倍。

立即体验

用中文搜PubMed

大模型驱动的PubMed中文搜索引擎

马上搜索

文档翻译

学术文献翻译模型,支持多种主流文档格式。

立即体验