Suppr超能文献

EIF4E 的非规范功能限制了 ALDH1B1 的活性,并增加了对铁死亡的易感性。

A noncanonical function of EIF4E limits ALDH1B1 activity and increases susceptibility to ferroptosis.

机构信息

DAMP Laboratory, The Third Affiliated Hospital, Guangzhou Medical University, Guangzhou, China.

Guangzhou Municipal and Guangdong Provincial Key Laboratory of Protein Modification and Degradation, School of Basic Medical Sciences, Guangzhou Medical University, Guangzhou, China.

出版信息

Nat Commun. 2022 Oct 23;13(1):6318. doi: 10.1038/s41467-022-34096-w.

Abstract

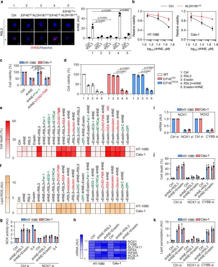
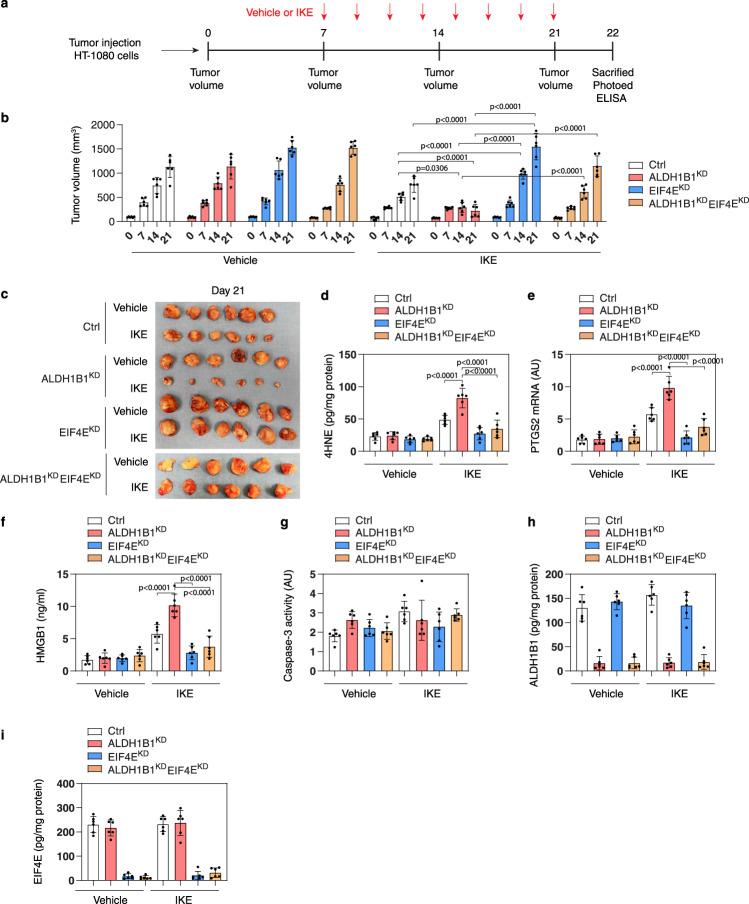
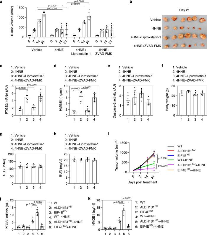
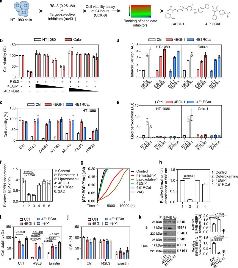
Ferroptosis is a type of lipid peroxidation-dependent cell death that is emerging as a therapeutic target for cancer. However, the mechanisms of ferroptosis during the generation and detoxification of lipid peroxidation products remain rather poorly defined. Here, we report an unexpected role for the eukaryotic translation initiation factor EIF4E as a determinant of ferroptotic sensitivity by controlling lipid peroxidation. A drug screening identified 4EGI-1 and 4E1RCat (previously known as EIF4E-EIF4G1 interaction inhibitors) as powerful inhibitors of ferroptosis. Genetic and functional studies showed that EIF4E (but not EIF4G1) promotes ferroptosis in a translation-independent manner. Using mass spectrometry and subsequent protein-protein interaction analysis, we identified EIF4E as an endogenous repressor of ALDH1B1 in mitochondria. ALDH1B1 belongs to the family of aldehyde dehydrogenases and may metabolize the aldehyde substrate 4-hydroxynonenal (4HNE) at high concentrations. Supraphysiological levels of 4HNE triggered ferroptosis, while low concentrations of 4HNE increased the cell susceptibility to classical ferroptosis inducers by activating the NOX1 pathway. Accordingly, EIF4E-dependent ALDH1B1 inhibition enhanced the anticancer activity of ferroptosis inducers in vitro and in vivo. Our results support a key function of EIF4E in orchestrating lipid peroxidation to ignite ferroptosis.

摘要

铁死亡是一种依赖于脂质过氧化的细胞死亡方式,它正成为癌症治疗的靶点。然而,脂质过氧化产物的生成和解毒过程中的铁死亡机制仍相当不清楚。在这里,我们报告了真核翻译起始因子 EIF4E 的一个意想不到的作用,它通过控制脂质过氧化来决定铁死亡的敏感性。药物筛选发现 4EGI-1 和 4E1RCat(以前称为 EIF4E-EIF4G1 相互作用抑制剂)是强有力的铁死亡抑制剂。遗传和功能研究表明,EIF4E(而不是 EIF4G1)以非翻译依赖的方式促进铁死亡。通过质谱和随后的蛋白质-蛋白质相互作用分析,我们确定 EIF4E 是线粒体中 ALDH1B1 的内源性抑制物。ALDH1B1 属于醛脱氢酶家族,可能在高浓度下代谢醛底物 4-羟基壬烯醛(4HNE)。生理超量的 4HNE 引发铁死亡,而低浓度的 4HNE 通过激活 NOX1 途径增加细胞对经典铁死亡诱导剂的敏感性。因此,EIF4E 依赖性的 ALDH1B1 抑制增强了铁死亡诱导剂在体外和体内的抗癌活性。我们的结果支持了 EIF4E 在协调脂质过氧化以引发铁死亡方面的关键作用。

https://cdn.ncbi.nlm.nih.gov/pmc/blobs/86a2/9588786/f4e338d73ab6/41467_2022_34096_Fig1_HTML.jpg

文献AI研究员

20分钟写一篇综述,助力文献阅读效率提升50倍。

立即体验

用中文搜PubMed

大模型驱动的PubMed中文搜索引擎

马上搜索

文档翻译

学术文献翻译模型,支持多种主流文档格式。

立即体验