Suppr超能文献

窖蛋白-1 是与血脂异常、血流紊乱和衰老相关的内皮僵硬的主要决定因素。

Caveolin-1 is a primary determinant of endothelial stiffening associated with dyslipidemia, disturbed flow, and ageing.

机构信息

Division of Pulmonary and Critical Care, Department of Medicine, University of Illinois at Chicago, 909 South Wolcott Ave, Chicago, IL, 60612-7323, USA.

Department of Biomedical Engineering, Department of Medicine, University of Illinois at Chicago, Chicago, IL, USA.

出版信息

Sci Rep. 2022 Oct 24;12(1):17822. doi: 10.1038/s41598-022-20713-7.

Abstract

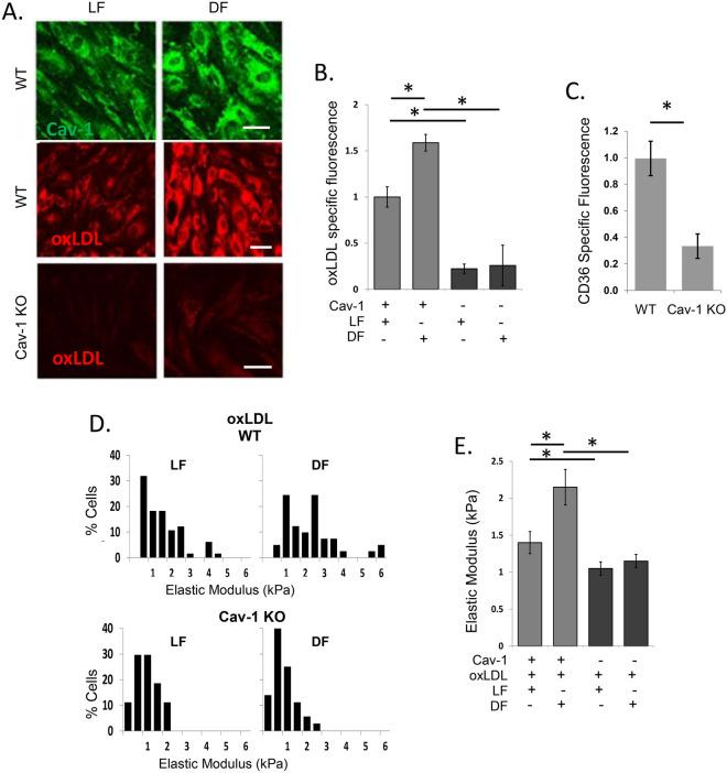
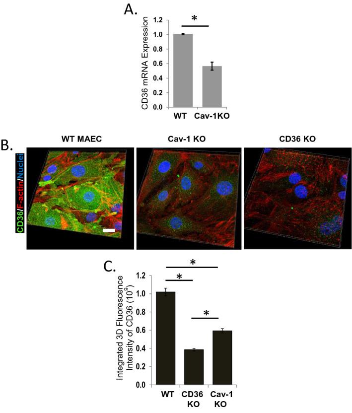
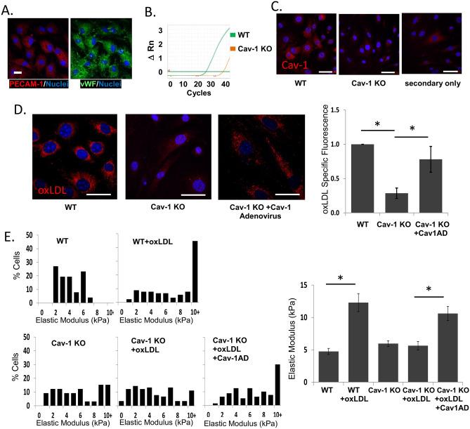
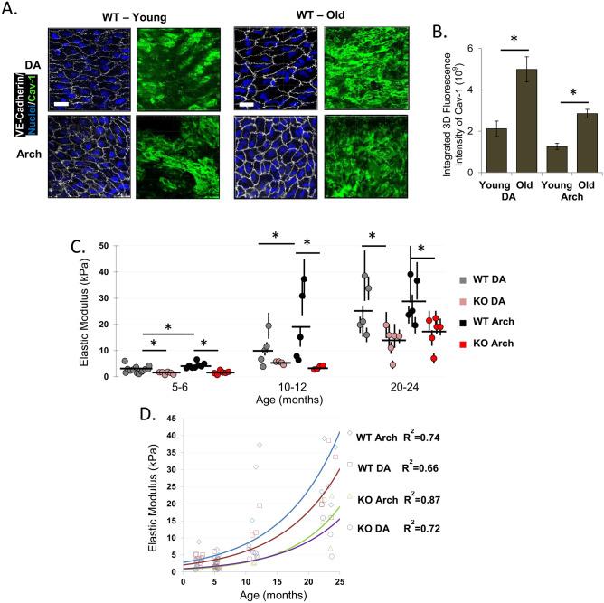
Endothelial stiffness is emerging as a major determinant in endothelial function. Here, we analyzed the role of caveolin-1 (Cav-1) in determining the stiffness of endothelial cells (EC) exposed to oxidized low density lipoprotein (oxLDL) under static and hemodynamic conditions in vitro and of aortic endothelium in vivo in mouse models of dyslipidemia and ageing. Elastic moduli of cultured ECs and of the endothelial monolayer of freshly isolated mouse aortas were measured using atomic force microscopy (AFM). We found that a loss of Cav-1 abrogates the uptake of oxLDL and oxLDL-induced endothelial stiffening, as well as endothelial stiffening induced by disturbed flow (DF), which was also oxLDL dependent. Mechanistically, Cav-1 is required for the expression of CD36 (cluster of differentiation 36) scavenger receptor. Genetic deletion of Cav-1 abrogated endothelial stiffening observed in the DF region of the aortic arch, and induced by a high fat diet (4-6 weeks) and significantly blunted endothelial stiffening that develops with advanced age. This effect was independent of stiffening of the sub-endothelium layer. Additionally, Cav-1 expression significantly increased with age. No differences in elastic modulus were observed between the sexes in advanced aged wild type and Cav-1 knockout mice. Taken together, this study demonstrates that Cav-1 plays a critical role in endothelial stiffening induced by oxLDL in vitro and by dyslipidemia, disturbed flow and ageing in vivo.

摘要

内皮细胞僵硬正在成为内皮功能的一个主要决定因素。在这里,我们分析了在体外静态和血流动力学条件下,以及在高脂血症和衰老的小鼠模型中,在体内的主动脉内皮中,陷蛋白 1(Cav-1)在决定暴露于氧化型低密度脂蛋白(oxLDL)的内皮细胞(EC)的僵硬程度方面的作用。使用原子力显微镜(AFM)测量培养的 EC 和新鲜分离的小鼠主动脉内皮单层的弹性模量。我们发现,Cav-1 的缺失会破坏 oxLDL 的摄取以及 oxLDL 诱导的内皮僵硬,以及由血流紊乱(DF)引起的内皮僵硬,这也是 oxLDL 依赖的。从机制上讲,Cav-1 是 CD36(分化群 36)清道夫受体表达所必需的。Cav-1 的基因缺失消除了在主动脉弓的 DF 区域观察到的内皮僵硬,以及高脂肪饮食(4-6 周)引起的内皮僵硬,并显著减弱了随年龄增长而发展的内皮僵硬。这种作用独立于亚内皮层的僵硬。此外,Cav-1 的表达随着年龄的增长而显著增加。在高龄野生型和 Cav-1 敲除小鼠中,性别之间的弹性模量没有差异。综上所述,这项研究表明,Cav-1 在体外 oxLDL 诱导的内皮僵硬以及体内脂代谢紊乱、血流紊乱和衰老诱导的内皮僵硬中起着关键作用。

https://cdn.ncbi.nlm.nih.gov/pmc/blobs/8675/9592578/b27e56ec097a/41598_2022_20713_Fig1_HTML.jpg

文献AI研究员

20分钟写一篇综述,助力文献阅读效率提升50倍。

立即体验

用中文搜PubMed

大模型驱动的PubMed中文搜索引擎

马上搜索

文档翻译

学术文献翻译模型,支持多种主流文档格式。

立即体验