Suppr超能文献

衰老和氧化应激对兴奋收缩偶联特定成分在调节力量产生方面的影响。

Impact of aging and oxidative stress on specific components of excitation contraction coupling in regulating force generation.

作者信息

Xu Hongyang, Ahn Bumsoo, Van Remmen Holly

机构信息

Aging and Metabolism Research Program, Oklahoma Medical Research Foundation, Oklahoma City, OK, USA.

Department of Internal Medicine, Wake Forest School of Medicine, Winston-Salem, NC, USA.

出版信息

Sci Adv. 2022 Oct 28;8(43):eadd7377. doi: 10.1126/sciadv.add7377. Epub 2022 Oct 26.

Abstract

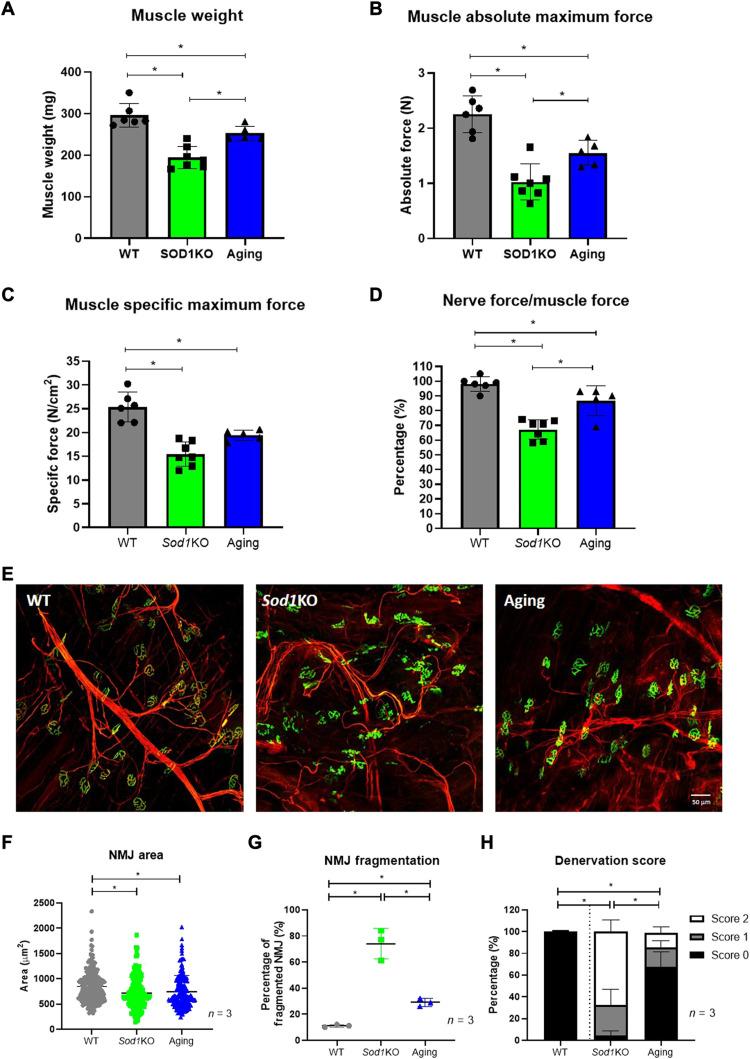
Muscle weakness associated with sarcopenia is a major contributor to reduced health span and quality of life in the elderly. However, the underlying mechanisms of muscle weakness in aging are not fully defined. We investigated the effect of oxidative stress and aging on specific molecular mechanisms involved in muscle force production in mice and skinned permeabilized single fibers in mice lacking the antioxidant enzyme CuZnSod (KO) and in aging (24-month-old) wild-type mice. Loss of muscle strength occurs in both models, potentially because of reduced membrane excitability with altered NKA signaling and RyR stability, decreased fiber Ca sensitivity and suppressed SERCA activity via modification of the Cys residue, dysregulated SR and cytosolic Ca homeostasis, and impaired mitochondrial Ca buffering and respiration. Our results provide a better understanding of the specific impacts of aging and oxidative stress on mechanisms related to muscle weakness that may point to future interventions for countering muscle weakness.

摘要

与肌肉减少症相关的肌肉无力是导致老年人健康寿命和生活质量下降的主要因素。然而,衰老过程中肌肉无力的潜在机制尚未完全明确。我们研究了氧化应激和衰老对参与小鼠肌肉力量产生的特定分子机制的影响,以及对缺乏抗氧化酶铜锌超氧化物歧化酶(KO)的小鼠和衰老(24月龄)野生型小鼠的去表皮通透化单根肌纤维的影响。在这两种模型中均出现了肌肉力量的丧失,这可能是由于膜兴奋性降低,伴有钠钾ATP酶信号改变和兰尼碱受体稳定性改变,纤维钙敏感性降低,通过半胱氨酸残基修饰抑制了肌浆网钙ATP酶活性,肌浆网和胞质钙稳态失调,以及线粒体钙缓冲和呼吸功能受损。我们的研究结果有助于更好地理解衰老和氧化应激对与肌肉无力相关机制的具体影响,这可能为未来对抗肌肉无力的干预措施指明方向。

https://cdn.ncbi.nlm.nih.gov/pmc/blobs/1985/9604602/a75505e4b59c/sciadv.add7377-f1.jpg

文献AI研究员

20分钟写一篇综述,助力文献阅读效率提升50倍。

立即体验

用中文搜PubMed

大模型驱动的PubMed中文搜索引擎

马上搜索

文档翻译

学术文献翻译模型,支持多种主流文档格式。

立即体验