Suppr超能文献

新型抗炎剂F-3,6'-二硫代泊马度胺治疗创伤性脑损伤的活性

Activity of a Novel Anti-Inflammatory Agent F-3,6'-dithiopomalidomide as a Treatment for Traumatic Brain Injury.

作者信息

Hsueh Shih Chang, Scerba Michael T, Tweedie David, Lecca Daniela, Kim Dong Seok, Baig Abdul Mannan, Kim Yu Kyung, Hwang Inho, Kim Sun, Selman Warren R, Hoffer Barry J, Greig Nigel H

机构信息

Drug Design & Development Section, Translational Gerontology Branch, Intramural Research Program National Institute on Aging, NIH, Baltimore, MD 21224, USA.

AevisBio, Inc., Gaithersburg, MD 20878, USA.

出版信息

Biomedicines. 2022 Sep 30;10(10):2449. doi: 10.3390/biomedicines10102449.

Abstract

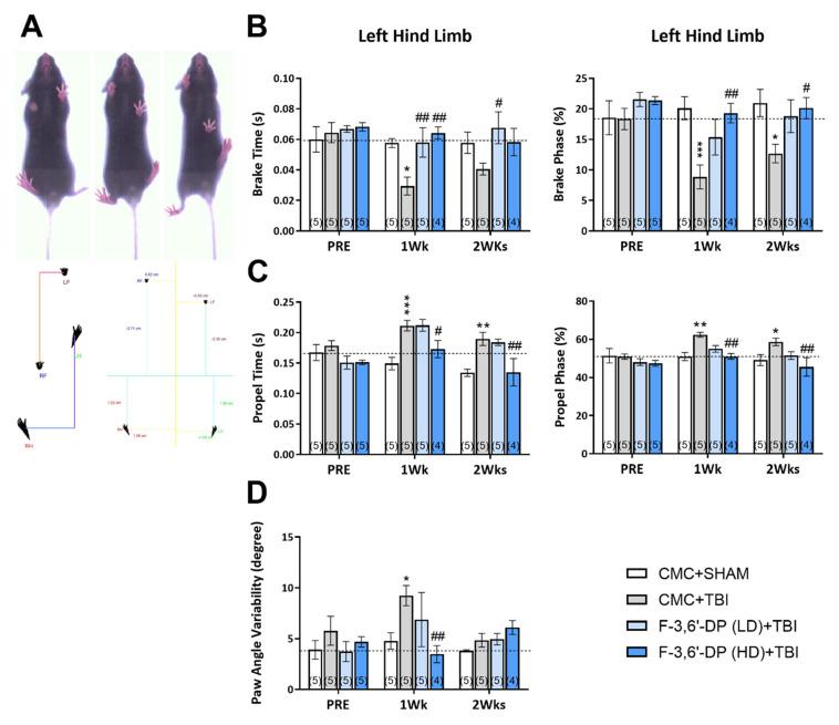
Traumatic brain injury (TBI) is a major risk factor for several neurodegenerative disorders, including Parkinson's disease (PD) and Alzheimer's disease (AD). Neuroinflammation is a cause of later secondary cell death following TBI, has the potential to aggravate the initial impact, and provides a therapeutic target, albeit that has failed to translate into clinical trial success. Thalidomide-like compounds have neuroinflammation reduction properties across cellular and animal models of TBI and neurodegenerative disorders. They lower the generation of proinflammatory cytokines, particularly TNF-α which is pivotal in microglial cell activation. Unfortunately, thalidomide-like drugs possess adverse effects in humans before achieving anti-inflammatory drug levels. We developed F-3,6'-dithiopomalidomide (F-3,6'-DP) as a novel thalidomide-like compound to ameliorate inflammation. F-3,6'-DP binds to cereblon but does not efficiently trigger the degradation of the transcription factors (SALL4, Ikaros, and Aiolos) associated with the teratogenic and anti-proliferative responses of thalidomide-like drugs. We utilized a phenotypic drug discovery approach that employed cellular and animal models in the selection and development of F-3,6'-DP. F-3,6'-DP significantly mitigated LPS-induced inflammatory markers in RAW 264.7 cells, and lowered proinflammatory cytokine/chemokine levels in the plasma and brain of rats challenged with systemic LPS. We subsequently examined immunohistochemical, biochemical, and behavioral measures following controlled cortical impact (CCI) in mice, a model of moderate TBI known to induce inflammation. F-3,6'-DP decreased CCI-induced neuroinflammation, neuronal loss, and behavioral deficits when administered after TBI. F-3,6'-DP represents a novel class of thalidomide-like drugs that do not lower classical cereblon-associated transcription factors but retain anti-inflammatory actions and possess efficacy in the treatment of TBI and potentially longer-term neurodegenerative disorders.

摘要

创伤性脑损伤(TBI)是包括帕金森病(PD)和阿尔茨海默病(AD)在内的几种神经退行性疾病的主要危险因素。神经炎症是TBI后导致后期继发性细胞死亡的一个原因,有可能加重初始损伤,并提供了一个治疗靶点,尽管这一靶点尚未转化为临床试验的成功。沙利度胺样化合物在TBI和神经退行性疾病的细胞及动物模型中具有减轻神经炎症的特性。它们降低促炎细胞因子的产生,尤其是在小胶质细胞激活中起关键作用的肿瘤坏死因子-α(TNF-α)。不幸的是,沙利度胺样药物在达到抗炎药物水平之前就已在人体中产生不良反应。我们开发了F-3,6'-二硫代泊马度胺(F-3,6'-DP)作为一种新型的沙利度胺样化合物来改善炎症。F-3,6'-DP与脑啡肽结合,但不能有效触发与沙利度胺样药物的致畸和抗增殖反应相关的转录因子(SALL4、Ikaros和Aiolos)的降解。我们采用了一种表型药物发现方法,在F-3,6'-DP的筛选和开发过程中运用了细胞和动物模型。F-3,6'-DP显著减轻了脂多糖(LPS)诱导的RAW 264.7细胞中的炎症标志物,并降低了全身注射LPS的大鼠血浆和脑中促炎细胞因子/趋化因子的水平。随后,我们在小鼠可控皮质撞击(CCI)后检查了免疫组织化学、生化和行为指标,CCI是一种已知会诱导炎症的中度TBI模型。TBI后给予F-3,6'-DP可减少CCI诱导的神经炎症、神经元损失和行为缺陷。F-3,6'-DP代表了一类新型的沙利度胺样药物,它们不会降低经典的与脑啡肽相关的转录因子,但保留抗炎作用,并在治疗TBI以及潜在的长期神经退行性疾病方面具有疗效。

https://cdn.ncbi.nlm.nih.gov/pmc/blobs/a4e5/9598880/969311c92d11/biomedicines-10-02449-g001.jpg

文献AI研究员

20分钟写一篇综述,助力文献阅读效率提升50倍。

立即体验

用中文搜PubMed

大模型驱动的PubMed中文搜索引擎

马上搜索

文档翻译

学术文献翻译模型,支持多种主流文档格式。

立即体验