Suppr超能文献

Siglec-15 作为人类骨巨细胞瘤的新治疗靶点

Siglec-15 as a New Perspective Therapy Target in Human Giant Cell Tumor of Bone.

机构信息

Department of Orthopedic Research Center, Third Hospital of Hebei Medical University, Shijiazhuang 050051, China.

Department of Orthopedic Oncology, Third Hospital of Hebei Medical University, Shijiazhuang 050051, China.

出版信息

Curr Oncol. 2022 Oct 13;29(10):7655-7671. doi: 10.3390/curroncol29100605.

Abstract

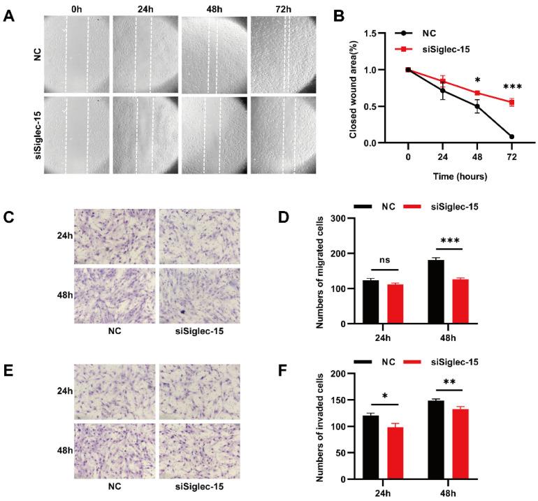
The main features of a giant cell tumor of bone (GCTB) are frequent recurrence and aggressive osteolysis, which leads to a poor prognosis in patients. Although the treatment methods for a GCTB, such as scraping and resection, effectively inhibit the disease, the tendency toward malignant transformation remains. Therefore, it is important to identify new treatment methods for a GCTB. In this study, we first found high Siglec-15 expression in GCTB tissues, which was significantly associated with Campanacci staging and tumor recurrence. In Spearman's analysis, Siglec-15 expression was significantly correlated with Ki-67 levels in tumor tissues. In vitro, the mRNA and protein levels of Siglec-15 were high in GCTB stromal cells (Hs737. T), and Siglec-15 knockdown inhibited the biological characteristics of GCTB stromal cells. The RNA sequencing results enabled a prediction of the downstream genes by using the Kyoto Encyclopedia of Genes and Genomes (KEGG), Gene Ontology (GO), and MCODE analyses, and the findings showed that CXCL8 was significantly regulated by Siglec-15 and might be a promising downstream target gene of Siglec-15. Therefore, Siglec-15 may be a potential immunotherapy target for a GCTB.

摘要

骨巨细胞瘤(GCTB)的主要特征是频繁复发和侵袭性溶骨,这导致患者预后不良。虽然刮除和切除等 GCTB 的治疗方法有效地抑制了疾病,但仍存在恶性转化的倾向。因此,寻找新的 GCTB 治疗方法很重要。在本研究中,我们首先发现 Siglec-15 在 GCTB 组织中的表达较高,其表达水平与 Campanacci 分期和肿瘤复发显著相关。Spearman 分析表明,Siglec-15 的表达与肿瘤组织中的 Ki-67 水平显著相关。在体外,GCTB 基质细胞(Hs737.T)中 Siglec-15 的 mRNA 和蛋白水平较高,Siglec-15 敲低抑制了 GCTB 基质细胞的生物学特性。RNA 测序结果通过京都基因与基因组百科全书(KEGG)、基因本体论(GO)和 MCODE 分析预测下游基因,结果表明 CXCL8 受 Siglec-15 显著调控,可能是 Siglec-15 的一个有前途的下游靶基因。因此,Siglec-15 可能是 GCTB 的一种潜在的免疫治疗靶点。

https://cdn.ncbi.nlm.nih.gov/pmc/blobs/ed0d/9600077/50a752878c0a/curroncol-29-00605-g001.jpg

文献AI研究员

20分钟写一篇综述,助力文献阅读效率提升50倍。

立即体验

用中文搜PubMed

大模型驱动的PubMed中文搜索引擎

马上搜索

文档翻译

学术文献翻译模型,支持多种主流文档格式。

立即体验