Suppr超能文献

源自M2巨噬细胞的外泌体通过HIF-1α/VEGF轴改善脊髓损伤后的血管生成和功能恢复。

Exosomes derived from M2 Macrophages Improve Angiogenesis and Functional Recovery after Spinal Cord Injury through HIF-1α/VEGF Axis.

作者信息

Huang Jiang-Hu, He Hang, Chen Yong-Neng, Liu Zhen, Romani Manini Daudi, Xu Zhao-Yi, Xu Yang, Lin Fei-Yue

机构信息

Department of Orthopedics, Fujian Provincial Hospital, Fujian Medical University, Fuzhou, 350001, China.

Department of Social Economy and Business Administration, Woosuk University, Wanju-gun 55338, Korea.

出版信息

Brain Sci. 2022 Sep 29;12(10):1322. doi: 10.3390/brainsci12101322.

Abstract

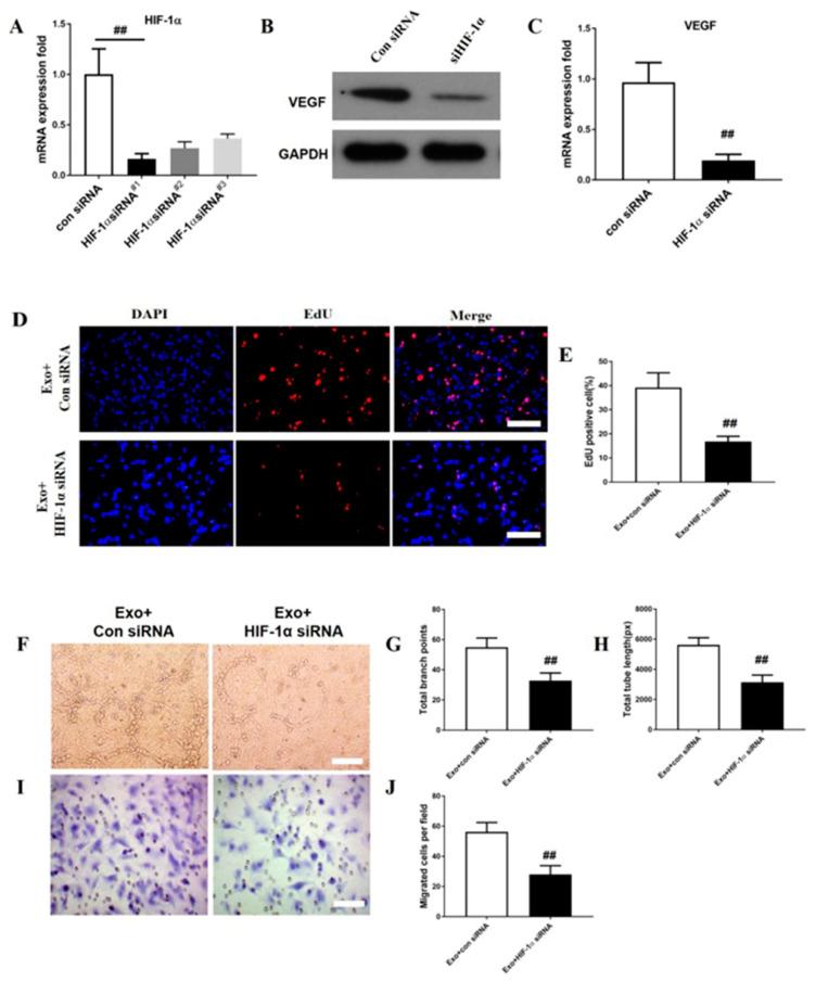
Exosomes are nano-sized vesicles that contain a variety of mRNAs, miRNAs, and proteins. They are capable of being released by a variety of cells and are essential for cell-cell communication. The exosomes produced by cells have shown protective benefits against spinal cord damage (SCI). Recently, it was discovered that M2 macrophages aid in the angiogenesis of numerous illnesses. However, the functional role of M2 macrophage-derived exosomes on SCI is unclear. Here, we investigate the pro-angiogenesis of M2 macrophage-derived exosomes on SCI. We founded that M2 macrophage exosomes alleviated tissue damage and enhanced functional recovery post-SCI. We discovered that M2 macrophage exosome administration increased angiogenesis after SCI in vivo using immunohistochemistry, immunofluorescence labeling, and Western blot analysis. Additionally, the expression of the pro-angiogenesis factors, HIF-1α and VEGF, were enhanced with the treatment of the M2 macrophage exosomes. Furthermore, we found that M2 macrophage exosomes enhanced neurogenesis after SCI in vivo. In vitro, we found that M2 macrophage exosomes can be taken up by the brain endothelial cell line (bEnd.3) and that they enhanced the tube formation, migration, and proliferation of bEnd.3 cells. Furthermore, by using special siRNA to inhibit HIF-1α expression, we observed that the expression of VEGF decreased, and the tube formation, migration, and proliferation of bEnd.3 cells were attenuated with the treatment of HIF-1α-siRNA. In conclusion, our findings reveal that M2 macrophage exosomes improve neurological functional recovery and angiogenesis post-SCI, and this process is partially associated with the activation of the HIF-1/VEGF signaling pathway.

摘要

外泌体是纳米级的囊泡,包含多种mRNA、miRNA和蛋白质。它们能够由多种细胞释放,对细胞间通讯至关重要。细胞产生的外泌体已显示出对脊髓损伤(SCI)具有保护作用。最近,人们发现M2巨噬细胞有助于多种疾病的血管生成。然而,M2巨噬细胞衍生的外泌体对SCI的功能作用尚不清楚。在此,我们研究M2巨噬细胞衍生的外泌体对SCI的促血管生成作用。我们发现M2巨噬细胞外泌体可减轻SCI后的组织损伤并促进功能恢复。我们通过免疫组织化学、免疫荧光标记和蛋白质免疫印迹分析发现,给予M2巨噬细胞外泌体可增加SCI后体内的血管生成。此外,用M2巨噬细胞外泌体处理可增强促血管生成因子HIF-1α和VEGF的表达。此外,我们发现M2巨噬细胞外泌体可增强SCI后体内的神经发生。在体外,我们发现M2巨噬细胞外泌体可被脑内皮细胞系(bEnd.3)摄取,并增强bEnd.3细胞的管形成、迁移和增殖。此外,通过使用特殊的siRNA抑制HIF-1α表达,我们观察到VEGF的表达下降,并且用HIF-1α-siRNA处理后bEnd.3细胞的管形成、迁移和增殖减弱。总之,我们的研究结果表明,M2巨噬细胞外泌体可改善SCI后的神经功能恢复和血管生成,并且这一过程部分与HIF-1/VEGF信号通路的激活有关。

https://cdn.ncbi.nlm.nih.gov/pmc/blobs/8803/9599527/7c863ded65f4/brainsci-12-01322-g001.jpg

文献AI研究员

20分钟写一篇综述,助力文献阅读效率提升50倍。

立即体验

用中文搜PubMed

大模型驱动的PubMed中文搜索引擎

马上搜索

文档翻译

学术文献翻译模型,支持多种主流文档格式。

立即体验