Suppr超能文献

一项关于释放登革病毒2型假定抑制剂的综合研究:基于计算机模拟结构的药物发现见解

A Comprehensive Study to Unleash the Putative Inhibitors of Serotype2 of Dengue Virus: Insights from an In Silico Structure-Based Drug Discovery.

作者信息

Halder Sajal Kumar, Ahmad Iqrar, Shathi Jannatul Fardous, Mim Maria Mulla, Hassan Md Rakibul, Jewel Md Johurul Islam, Dey Piyali, Islam Md Sirajul, Patel Harun, Morshed Md Reaz, Shakil Md Salman, Hossen Md Sakib

机构信息

Department of Biochemistry and Molecular Biology, Jahangirnagar University, Savar, Dhaka, 1342, Bangladesh.

Division of Computer Aided Drug Design, BioAid, Mirpur, Dhaka, 1216, Bangladesh.

出版信息

Mol Biotechnol. 2024 Apr;66(4):612-625. doi: 10.1007/s12033-022-00582-1. Epub 2022 Oct 28.

Abstract

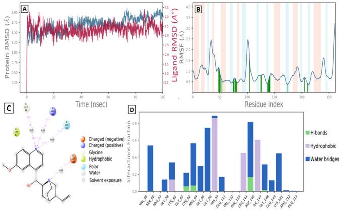
Dengue fever is a mosquito-borne disease that claims the lives of millions of people around the world. A number of factors like disease's non-specific symptoms, increased viral mutation, growing antiviral drug resistance due to reduced susceptibility, unavailability of an effective vaccine for dengue, weak immunity against the virus, and many more are involved. Dengue belongs to the Flaviviridae family of viruses. The two species of the vector transmitting dengue are Aedes aegypti and Aedes albopictus, with the former one being dominant. Serotypes 2 of dengue fever are spread to the human body and cause severe illness. Recently, dengue has imposed an aggressive effect synergistically with the COVID-19 pandemic. As a result, we concentrated our efforts on finding a potential therapeutic. For this, we chose natural compounds to fight dengue fever, which is currently regarded as successful among many drug therapies. Following this, we started the in silico experiment with 922 plant extracts as lead compounds to fight serotype 2. In this study, we used SwissADME for analyzing ligand drug-likeness, pkCSM for designing an ADMET profile, Autodock vina 4.2 and Swissdock tools for molecular docking, and finally Desmond for molecular dynamics simulation. Ultimately 45 were found effective against the 2'O methyltransferase protein of serotype 2. CHEMBL376820 was found as possible therapeutic candidates for inhibiting methyltransferase protein in this thorough analysis. Nevertheless, more in vitro and in vivo research are required to substantiate their potential therapeutic efficacy.

摘要

登革热是一种由蚊子传播的疾病,在全球导致数百万人死亡。多种因素与之相关,如该疾病的非特异性症状、病毒突变增加、由于易感性降低导致抗病毒药物耐药性增强、缺乏有效的登革热疫苗、对该病毒的免疫力较弱等等。登革热属于黄病毒科病毒。传播登革热的两种病媒蚊种是埃及伊蚊和白纹伊蚊,前者占主导地位。登革热2型血清型传播到人体并引发严重疾病。最近,登革热与新冠疫情协同产生了严重影响。因此,我们集中精力寻找一种潜在的治疗方法。为此,我们选择天然化合物来对抗登革热,目前在许多药物治疗中这被认为是成功的。在此之后,我们以922种植物提取物作为先导化合物开始了计算机模拟实验,以对抗2型血清型。在这项研究中,我们使用SwissADME分析配体药物相似性,使用pkCSM设计ADMET图谱,使用Autodock vina 4.2和Swissdock工具进行分子对接,最后使用Desmond进行分子动力学模拟。最终发现有45种对2型血清型的2'O甲基转移酶蛋白有效。在这项全面分析中,CHEMBL376820被发现是抑制甲基转移酶蛋白的可能治疗候选物。然而,需要更多的体外和体内研究来证实它们潜在的治疗效果。

https://cdn.ncbi.nlm.nih.gov/pmc/blobs/23c3/9616416/7668db5fa34a/12033_2022_582_Fig1_HTML.jpg

文献AI研究员

20分钟写一篇综述,助力文献阅读效率提升50倍。

立即体验

用中文搜PubMed

大模型驱动的PubMed中文搜索引擎

马上搜索

文档翻译

学术文献翻译模型,支持多种主流文档格式。

立即体验