Suppr超能文献

克隆谱系追踪揭示了慢性感染中 CD8+ T 细胞命运决定偏向的机制。

Clonal lineage tracing reveals mechanisms skewing CD8+ T cell fate decisions in chronic infection.

机构信息

Department of Microbiology and Immunology, Medical College of Wisconsin, Milwaukee, WI.

Blood Research Institute, Versiti Wisconsin, Milwaukee, WI.

出版信息

J Exp Med. 2023 Jan 2;220(1). doi: 10.1084/jem.20220679. Epub 2022 Oct 31.

Abstract

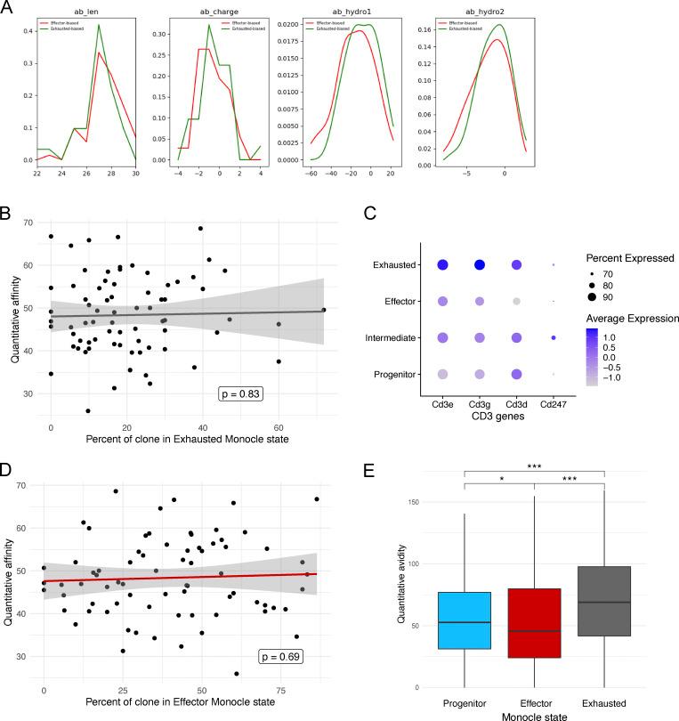
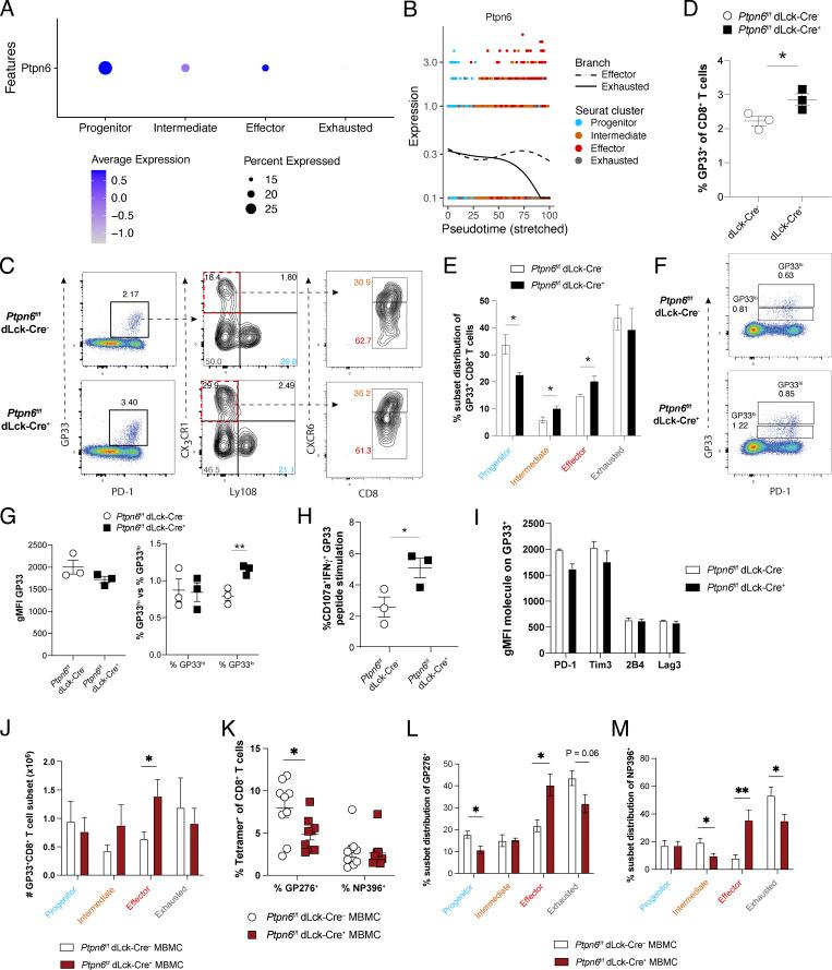
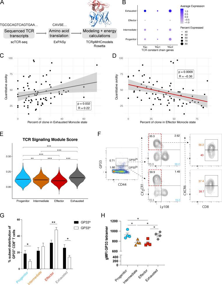
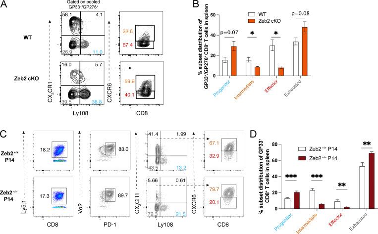
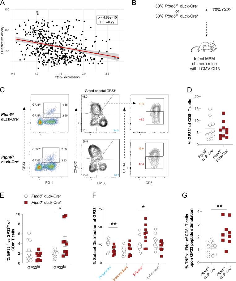
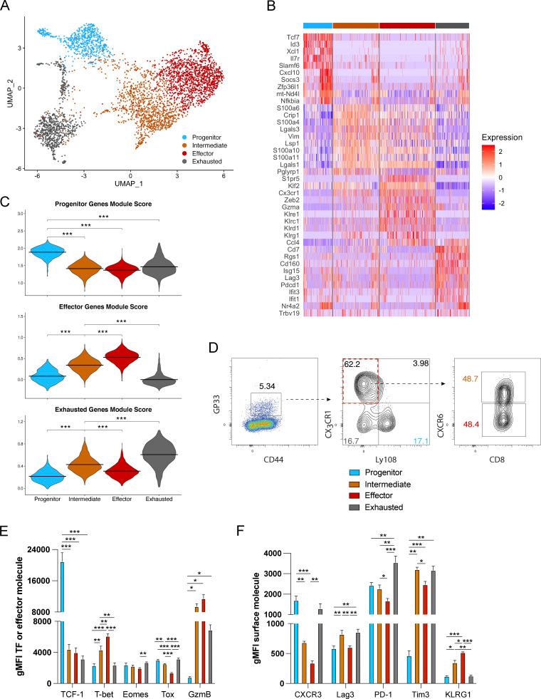
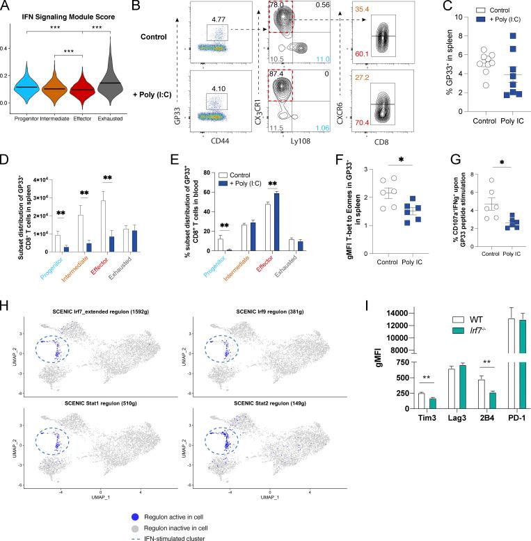
Although recent evidence demonstrates heterogeneity among CD8+ T cells during chronic infection, developmental relationships and mechanisms underlying their fate decisions remain incompletely understood. Using single-cell RNA and TCR sequencing, we traced the clonal expansion and differentiation of CD8+ T cells during chronic LCMV infection. We identified immense clonal and phenotypic diversity, including a subset termed intermediate cells. Trajectory analyses and infection models showed intermediate cells arise from progenitor cells before bifurcating into terminal effector and exhausted subsets. Genetic ablation experiments identified that type I IFN drives exhaustion through an IRF7-dependent mechanism, possibly through an IFN-stimulated subset bridging progenitor and exhausted cells. Conversely, Zeb2 was critical for generating effector cells. Intriguingly, some T cell clones exhibited lineage bias. Mechanistically, we identified that TCR avidity correlates with an exhausted fate, whereas SHP-1 selectively restricts low-avidity effector cell accumulation. Thus, our work elucidates novel mechanisms underlying CD8+ T cell fate determination during persistent infection and suggests two potential pathways leading to exhaustion.

摘要

尽管最近的证据表明,在慢性感染过程中 CD8+ T 细胞存在异质性,但它们的命运决定的发展关系和机制仍不完全清楚。本研究通过单细胞 RNA 和 TCR 测序,追踪了慢性 LCMV 感染期间 CD8+ T 细胞的克隆扩增和分化。我们发现了巨大的克隆和表型多样性,包括一个称为中间细胞的亚群。轨迹分析和感染模型表明,中间细胞起源于祖细胞,然后分叉为终末效应细胞和耗竭细胞亚群。遗传消融实验表明,I 型 IFN 通过一个依赖于 IRF7 的机制驱动耗竭,可能是通过一个 IFN 刺激的亚群连接祖细胞和耗竭细胞。相反,Zeb2 对于产生效应细胞是至关重要的。有趣的是,一些 T 细胞克隆表现出线粒体偏好性。从机制上讲,我们发现 TCR 亲和力与耗竭命运相关,而 SHP-1 则选择性地限制低亲和力效应细胞的积累。因此,我们的工作阐明了持续性感染过程中 CD8+ T 细胞命运决定的新机制,并提出了两条导致耗竭的潜在途径。

https://cdn.ncbi.nlm.nih.gov/pmc/blobs/c19c/9623343/4dd23180bdfc/JEM_20220679_GA.jpg

文献AI研究员

20分钟写一篇综述,助力文献阅读效率提升50倍。

立即体验

用中文搜PubMed

大模型驱动的PubMed中文搜索引擎

马上搜索

文档翻译

学术文献翻译模型,支持多种主流文档格式。

立即体验