Suppr超能文献

鉴定和验证一种新型标志物作为结直肠癌的诊断和预后生物标志物。

Identification and validation of a novel signature as a diagnostic and prognostic biomarker in colorectal cancer.

机构信息

Department of Gastroenterology, People's Hospital of Longhua, NO.38 Jinglong Construction Road, Longhua District, 518109, Shenzhen, P.R. China.

Department of Gastroenterology, Guangzhou First People's Hospital, 511458, Guangzhou, P.R. China.

出版信息

Biol Direct. 2022 Nov 2;17(1):29. doi: 10.1186/s13062-022-00342-w.

Abstract

BACKGROUND

Colorectal cancer (CRC) is one of the most common malignant neoplasms worldwide. Although marker genes associated with CRC have been identified previously, only a few have fulfilled the therapeutic demand. Therefore, based on differentially expressed genes (DEGs), this study aimed to establish a promising and valuable signature model to diagnose CRC and predict patient's prognosis.

METHODS

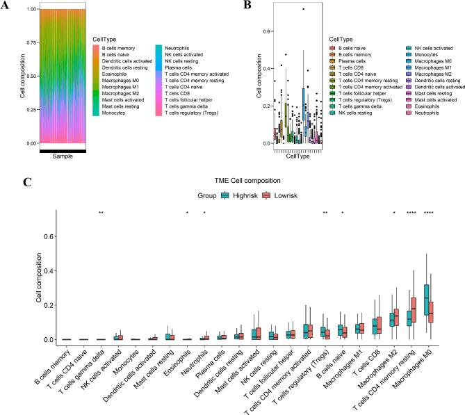
The key genes were screened from DEGs to establish a multiscale embedded gene co-expression network, protein-protein interaction network, and survival analysis. A support vector machine (SVM) diagnostic model was constructed by a supervised classification algorithm. Univariate Cox analysis was performed to construct two prognostic signatures for overall survival and disease-free survival by Kaplan-Meier analysis, respectively. Independent clinical prognostic indicators were identified, followed by univariable and multivariable Cox analysis. GSEA was used to evaluate the gene enrichment analysis and CIBERSORT was used to estimate the immune cell infiltration. Finally, key genes were validated by qPCR and IHC.

RESULTS

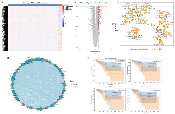
In this study, four key genes (DKC1, FLNA, CSE1L and NSUN5) were screened. The SVM diagnostic model, consisting of 4-gene signature, showed a good performance for the diagnostic (AUC = 0.9956). Meanwhile, the four-gene signature was also used to construct a risk score prognostic model for disease-free survival (DFS) and overall survival (OS), and the results indicated that the prognostic model performed best in predicting the DFS and OS of CRC patients. The risk score was validated as an independent prognostic factor to exhibit the accurate survival prediction for OS according to the independent prognostic value. Furthermore, immune cell infiltration analysis demonstrated that the high-risk group had a higher proportion of macrophages M0, and T cells CD4 memory resting was significantly higher in the low-risk group than in the high-risk group. In addition, functional analysis indicated that WNT and other four cancer-related signaling pathways were the most significantly enriched pathways in the high-risk group. Finally, qRT-PCR and IHC results demonstrated that the high expression of DKC1, CSE1L and NSUN5, and the low expression of FLNA were risk factors of CRC patients with a poor prognosis.

CONCLUSION

In this study, diagnosis and prognosis models were constructed based on the screened genes of DKC1, FLNA, CSE1L and NSUN5. The four-gene signature exhibited an excellent ability in CRC diagnosis and prognostic prediction. Our study supported and highlighted that the four-gene signature is conducive to better prognostic risk stratification and potential therapeutic targets for CRC patients.

摘要

背景

结直肠癌(CRC)是全球最常见的恶性肿瘤之一。尽管先前已经鉴定出与 CRC 相关的标记基因,但只有少数基因能够满足治疗需求。因此,本研究基于差异表达基因(DEGs),旨在建立一个有前途和有价值的标志模型,用于诊断 CRC 并预测患者的预后。

方法

从 DEGs 中筛选关键基因,建立多尺度嵌入式基因共表达网络、蛋白质-蛋白质相互作用网络和生存分析。通过监督分类算法构建支持向量机(SVM)诊断模型。通过 Kaplan-Meier 分析进行单变量 Cox 分析,分别构建用于总生存和无病生存的两个预后标志。确定独立的临床预后指标,然后进行单变量和多变量 Cox 分析。使用 GSEA 进行基因富集分析,使用 CIBERSORT 估计免疫细胞浸润。最后,通过 qPCR 和 IHC 验证关键基因。

结果

本研究筛选出四个关键基因(DKC1、FLNA、CSE1L 和 NSUN5)。由 4 个基因组成的 SVM 诊断模型在诊断方面表现出良好的性能(AUC=0.9956)。同时,该 4 基因标志也用于构建无病生存(DFS)和总生存(OS)的风险评分预后模型,结果表明该预后模型在预测 CRC 患者的 DFS 和 OS 方面表现最佳。风险评分被验证为独立的预后因素,根据独立的预后价值,能够准确预测 OS 的生存情况。此外,免疫细胞浸润分析表明,高危组巨噬细胞 M0 的比例较高,而低危组的 T 细胞 CD4 记忆静止显著高于高危组。此外,功能分析表明,WNT 和其他四个癌症相关信号通路是高危组中最显著富集的通路。最后,qRT-PCR 和 IHC 结果表明,DKC1、CSE1L 和 NSUN5 的高表达以及 FLNA 的低表达是 CRC 患者预后不良的危险因素。

结论

本研究基于 DKC1、FLNA、CSE1L 和 NSUN5 的筛选基因构建了诊断和预后模型。四基因标志在 CRC 诊断和预后预测方面表现出优异的能力。我们的研究支持并强调,四基因标志有利于更好地进行 CRC 患者的预后风险分层和潜在的治疗靶点。

https://cdn.ncbi.nlm.nih.gov/pmc/blobs/179a/9628086/976e3df8f9f9/13062_2022_342_Fig1_HTML.jpg

文献AI研究员

20分钟写一篇综述,助力文献阅读效率提升50倍。

立即体验

用中文搜PubMed

大模型驱动的PubMed中文搜索引擎

马上搜索

文档翻译

学术文献翻译模型,支持多种主流文档格式。

立即体验