Suppr超能文献

常见 mtDNA 变异的组合导致线粒体功能障碍和结缔组织失调。

Combination of common mtDNA variants results in mitochondrial dysfunction and a connective tissue dysregulation.

机构信息

Center for Mitochondrial and Epigenomic Medicine, Children's Hospital of Philadelphia, Philadelphia, PA 19104.

Department of Biomedical Informatics, Children's Hospital of Philadelphia, Philadelphia, PA 19104.

出版信息

Proc Natl Acad Sci U S A. 2022 Nov 8;119(45):e2212417119. doi: 10.1073/pnas.2212417119. Epub 2022 Nov 2.

Abstract

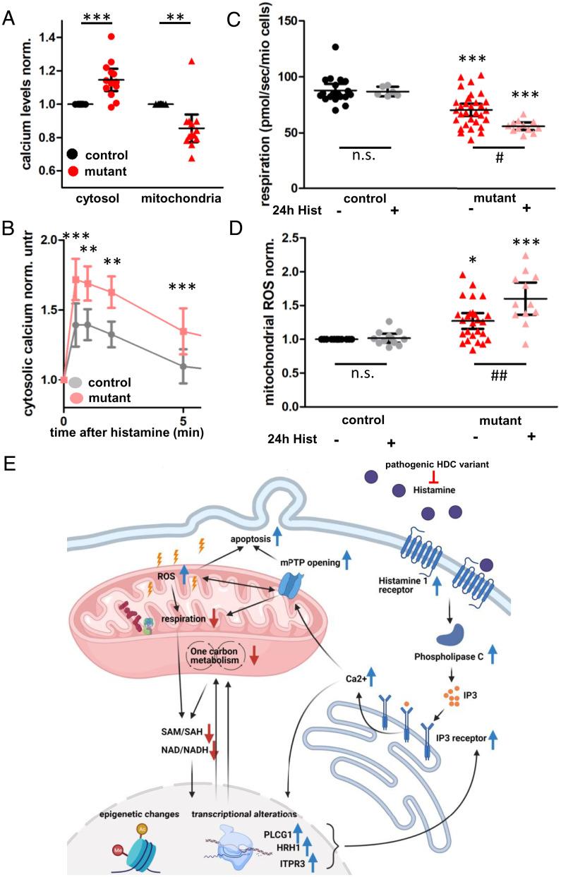
Mitochondrial dysfunction can be associated with a range of clinical manifestations. Here, we report a family with a complex phenotype including combinations of connective tissue, neurological, and metabolic symptoms that were passed on to all surviving children. Analysis of the maternally inherited mtDNA revealed a novel genotype encompassing the haplogroup J - defining mitochondrial DNA (mtDNA) m.13708G>A (A458T) variant arising on the mtDNA haplogroup H7A background, an extremely rare combination. Analysis of transmitochondrial cybrids with the 13708A-H7 mtDNA revealed a lower mitochondrial respiration, increased reactive oxygen species production (mROS), and dysregulation of connective tissue gene expression. The mitochondrial dysfunction was exacerbated by histamine, explaining why all eight surviving children inherited the dysfunctional histidine decarboxylase allele (W327X) from the father. Thus, certain combinations of common mtDNA variants can cause mitochondrial dysfunction, mitochondrial dysfunction can affect extracellular matrix gene expression, and histamine-activated mROS production can augment the severity of mitochondrial dysfunction. Most important, we have identified a previously unreported genetic cause of mitochondrial disorder arising from the incompatibility of common, nonpathogenic mtDNA variants.

摘要

线粒体功能障碍与多种临床表现有关。在这里,我们报告了一个家族,其具有复杂的表型,包括结缔组织、神经和代谢症状的组合,这些症状遗传给了所有幸存的孩子。对母系遗传的 mtDNA 分析显示,一种新型基因型包含了单倍群 J-定义的线粒体 DNA (mtDNA) m.13708G>A(A458T)变体,该变体出现在 mtDNA 单倍群 H7A 背景下,这是一种极其罕见的组合。对携带有 13708A-H7 mtDNA 的线粒体转染细胞的分析显示,线粒体呼吸作用降低,活性氧物质 (mROS)产生增加,结缔组织基因表达失调。组氨酸加剧了线粒体功能障碍,这解释了为什么所有 8 个幸存的孩子都从父亲那里遗传了功能失调的组氨酸脱羧酶等位基因 (W327X)。因此,某些常见的 mtDNA 变体的组合可能导致线粒体功能障碍,线粒体功能障碍会影响细胞外基质基因的表达,而激活的 mROS 产生会增加线粒体功能障碍的严重程度。最重要的是,我们已经确定了一种以前未报告的遗传原因,即常见的非致病性 mtDNA 变体的不兼容性导致线粒体功能障碍。

https://cdn.ncbi.nlm.nih.gov/pmc/blobs/5e88/9659340/f4dd33f7db38/pnas.2212417119fig01.jpg

文献AI研究员

20分钟写一篇综述,助力文献阅读效率提升50倍。

立即体验

用中文搜PubMed

大模型驱动的PubMed中文搜索引擎

马上搜索

文档翻译

学术文献翻译模型,支持多种主流文档格式。

立即体验