Suppr超能文献

血小板衍生生长因子BB信号通路:血小板衍生生长因子受体-β调节牙髓干细胞血管生成分化后生成的血管的成熟。

PDGF-BB signaling PDGFR-β regulates the maturation of blood vessels generated upon vasculogenic differentiation of dental pulp stem cells.

作者信息

Zhang Zhaocheng, Warner Kristy A, Mantesso Andrea, Nör Jacques E

机构信息

Angiogenesis Research Laboratory, Department of Cariology, Restorative Sciences and Endodontics, University of Michigan School of Dentistry, Ann Arbor, MI, United States.

Department of Biomedical Engineering, University of Michigan College of Engineering, Ann Arbor, MI, United States.

出版信息

Front Cell Dev Biol. 2022 Oct 19;10:977725. doi: 10.3389/fcell.2022.977725. eCollection 2022.

Abstract

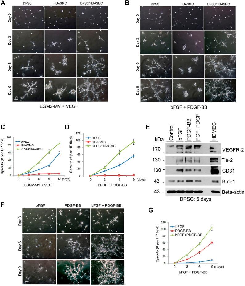
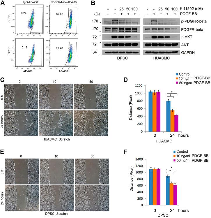
A functional vascular network requires that blood vessels are invested by mural cells. We have shown that dental pulp stem cells (DPSC) can undergo vasculogenic differentiation, and that the resulting vessels anastomize with the host vasculature and become functional (blood carrying) vessels. However, the mechanisms underlying the maturation of DPSC-derived blood vessels remains unclear. Here, we performed a series of studies to understand the process of mural cell investment of blood vessels generated upon vasculogenic differentiation of dental pulp stem cells. Primary human DPSC were co-cultured with primary human umbilical artery smooth muscle cells (HUASMC) in 3D gels in presence of vasculogenic differentiation medium. We observed DPSC capillary sprout formation and SMC recruitment, alignment and remodeling that resulted in complex vascular networks. While HUASMC enhanced the number of capillary sprouts and stabilized the capillary network when co-cultured with DPSC, HUASMC by themselves were unable to form capillary sprouts. , GFP transduced human DPSC seeded in biodegradable scaffolds and transplanted into immunodeficient mice generated functional human blood vessels invested with murine smooth muscle actin (SMA)-positive, GFP-negative cells. Inhibition of PDGFR-β signaling prevented the SMC investment of DPSC-derived capillary sprouts and of DPSC-derived blood vessels . In contrast, inhibition of Tie-2 signaling did not have a significant effect on the SMC recruitment in DPSC-derived vascular structures. Collectively, these results demonstrate that PDGF-BB signaling PDGFR-β regulates the process of maturation (mural investment) of blood vessels generated upon vasculogenic differentiation of human dental pulp stem cells.

摘要

一个功能性血管网络需要血管被壁细胞包绕。我们已经表明,牙髓干细胞(DPSC)可以进行血管生成分化,并且由此产生的血管与宿主血管系统吻合并成为功能性(携带血液)血管。然而,DPSC衍生血管成熟的潜在机制仍不清楚。在这里,我们进行了一系列研究,以了解牙髓干细胞血管生成分化后产生的血管壁细胞包绕过程。原代人DPSC与原代人脐动脉平滑肌细胞(HUASMC)在存在血管生成分化培养基的三维凝胶中共同培养。我们观察到DPSC毛细血管芽的形成以及SMC的募集、排列和重塑,这导致了复杂的血管网络。当与DPSC共同培养时HUASMC增加了毛细血管芽的数量并稳定了毛细血管网络,而HUASMC自身无法形成毛细血管芽。将绿色荧光蛋白(GFP)转导的人DPSC接种到可生物降解支架中并移植到免疫缺陷小鼠体内,产生了被鼠平滑肌肌动蛋白(SMA)阳性、GFP阴性细胞包绕的功能性人血管。抑制血小板衍生生长因子受体-β(PDGFR-β)信号传导可阻止壁细胞对DPSC衍生的毛细血管芽和DPSC衍生血管的包绕。相反,抑制血管内皮生长因子受体2(Tie-2)信号传导对DPSC衍生血管结构中的SMC募集没有显著影响。总的来说,这些结果表明血小板衍生生长因子-BB(PDGF-BB)信号传导-PDGFR-β调节人牙髓干细胞血管生成分化后产生的血管的成熟(壁细胞包绕)过程。

https://cdn.ncbi.nlm.nih.gov/pmc/blobs/2936/9627550/df76a6c62eaf/fcell-10-977725-g001.jpg

文献AI研究员

20分钟写一篇综述,助力文献阅读效率提升50倍。

立即体验

用中文搜PubMed

大模型驱动的PubMed中文搜索引擎

马上搜索

文档翻译

学术文献翻译模型,支持多种主流文档格式。

立即体验