Suppr超能文献

环状 RNA FOXO3 通过靶向其亲本基因 FOXO3 并激活 PI3K/AKT 介导的自噬来保护骨关节炎。

CircFOXO3 protects against osteoarthritis by targeting its parental gene FOXO3 and activating PI3K/AKT-mediated autophagy.

机构信息

Department of Orthopedics, Shanghai Key Laboratory of Orthopedic Implant, Shanghai Ninth People's Hospital, Shanghai Jiao Tong University School of Medicine, Shanghai, 200011, China.

Department of Oral Surgery, Shanghai Key Laboratory of Stomatology & Shanghai Research Institute of Stomatology, National Clinical Research Center for Oral Diseases, Shanghai Ninth People's Hospital, College of Stomatology, Shanghai Jiao Tong University School of Medicine, Shanghai, 200011, China.

出版信息

Cell Death Dis. 2022 Nov 7;13(11):932. doi: 10.1038/s41419-022-05390-8.

Abstract

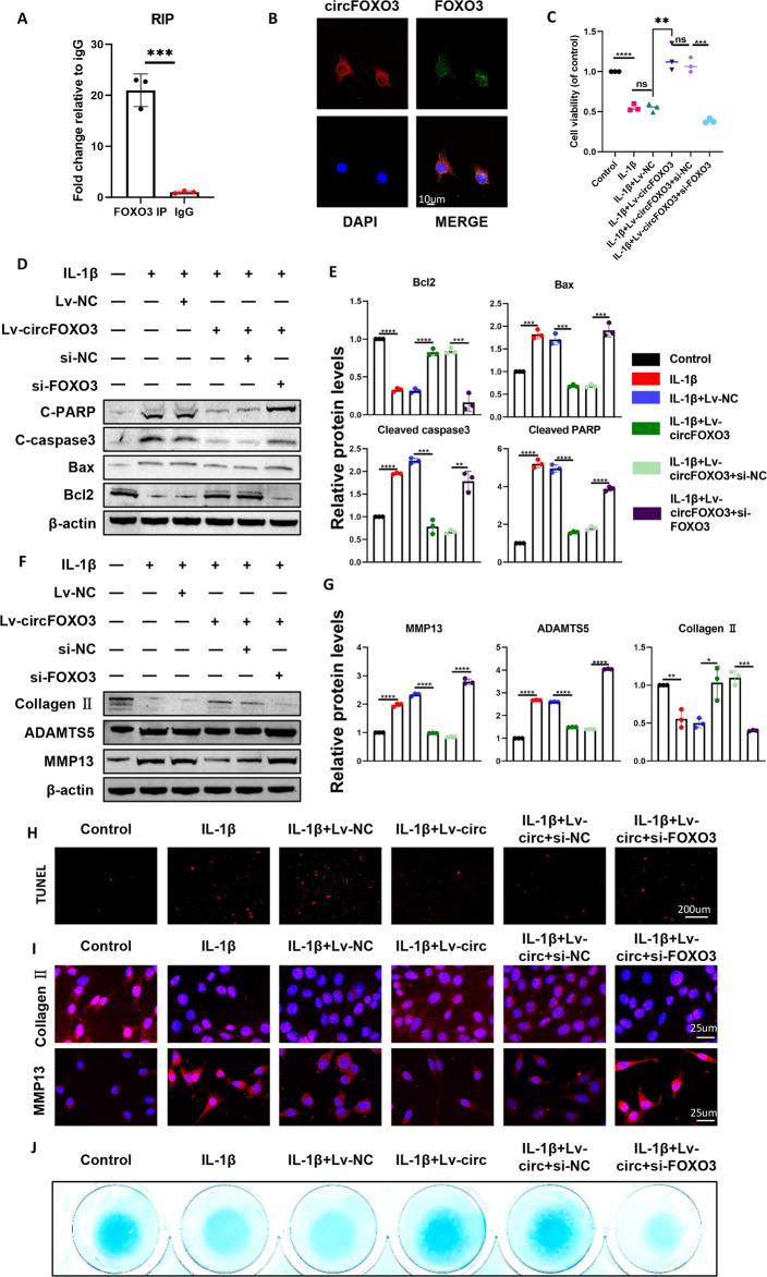
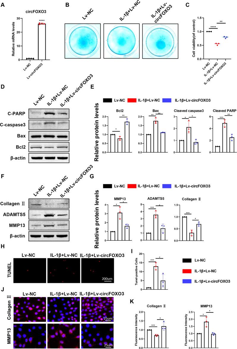
Osteoarthritis (OA) is a degenerative joint disorder causing pain and functional disability. Emerging evidence reveals that circular RNAs (circRNAs) play essential roles in OA progression and development. This study aimed to investigate the role of a novel circRNA factor, circFOXO3, in the progression of OA and elucidate its underlying molecular mechanism. The function of circFOXO3 in OA and interaction between circFOXO3 and its downstream mRNA target, forkhead box O3 (FOXO3), were evaluated by western blot (WB), immunofluorescence (IF), RNA immunoprecipitation, reverse transcription-quantitative PCR (RT-qPCR), and fluorescence in situ hybridization (FISH). Upregulation of circFOXO3 and autophagic flux were detected both in vivo and in vitro by WB, transmission electron microscopy (TEM), IF, and immunohistochemistry (IHC). A mouse model of OA was also used to confirm the role of circFOXO3 in OA pathogenesis in vivo. Decreased expression of circFOXO3 in OA cartilage tissues was directly associated with excessive apoptosis and imbalance between anabolic and catabolic factors of the extracellular matrix (ECM). Mechanistically, circFOXO3 functioned in cartilage by targeting its parental gene FOXO3 and activating autophagy. Intra-articular injection of lentivirus-circFOXO3 alleviated OA in the mouse model. In conclusion, our results reveal the key role played by circFOXO3 in OA progression; circFOXO3 overexpression may alleviate apoptosis of chondrocytes and promote anabolism of the ECM via activation of FOXO3 and autophagy, providing a potentially effective novel therapeutic strategy for OA.

摘要

骨关节炎(OA)是一种退行性关节疾病,可引起疼痛和功能障碍。新出现的证据表明,环状 RNA(circRNA)在 OA 的进展和发展中起着重要作用。本研究旨在探讨一种新型环状 RNA 因子 circFOXO3 在 OA 进展中的作用,并阐明其潜在的分子机制。通过 Western blot(WB)、免疫荧光(IF)、RNA 免疫沉淀、逆转录定量 PCR(RT-qPCR)和荧光原位杂交(FISH)评估 circFOXO3 在 OA 中的功能以及 circFOXO3 与其下游 mRNA 靶标叉头框 O3(FOXO3)之间的相互作用。通过 WB、透射电子显微镜(TEM)、IF 和免疫组织化学(IHC)在体内和体外检测 circFOXO3 和自噬流的上调。还使用 OA 小鼠模型在体内证实 circFOXO3 在 OA 发病机制中的作用。OA 软骨组织中 circFOXO3 的表达下调与细胞外基质(ECM)的过度凋亡和合成代谢与分解代谢因子之间的失衡直接相关。机制上,circFOXO3 通过靶向其亲本基因 FOXO3 并激活自噬在软骨中发挥作用。关节内注射慢病毒-circFOXO3 减轻了小鼠模型中的 OA。总之,我们的研究结果揭示了 circFOXO3 在 OA 进展中的关键作用;circFOXO3 的过表达可能通过激活 FOXO3 和自噬减轻软骨细胞的凋亡,并促进 ECM 的合成代谢,为 OA 提供一种潜在有效的新型治疗策略。

https://cdn.ncbi.nlm.nih.gov/pmc/blobs/c8db/9640610/a9b74a11421f/41419_2022_5390_Fig1_HTML.jpg

文献AI研究员

20分钟写一篇综述,助力文献阅读效率提升50倍。

立即体验

用中文搜PubMed

大模型驱动的PubMed中文搜索引擎

马上搜索

文档翻译

学术文献翻译模型,支持多种主流文档格式。

立即体验