Suppr超能文献

使用mRNA-LNP递送FGF18可通过减轻软骨细胞衰老来保护软骨免于退化。

Delivery of FGF18 using mRNA-LNP protects the cartilage against degeneration via alleviating chondrocyte senescence.

作者信息

Kong Keyu, Li Baixing, Chang Yongyun, Zhao Chen, Qiao Hua, Jin Minghao, Wu Xinru, Fan Wenxuan, Wang Liao, Qi Yansong, Xu Yongsheng, Zhai Zanjing, Ma Peixiang, Li Huiwu

机构信息

Shanghai Key Laboratory of Orthopaedic Implants, Department of Orthopaedic Surgery, Shanghai Ninth People's Hospital, Shanghai Jiaotong University School of Medicine, 639 Zhizaoju Road, Shanghai, 200011, P.R. China.

Orthopedic Center (Sports Medicine Center), Inner Mongolia People's Hospital, Hohhot, 010017, P.R. China.

出版信息

J Nanobiotechnology. 2025 Jan 22;23(1):34. doi: 10.1186/s12951-025-03103-9.

Abstract

BACKGROUND

Osteoarthritis (OA) is a degenerative joint disease with an immense unmet medical need. FGF18 protein is a potential regenerative factor for cartilage repair. However, traditional protein delivery methods have limited efficacy due to the short lifetime and shallow infiltration.

RESULTS

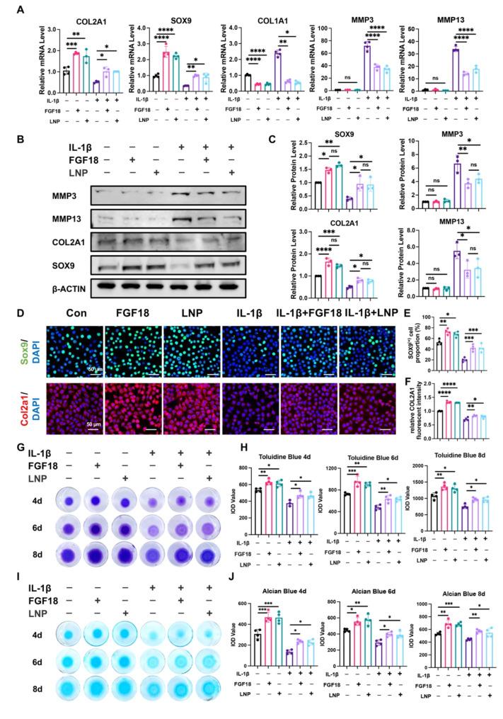
In this work, we discovered that lipid nanoparticle (LNP) can infiltrate and deliver FGF18 mRNA deeper in the cartilage than proteins. After mRNA UTR optimization and chemical modification, the expression of FGF18 can last up to 6 days in the cartilage. Furthermore, delivering FGF18 mRNA activates FOXO3a-autophagy pathway, which protects against chondrocyte degeneration and senescence. Local intra-articular injection of FGF18 mRNA-LNP significantly alleviates OA symptoms in DMM and senile OA models. Sustained expression and accessibility of FGF18-mRNA to deeper chondrocytes makes LNP-mRNA more effective than FGF18 recombinant protein.

CONCLUSIONS

In summary, this study presents a novel approach superior to recombinant protein alone and holds promise as a new therapeutic strategy for OA.

摘要

背景

骨关节炎(OA)是一种存在巨大未满足医疗需求的退行性关节疾病。成纤维细胞生长因子18(FGF18)蛋白是软骨修复的一种潜在再生因子。然而,传统的蛋白质递送方法由于其短寿命和浅渗透而疗效有限。

结果

在本研究中,我们发现脂质纳米颗粒(LNP)能够比蛋白质更深入地渗透并递送FGF18 mRNA至软骨中。经过mRNA非翻译区优化和化学修饰后,FGF18在软骨中的表达可持续长达6天。此外,递送FGF18 mRNA可激活FOXO3a-自噬途径,从而防止软骨细胞退变和衰老。局部关节内注射FGF18 mRNA-LNP可显著减轻DMM模型和老年OA模型中的OA症状。FGF18 mRNA对更深层软骨细胞的持续表达和可及性使得LNP-mRNA比FGF18重组蛋白更有效。

结论

总之,本研究提出了一种优于单独重组蛋白的新方法,并有望成为OA的一种新治疗策略。

https://cdn.ncbi.nlm.nih.gov/pmc/blobs/96cf/11753171/e0791ef28714/12951_2025_3103_Fig1_HTML.jpg

文献AI研究员

20分钟写一篇综述,助力文献阅读效率提升50倍。

立即体验

用中文搜PubMed

大模型驱动的PubMed中文搜索引擎

马上搜索

文档翻译

学术文献翻译模型,支持多种主流文档格式。

立即体验