Suppr超能文献

用于识别和诊断新冠病毒疑似病例的基于物联网的人形机器人软件。

IoT-Based Humanoid Software for Identification and Diagnosis of Covid-19 Suspects.

作者信息

Karmore Swapnili, Bodhe Rushikesh, Al-Turjman Fadi, Kumar R Lakshmana, Pillai Sofia K

机构信息

Department of Computer ScienceS. B. Jain Institute of Technology, Management, and Research Nagpur 441501 India.

Department of Information TechnologyS. B. Jain Institute of Technology, Management, and Research Nagpur 441501 India.

出版信息

IEEE Sens J. 2020 Oct 21;22(18):17490-17496. doi: 10.1109/JSEN.2020.3030905. eCollection 2022 Sep.

Abstract

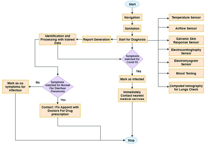
COVID-19 pandemic has a catastrophic consequence globally since its first case was detected in December 2019, with an aggressive spread. Currently an exponential growth is expected. If not diagnosed at the proper time, COVID-19 may lead to death of the infected individuals. Thus, continuous screening, early diagnosis and prompt actions are crucial to control the spread and reduce the mortality. In this paper we focus on developing a Medical Diagnosis Humanoid (MDH) which is a cost effective, safety critical mobile robotic system that provides a complete diagnostic test to check whether an individual is infected by Covid-19 or not. This paper highlights the development of a system based on Artificial Intelligence for Medical Science, where humanoids can navigate through desired destinations, diagnose an individual for Covid-19 through various parameters and make a survey of a locality for the same. The humanoid uses the concept of real time data sensing and processing through machine learning produced by various sensors used in the context.

摘要

自2019年12月发现首例新型冠状病毒肺炎(COVID-19)病例以来,该疫情在全球范围内造成了灾难性后果,并迅速蔓延。目前预计呈指数级增长。如果不能及时诊断,COVID-19可能导致感染者死亡。因此,持续筛查、早期诊断和迅速行动对于控制疫情传播和降低死亡率至关重要。在本文中,我们专注于开发一种医疗诊断人形机器人(MDH),它是一种经济高效、安全关键的移动机器人系统,可提供完整的诊断测试,以检查个体是否感染了COVID-19。本文重点介绍了基于人工智能的医学系统的开发,其中人形机器人可以导航到指定地点,通过各种参数诊断个体是否感染COVID-19,并对同一地点进行调查。人形机器人利用实时数据传感和通过机器学习处理上下文环境中各种传感器产生的数据的概念。

https://cdn.ncbi.nlm.nih.gov/pmc/blobs/e14f/9564039/999b169e0bbb/ramas1-3030905.jpg

文献AI研究员

20分钟写一篇综述,助力文献阅读效率提升50倍。

立即体验

用中文搜PubMed

大模型驱动的PubMed中文搜索引擎

马上搜索

文档翻译

学术文献翻译模型,支持多种主流文档格式。

立即体验