Suppr超能文献

中缝核 5-羟色胺投射通过靶向从喙状壳到室旁核的抑制性回路动态调节摄食行为。

Raphe serotonin projections dynamically regulate feeding behavior through targeting inhibitory circuits from rostral zona incerta to paraventricular thalamus.

机构信息

Department of Psychology, Florida State University, Tallahassee, FL 30304, USA.

Department of Psychology, Florida State University, Tallahassee, FL 30304, USA.

出版信息

Mol Metab. 2022 Dec;66:101634. doi: 10.1016/j.molmet.2022.101634. Epub 2022 Nov 10.

Abstract

OBJECTIVE

Rostral zona incerta (ZIR) evokes feeding by sending GABA transmission to paraventricular thalamus (PVT). Although central serotonin (5-HT) signaling is known to play critical roles in the regulation of food intake and eating disorders, it remains unknown whether raphe 5-HT neurons functionally innervate ZIR-PVT neural pathway for feeding control. Here, we sought to reveal how raphe 5-HT signaling regulates both ZIR and PVT for feeding control.

METHODS

We used retrograde neural tracers to map 5-HT projections in Sert-Cre mice and slice electrophysiology to examine the mechanism by which 5-HT modulates ZIR GABA neurons. We also used optogenetics to test the effects of raphe-ZIR and raphe-PVT 5-HT projections on feeding motivation and food intake in mice regularly fed, 24 h fasted, and with intermittent high-fat high-sugar (HFHS) diet. In addition, we applied RNAscope in situ hybridization to identify 5-HT receptor subtype mRNA in ZIR.

RESULTS

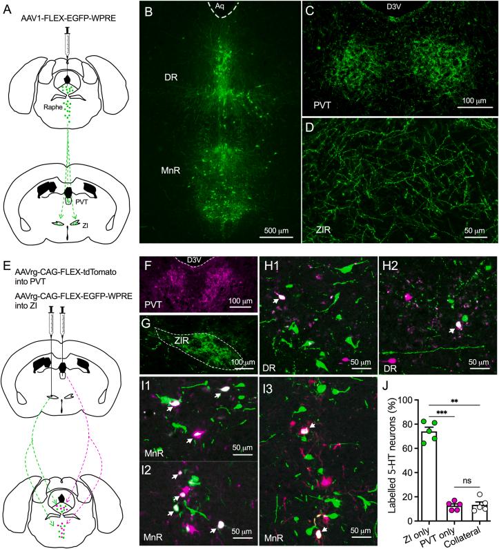
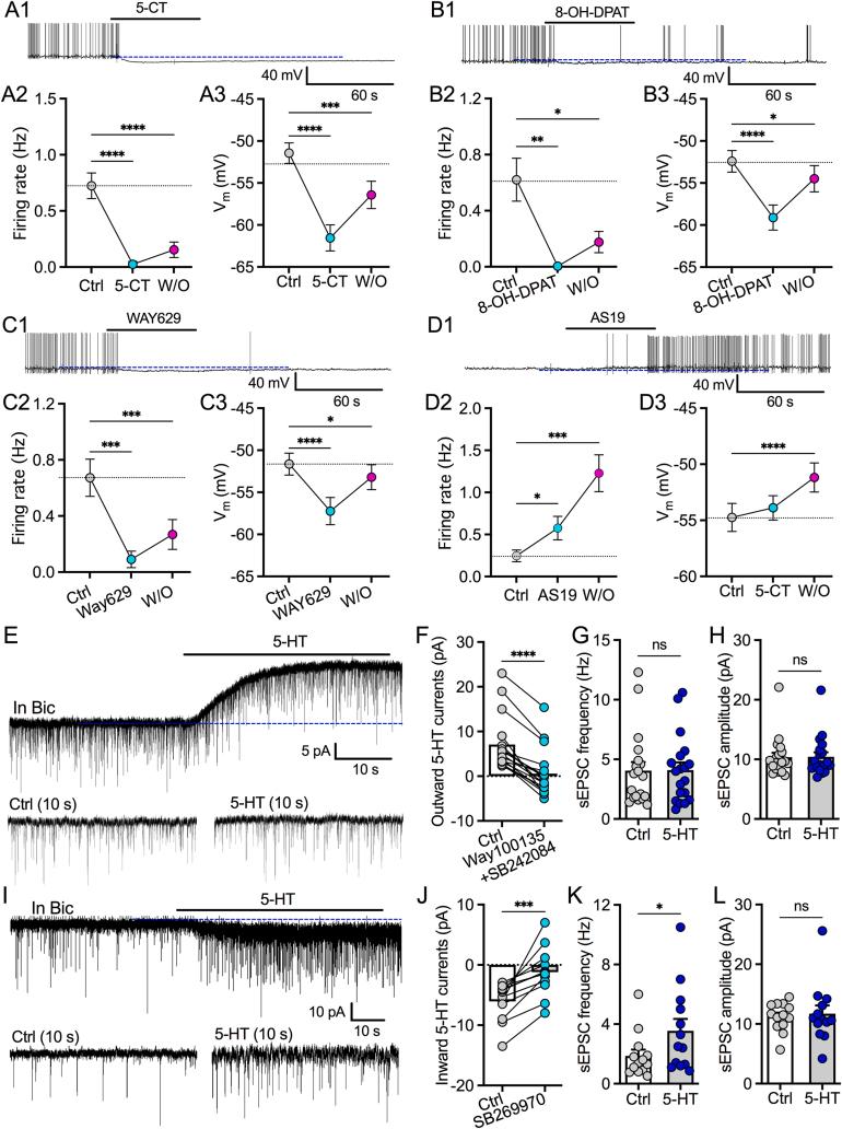
We show raphe 5-HT neurons sent projections to both ZIR and PVT with partial collateral axons. Photostimulation of 5-HT projections inhibited ZIR but excited PVT neurons to decrease motivated food consumption. However, both acute food deprivation and intermittent HFHS diet downregulated 5-HT inhibition on ZIR GABA neurons, abolishing the inhibitory regulation of raphe-ZIR 5-HT projections on feeding motivation and food intake. Furthermore, we found high-level 5-HT1a and 5-HT2c as well as low-level 5-HT7 mRNA expression in ZIR. Intermittent HFHS diet increased 5-HT7 but not 5-HT1a or 5-HT2c mRNA levels in the ZIR.

CONCLUSIONS

Our results reveal that raphe-ZIR 5-HT projections dynamically regulate ZIR GABA neurons for feeding control, supporting that a dynamic fluctuation of ZIR 5-HT inhibition authorizes daily food intake but a sustained change of ZIR 5-HT signaling leads to overeating induced by HFHS diet.

摘要

目的

腹侧被盖区(ZIR)通过向室旁丘脑(PVT)发送 GABA 传递来引发进食。尽管中枢 5-羟色胺(5-HT)信号在调节食物摄入和进食障碍方面起着至关重要的作用,但尚不清楚中缝 5-HT 神经元是否对进食控制的 ZIR-PVT 神经通路进行功能性神经支配。在这里,我们试图揭示中缝 5-HT 信号如何调节 ZIR 和 PVT 以控制进食。

方法

我们使用逆行神经示踪剂来映射 Sert-Cre 小鼠中的 5-HT 投射,并使用切片电生理学来检查 5-HT 调节 ZIR GABA 神经元的机制。我们还使用光遗传学来测试中缝-ZIR 和中缝-PVT 5-HT 投射对正常进食、24 小时禁食和间歇性高脂肪高糖(HFHS)饮食的小鼠的进食动机和食物摄入的影响。此外,我们应用 RNAscope 原位杂交技术来鉴定 ZIR 中的 5-HT 受体亚型 mRNA。

结果

我们显示中缝 5-HT 神经元向 ZIR 和 PVT 发出投射,并有部分侧支轴突。5-HT 投射的光刺激抑制 ZIR,但兴奋 PVT 神经元,减少有动机的食物消耗。然而,急性食物剥夺和间歇性 HFHS 饮食均下调 ZIR GABA 神经元上的 5-HT 抑制,从而消除了中缝-ZIR 5-HT 投射对进食动机和食物摄入的抑制调节。此外,我们发现 ZIR 中存在高水平的 5-HT1a 和 5-HT2c 以及低水平的 5-HT7 mRNA 表达。间歇性 HFHS 饮食增加了 ZIR 中的 5-HT7,但没有增加 5-HT1a 或 5-HT2c mRNA 水平。

结论

我们的结果表明,中缝-ZIR 5-HT 投射动态调节 ZIR GABA 神经元以控制进食,支持 ZIR 5-HT 抑制的动态波动授权每日食物摄入,但 ZIR 5-HT 信号的持续变化导致 HFHS 饮食引起的暴饮暴食。

https://cdn.ncbi.nlm.nih.gov/pmc/blobs/3669/9672487/4104463f2bd2/gr1.jpg

文献AI研究员

20分钟写一篇综述,助力文献阅读效率提升50倍。

立即体验

用中文搜PubMed

大模型驱动的PubMed中文搜索引擎

马上搜索

文档翻译

学术文献翻译模型,支持多种主流文档格式。

立即体验