Suppr超能文献

一种新型抗菌肽 Spampcin,具有体外快速杀菌和抗生物膜活性以及体内抗感染作用。

A Novel Antimicrobial Peptide Spampcin from Exerting Rapid Bactericidal and Anti-Biofilm Activity In Vitro and Anti-Infection In Vivo.

机构信息

State Key Laboratory of Marine Environmental Science, College of Ocean & Earth Sciences, Xiamen University, Xiamen 361102, China.

State-Province Joint Engineering Laboratory of Marine Bioproducts and Technology, College of Ocean & Earth Sciences, Xiamen University, Xiamen 361102, China.

出版信息

Int J Mol Sci. 2022 Nov 1;23(21):13316. doi: 10.3390/ijms232113316.

Abstract

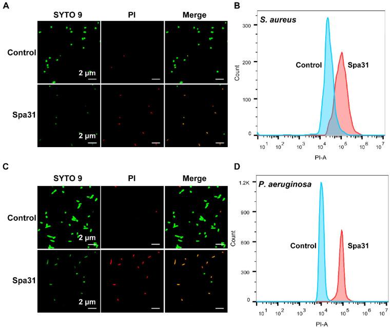
The abuse of antibiotics leads to the increase of bacterial resistance, which seriously threatens human health. Therefore, there is an urgent need to find effective alternatives to antibiotics, and antimicrobial peptides (AMPs) are the most promising antibacterial agents and have received extensive attention. In this study, a novel potential AMP was identified from the marine invertebrate and named Spampcin. After bioinformatics analysis and AMP database prediction, four truncated peptides (Spa31, Spa22, Spa20 and Spa14) derived from Spampcin were screened, all of which showed potent antimicrobial activity with different antibacterial spectrum. Among them, Spampcin (Spa31 for short) exhibited strong bactericidal activity against a variety of clinical pathogens and could rapidly kill the tested bacteria within minutes. Further analysis of the antibacterial mechanism revealed that Spa31 disrupted the integrity of the bacterial membrane (as confirmed by scanning electron microscopy observation, NPN, and PI staining assays), leading to bacterial rupture, leakage of cellular contents (such as elevated extracellular ATP), increased ROS production, and ultimately cell death. Furthermore, Spa31 was found to interact with LPS and effectively inhibit bacterial biofilms. The antibacterial activity of Spa31 had good thermal stability, certain ion tolerance, and no obvious cytotoxicity. It is worth noting that Spa31 could significantly improve the survival rate of zebrafish infected with , indicating that Spa31 played an important role in anti-infection in vivo. This study will enrich the database of marine animal AMPs and provide theoretical reference and scientific basis for the application of marine AMPs in medical fields.

摘要

抗生素的滥用导致细菌耐药性增加,严重威胁人类健康。因此,迫切需要寻找有效的抗生素替代品,而抗菌肽(AMPs)是最有前途的抗菌药物,受到广泛关注。在这项研究中,从海洋无脊椎动物中鉴定出一种新型潜在的 AMP,并将其命名为 Spampcin。经过生物信息学分析和 AMP 数据库预测,筛选出源自 Spampcin 的四个截断肽(Spa31、Spa22、Spa20 和 Spa14),它们均表现出不同抗菌谱的强大抗菌活性。其中,Spampcin(简称 Spa31)对多种临床病原体表现出强烈的杀菌活性,可在数分钟内迅速杀死测试细菌。对其抗菌机制的进一步分析表明,Spa31 破坏了细菌膜的完整性(通过扫描电子显微镜观察、NPN 和 PI 染色试验证实),导致细菌破裂、细胞内容物泄漏(如胞外 ATP 升高)、ROS 产生增加,最终导致细胞死亡。此外,发现 Spa31 与 LPS 相互作用,能有效抑制细菌生物膜。Spa31 的抗菌活性具有良好的热稳定性、一定的离子耐受性和无明显细胞毒性。值得注意的是,Spa31 能显著提高感染 的斑马鱼的存活率,表明 Spa31 在体内抗感染中发挥了重要作用。本研究将丰富海洋动物 AMP 的数据库,为海洋 AMP 在医学领域的应用提供理论参考和科学依据。

https://cdn.ncbi.nlm.nih.gov/pmc/blobs/9607/9653689/aa07010f778c/ijms-23-13316-g001.jpg

文献AI研究员

20分钟写一篇综述,助力文献阅读效率提升50倍。

立即体验

用中文搜PubMed

大模型驱动的PubMed中文搜索引擎

马上搜索

文档翻译

学术文献翻译模型,支持多种主流文档格式。

立即体验