Suppr超能文献

基质 FOXF2 通过增强抗肿瘤免疫抑制前列腺癌的进展和转移。

Stromal FOXF2 suppresses prostate cancer progression and metastasis by enhancing antitumor immunity.

机构信息

Department of Urology, University of Washington, Seattle, WA, USA.

Dan L. Duncan Comprehensive Cancer Center, Baylor College of Medicine, Houston, TX, USA.

出版信息

Nat Commun. 2022 Nov 11;13(1):6828. doi: 10.1038/s41467-022-34665-z.

Abstract

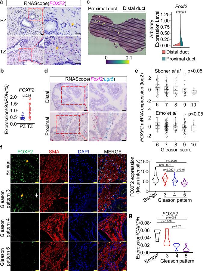
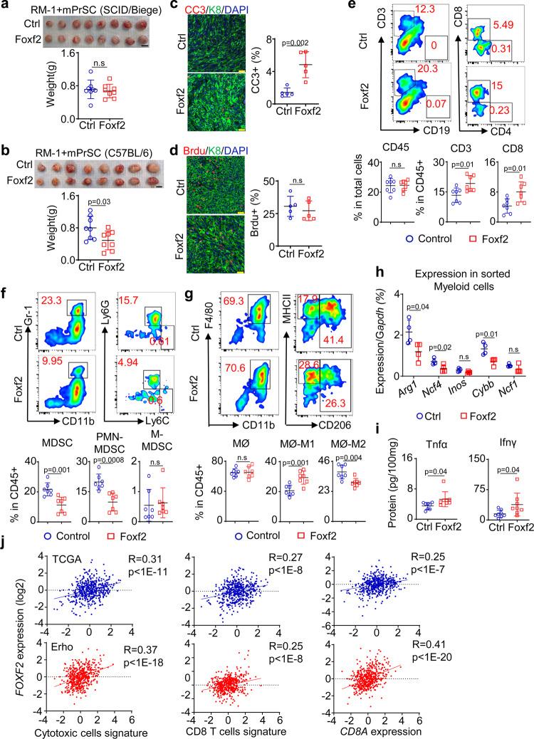
Cancer-associated fibroblasts (CAFs) mediate an immunosuppressive effect, but the underlying mechanism remains incompletely defined. Here we show that increasing prostatic stromal Foxf2 suppresses the growth and progression of both syngeneic and autochthonous mouse prostate cancer models in an immunocompetent context. Mechanistically, Foxf2 moderately attenuates the CAF phenotype and transcriptionally downregulates Cxcl5, which diminish the immunosuppressive myeloid cells and enhance T cell cytotoxicity. Increasing prostatic stromal Foxf2 sensitizes prostate cancer to the immune checkpoint blockade therapies. Augmenting lung stromal Foxf2 also mediates an immunosuppressive milieu and inhibits lung colonization of prostate cancer. FOXF2 is expressed higher in the stroma of human transition zone (TZ) than peripheral zone (PZ) prostate. The stromal FOXF2 expression level in primary prostate cancers inversely correlates with the Gleason grade. Our study establishes Foxf2 as a stromal transcription factor modulating the tumor immune microenvironment and potentially explains why cancers are relatively rare and indolent in the TZ prostate.

摘要

癌症相关成纤维细胞(CAFs)介导免疫抑制作用,但潜在机制尚不完全明确。本研究显示,增加前列腺基质中的 Foxf2,可在免疫功能正常的情况下抑制同基因和自发的小鼠前列腺癌模型的生长和进展。从机制上讲,Foxf2 适度减弱 CAF 表型,并转录下调 Cxcl5,减少免疫抑制性髓样细胞并增强 T 细胞细胞毒性。增加前列腺基质中的 Foxf2 可使前列腺癌对免疫检查点阻断疗法敏感。增加肺基质中的 Foxf2 也介导免疫抑制微环境,并抑制前列腺癌在肺中的定植。FOXF2 在人过渡区(TZ)的基质中的表达高于周围区(PZ)前列腺。原发性前列腺癌中基质 FOXF2 的表达水平与 Gleason 分级呈负相关。本研究确立了 Foxf2 作为一种基质转录因子,调节肿瘤免疫微环境,并可能解释为什么 TZ 前列腺中的癌症相对罕见且惰性。

https://cdn.ncbi.nlm.nih.gov/pmc/blobs/19a0/9652358/6730e469eb05/41467_2022_34665_Fig1_HTML.jpg

文献AI研究员

20分钟写一篇综述,助力文献阅读效率提升50倍。

立即体验

用中文搜PubMed

大模型驱动的PubMed中文搜索引擎

马上搜索

文档翻译

学术文献翻译模型,支持多种主流文档格式。

立即体验