Suppr超能文献

使用先进功能纳米药物调控癌症相关成纤维细胞以增强癌症免疫治疗:最新综述

Regulation of cancer-associated fibroblasts for enhanced cancer immunotherapy using advanced functional nanomedicines: an updated review.

作者信息

Liao Tingting, Chen Xiaoxiao, Qiu Fengkai, Zhang Xinyu, Wu Fazong, Zhao Zhongwei, Xu Ming, Chen Minjiang, Shen Jia-Wei, Shen Qiying, Ji Jiansong

机构信息

School of Pharmacy, College of Pharmacy, Hangzhou Normal University, 2318 Yuhangtang Road, Hangzhou, 310015, Zhejiang, China.

Zhejiang Key Laboratory of Imaging and Interventional Medicine, The Fifth Affiliated Hospital of Wenzhou Medical University, 289 Kuocang Road, Lishui, 323000, China.

出版信息

J Nanobiotechnology. 2025 Mar 4;23(1):166. doi: 10.1186/s12951-025-03217-0.

Abstract

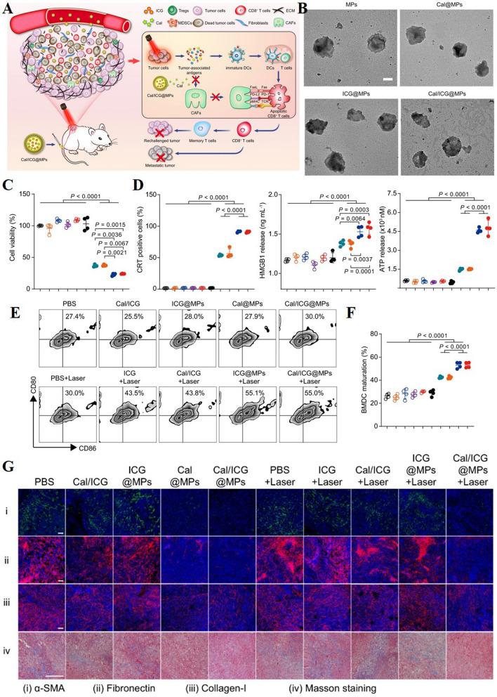
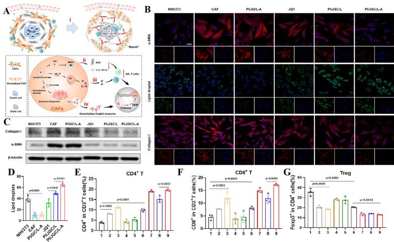
The tumor microenvironment (TME) is a complex and dynamic ecosystem that plays a critical role in cancer progression. It comprises various cell types, including immune cells, tumor cells, and stromal cells. Among these, cancer-associated fibroblasts (CAFs) represent a heterogeneous population with diverse origins, phenotypes, and functions. Activated CAFs secrete multiple factors that promote tumor growth, migration, angiogenesis, and contribute to chemoresistance. Additionally, CAFs secrete extracellular matrix (ECM) components, such as collagen, which form a physical barrier that hinders the penetration of chemotherapeutic and immunotherapeutic agents. This ECM also influences immune cell infiltration, impeding their ability to effectively target tumor cells. As a result, modulating the activity of CAFs has emerged as a promising strategy to enhance the efficacy of tumor immunotherapy. Nano-delivery systems, constructed from various nanomaterials with high targeting specificity and biocompatibility, offer a compelling approach to deliver therapeutic agents or immunomodulatory factors directly to CAFs. This modulation can alter CAF function, reduce their tumor-promoting effects, and thereby improve the outcomes of immunotherapy. This review provides an in-depth exploration of the origins, functions, and interactions of CAFs within the TME, particularly in the context of immune suppression. Furthermore, it discusses the potential applications of functional nanocarrifers in modulating CAFs and enhancing the effectiveness of tumor immunotherapy, highlighting the significant progress and potential of nanotechnology in this area.

摘要

肿瘤微环境(TME)是一个复杂且动态的生态系统,在癌症进展中起着关键作用。它由多种细胞类型组成,包括免疫细胞、肿瘤细胞和基质细胞。其中,癌症相关成纤维细胞(CAFs)是一个具有不同起源、表型和功能的异质性群体。活化的CAFs分泌多种促进肿瘤生长、迁移、血管生成的因子,并导致化疗耐药。此外,CAFs分泌细胞外基质(ECM)成分,如胶原蛋白,形成一个物理屏障,阻碍化疗药物和免疫治疗药物的渗透。这种ECM还影响免疫细胞浸润,阻碍它们有效靶向肿瘤细胞的能力。因此,调节CAFs的活性已成为提高肿瘤免疫治疗疗效的一种有前景的策略。由具有高靶向特异性和生物相容性的各种纳米材料构建的纳米递送系统,提供了一种将治疗剂或免疫调节因子直接递送至CAFs的引人注目的方法。这种调节可以改变CAF功能,降低它们的促肿瘤作用,从而改善免疫治疗的效果。本综述深入探讨了TME中CAFs的起源、功能和相互作用,特别是在免疫抑制的背景下。此外,它还讨论了功能性纳米载体在调节CAFs和提高肿瘤免疫治疗有效性方面的潜在应用,突出了纳米技术在该领域的重大进展和潜力。

https://cdn.ncbi.nlm.nih.gov/pmc/blobs/fb3d/11877876/f194170391aa/12951_2025_3217_Fig1_HTML.jpg

文献AI研究员

20分钟写一篇综述,助力文献阅读效率提升50倍。

立即体验

用中文搜PubMed

大模型驱动的PubMed中文搜索引擎

马上搜索

文档翻译

学术文献翻译模型,支持多种主流文档格式。

立即体验