Suppr超能文献

开发针对动物模型中胰腺癌的双诊断-治疗纳米制剂。

Development of Dual Diagnostic-Therapeutic Nanoformulation Effective Against Pancreatic Cancer in Animal Model.

机构信息

Department of Naval Nutrition and Food Hygiene, Faculty of Navy Medicine, Naval Medical University, Shanghai, People's Republic of China.

Department of Gastroenterology, Changhai Hospital, Shanghai, People's Republic of China.

出版信息

Int J Nanomedicine. 2024 Sep 6;19:9121-9143. doi: 10.2147/IJN.S464788. eCollection 2024.

Abstract

PURPOSE

Erythrocytes and fibroblasts in the pancreatic cancer tumor microenvironment promote tumor cell growth and invasion by providing nutrients and promoting immunosuppression. Additionally, they form a barrier against the penetration of chemotherapeutic drugs. Therefore, the search for diversified tumor-targeting materials plays an essential role in solving the above problems.

METHODS

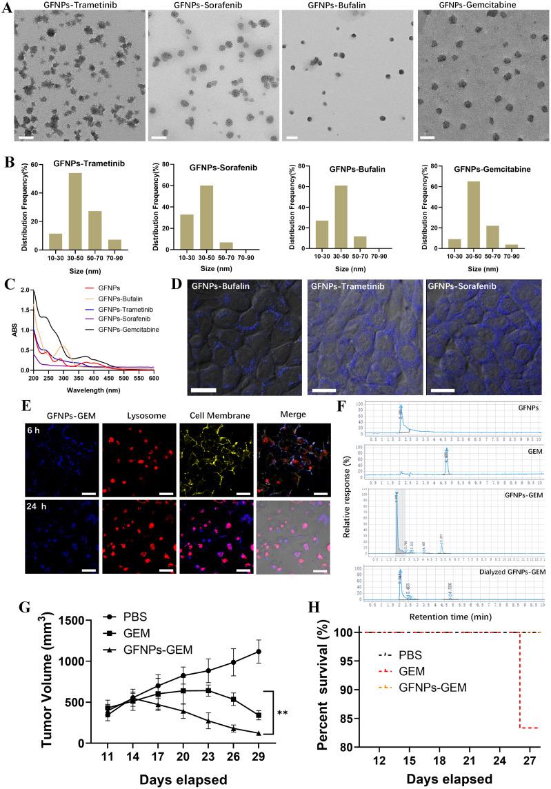
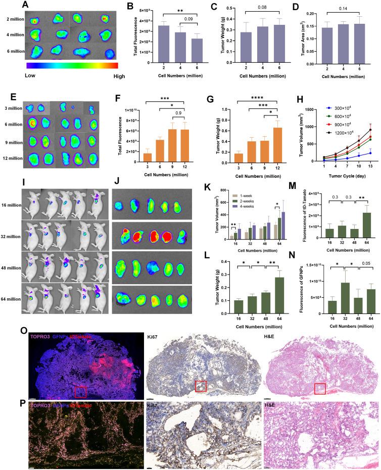
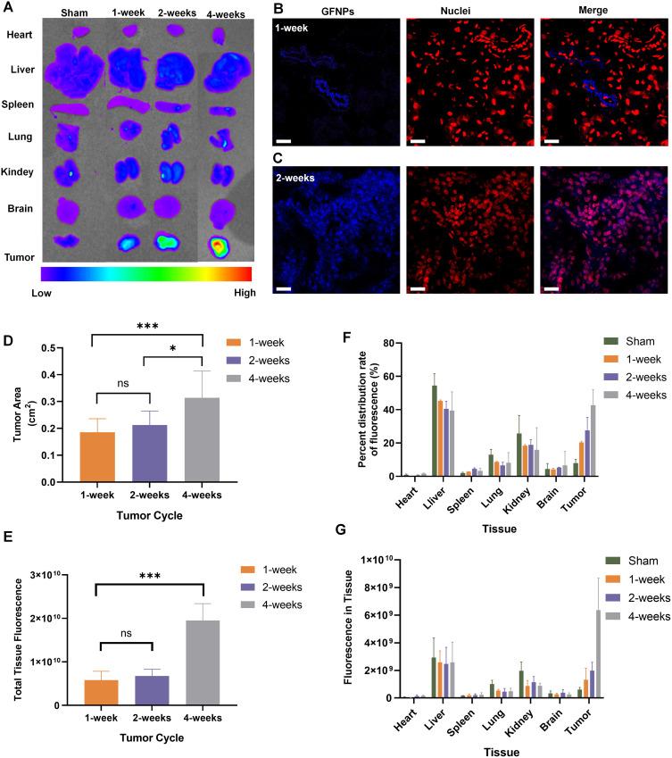
Physicochemical characterization of Graphene fluorescent nanoparticles (GFNPs) and nanomedicines were analyzed by transmission electron microscopy (TEM), elemental analyzers and ultraviolet fluorescence (UV/FL) spectrophotometer. Localization of GFNPs in cell and tissue sections imaged with laser confocal microscope, fluorescence scanner and small animal in vivo imager. Qualitative detection and quantitative detection of GFNPs and GFNPs-GEM were performed using High performance liquid chromatography (HPLC).

RESULTS

Based on the 3 nm average dimensions, GFNPs penetrate vascular endothelial cells and smooth muscle cells, achieve up to label 30% tumor cells and 60% cancer-associated fibroblasts (CAFs) cells, and accurately label mature red blood cells in the tumor microenvironment. In orthotopic transplanted pancreatic cancer models, the fluorescence intensity of GFNPs in tumors showed a positive correlation with the cycle size of tumor development. The differential spatial distribution of GFNPs in three typical clinical pancreatic cancer samples demonstrated their diagnostic potential. To mediate the excellent targeting properties of GFNPs, we synthesized a series of nanomedicines using popular chemotherapeutic drugs, in which complex of GFNPs and gemcitabine (GFNPs-GEM) possessed stability in vivo and exhibited effective reduction of tumor volume and fewer side effects.

CONCLUSION

GFNPs with multiple targeting tumor microenvironments in pancreatic cancer possess diagnostic efficiency and therapeutic potential.

摘要

目的

胰腺癌肿瘤微环境中的红细胞和成纤维细胞通过提供营养物质和促进免疫抑制来促进肿瘤细胞的生长和侵袭。此外,它们还形成了一道阻止化疗药物渗透的屏障。因此,寻找多样化的肿瘤靶向材料对于解决上述问题至关重要。

方法

通过透射电子显微镜(TEM)、元素分析仪和紫外荧光(UV/FL)分光光度计对石墨烯荧光纳米粒子(GFNPs)和纳米药物进行理化特性分析。通过激光共聚焦显微镜、荧光扫描仪和小动物活体成像仪对细胞和组织切片中 GFNPs 的定位进行成像分析。采用高效液相色谱法(HPLC)对 GFNPs 和 GFNPs-GEM 进行定性和定量检测。

结果

基于 3nm 的平均尺寸,GFNPs 能够穿透血管内皮细胞和平滑肌细胞,实现高达 30%的肿瘤细胞和 60%的癌症相关成纤维细胞(CAFs)的标记,并能准确标记肿瘤微环境中的成熟红细胞。在原位移植胰腺癌模型中,GFNPs 在肿瘤中的荧光强度与肿瘤发展的周期大小呈正相关。在三个典型的临床胰腺癌样本中,GFNPs 的差异空间分布显示了它们的诊断潜力。为了介导 GFNPs 的优异靶向特性,我们使用了一些常用的化疗药物合成了一系列纳米药物,其中 GFNPs 和吉西他滨的复合物(GFNPs-GEM)在体内具有稳定性,并表现出有效的肿瘤体积减少和较少的副作用。

结论

GFNPs 具有对胰腺癌肿瘤微环境的多种靶向作用,具有诊断效率和治疗潜力。

https://cdn.ncbi.nlm.nih.gov/pmc/blobs/c611/11386073/8be9aac4e830/IJN-19-9121-g0001.jpg

文献AI研究员

20分钟写一篇综述,助力文献阅读效率提升50倍。

立即体验

用中文搜PubMed

大模型驱动的PubMed中文搜索引擎

马上搜索

文档翻译

学术文献翻译模型,支持多种主流文档格式。

立即体验