Suppr超能文献

脂质体酮康唑与贝伐单抗联合递送对子宫内膜癌血管生成的协同抑制作用

Co-delivery of Liposomal Ketoconazole and Bevacizumab for Synergistical Inhibition of Angiogenesis Against Endometrial Cancer.

作者信息

Wang Shanshan, Miao Jinglin, Zhu Ping, Xu Li

机构信息

Department of the First Obstetrics and Gynecology, Yantai Yuhuangding Hospital, Yantai, 264099, Shandong, China.

Department of the Third Obstetrics and Gynecology, Yantai Yuhuangding Hospital, No. 20 Yuhuangding East Road, Zhifu District, Yantai, 264099, Shandong, China.

出版信息

Mol Biotechnol. 2025 Jul;67(7):2660-2672. doi: 10.1007/s12033-024-01227-1. Epub 2024 Sep 4.

Abstract

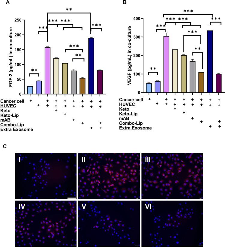
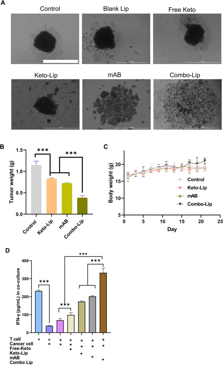
In this study, we designed a novel formulation based on liposomes for the co-delivery of cancer-derived exosome inhibitor (ketoconazole, Keto) and angiogenesis inhibitor (bevacizumab, mAb). The designed Combo-Lipo formulation was systematically characterized, exhibiting a uniform average particle size of 100 nm, as well as excellent serum and long-term physical stabilities. The cell viability assay revealed that Combo-Lipo treatment significantly reduced the viability of cancer cells compared to free drugs. Moreover, liposomes effectively inhibited angiogenic mediators and reduced tumor immune suppressive factors. The Combo-Lipo formulation demonstrated potent downregulation of angiogenic factors and synergistic effects in suppressing their production. Furthermore, liposomes inhibited tumor-associated macrophages (TAMs), leading to decreased expression of tumor-promoting factors. Together, these findings highlighted the promising characteristics of Combo-Lipo as a therapeutic formulation, including optimal particle size, serum stability, and potent anti-cancer effects, as well as inhibition of angiogenic mediators and TAMs toward treating endometrial cancer.

摘要

在本研究中,我们设计了一种基于脂质体的新型制剂,用于共同递送癌症衍生的外泌体抑制剂(酮康唑,Keto)和血管生成抑制剂(贝伐单抗,mAb)。所设计的组合脂质体(Combo-Lipo)制剂经过系统表征,显示出平均粒径为100nm的均匀性,以及优异的血清稳定性和长期物理稳定性。细胞活力测定表明,与游离药物相比,组合脂质体处理显著降低了癌细胞的活力。此外,脂质体有效抑制血管生成介质并减少肿瘤免疫抑制因子。组合脂质体制剂在抑制血管生成因子的产生方面表现出有效的下调作用和协同效应。此外,脂质体抑制肿瘤相关巨噬细胞(TAM),导致肿瘤促进因子的表达降低。总之,这些发现突出了组合脂质体作为一种治疗制剂的有前景的特性,包括最佳粒径、血清稳定性和有效的抗癌作用,以及对血管生成介质和TAM的抑制作用,可用于治疗子宫内膜癌。

https://cdn.ncbi.nlm.nih.gov/pmc/blobs/16c7/12119752/57d94f3f588b/12033_2024_1227_Fig1_HTML.jpg

文献AI研究员

20分钟写一篇综述,助力文献阅读效率提升50倍。

立即体验

用中文搜PubMed

大模型驱动的PubMed中文搜索引擎

马上搜索

文档翻译

学术文献翻译模型,支持多种主流文档格式。

立即体验