Suppr超能文献

抗生素耐药性和持久性具有明显的适应性权衡。

Antibiotic tolerance and persistence have distinct fitness trade-offs.

机构信息

Department of Microbiology, Harvard Medical School, Boston, Massachusetts, United States of America.

出版信息

PLoS Pathog. 2022 Nov 14;18(11):e1010963. doi: 10.1371/journal.ppat.1010963. eCollection 2022 Nov.

Abstract

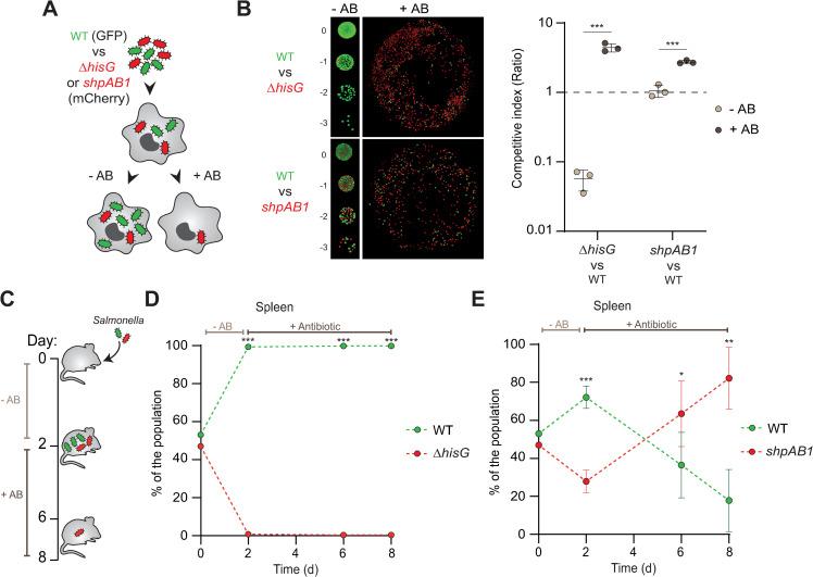
Genetically susceptible bacteria can escape the action of bactericidal antibiotics through antibiotic tolerance or persistence. However, one major difference between the two phenomena is their distinct penetrance within an isogenic population. While with antibiotic persistence, susceptible and persister cells co-exist, antibiotic tolerance affects the entire bacterial population. Here, we show that antibiotic tolerance can be achieved in numerous non-specific ways in vitro and during infection. More importantly, we highlight that, due to their impact on the entire bacterial population, these tolerance-inducing conditions completely mask persistence and the action of its molecular determinants. Finally, we show that even though tolerant populations display a high survival rate under bactericidal drug treatment, this feature comes at the cost of having impaired proliferation during infection. In contrast, persistence is a risk-limiting strategy that allows bacteria to survive antibiotic treatment without reducing the ability of the population to colonize their host. Altogether, our data emphasise that the distinction between these phenomena is of utmost importance to improve the design of more efficient antibiotic therapies.

摘要

具有遗传易感性的细菌可以通过抗生素耐药性或持久性来逃避杀菌抗生素的作用。然而,这两种现象的一个主要区别在于它们在同基因群体中的不同表现。虽然抗生素持久性使敏感细胞和持续生存细胞共存,但抗生素耐药性会影响整个细菌群体。在这里,我们表明抗生素耐药性可以在体外和感染过程中以多种非特异性方式实现。更重要的是,我们强调,由于它们对整个细菌群体的影响,这些诱导耐药性的条件完全掩盖了持久性及其分子决定因素的作用。最后,我们表明,尽管耐受种群在杀菌药物治疗下表现出高存活率,但这一特征是以感染期间增殖能力受损为代价的。相比之下,持久性是一种风险限制策略,使细菌能够在不降低其定植宿主能力的情况下存活抗生素治疗。总的来说,我们的数据强调了区分这两种现象对于改进更有效的抗生素治疗方案的设计至关重要。

https://cdn.ncbi.nlm.nih.gov/pmc/blobs/ad26/9704765/2f95da2deeca/ppat.1010963.g001.jpg

文献AI研究员

20分钟写一篇综述,助力文献阅读效率提升50倍。

立即体验

用中文搜PubMed

大模型驱动的PubMed中文搜索引擎

马上搜索

文档翻译

学术文献翻译模型,支持多种主流文档格式。

立即体验