Suppr超能文献

Krüppel 样因子 11 的基因缺失可加重创伤性脑损伤。

Genetic deletion of Krüppel-like factor 11 aggravates traumatic brain injury.

机构信息

Geriatric Research, Education and Clinical Center, Veterans Affairs Pittsburgh Healthcare System, Pittsburgh, PA, 15261, USA.

Department of Neurology, School of Medicine, Pittsburgh Institute of Brain Disorders & Recovery, University of Pittsburgh, S514 BST, 200 Lothrop Street, Pittsburgh, PA, 15213, USA.

出版信息

J Neuroinflammation. 2022 Nov 19;19(1):281. doi: 10.1186/s12974-022-02638-0.

Abstract

BACKGROUND

The long-term functional recovery of traumatic brain injury (TBI) is hampered by pathological events, such as parenchymal neuroinflammation, neuronal death, and white matter injury. Krüppel-like transcription factor 11 (KLF 11) belongs to the zinc finger family of transcription factors and actively participates in various pathophysiological processes in neurological disorders. Up to now, the role and molecular mechanisms of KLF11 in regulating the pathogenesis of brain trauma is poorly understood.

METHODS

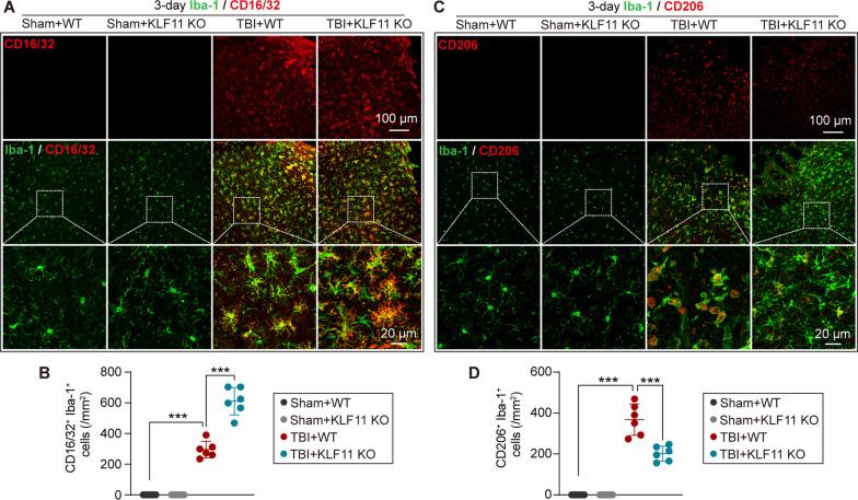
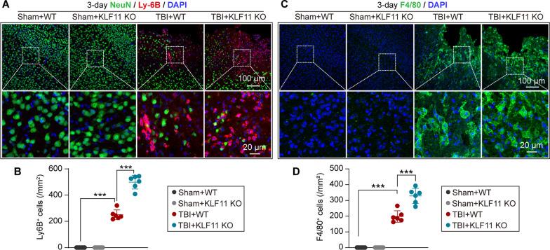
KLF11 knockout (KO) and wild-type (WT) mice were subjected to experimental TBI, and sensorimotor and cognitive functions were evaluated by rotarod, adhesive tape removal, foot fault, water maze, and passive avoidance tests. Brain tissue loss/neuronal death was examined by MAP2 and NeuN immunostaining, and Cresyl violet staining. White matter injury was assessed by Luxol fast blue staining, and also MBP/SMI32 and Caspr/Nav1.6 immunostaining. Activation of cerebral glial cells and infiltration of blood-borne immune cells were detected by GFAP, Iba-1/CD16/32, Iba-1/CD206, Ly-6B, and F4/80 immunostaining. Brian parenchymal inflammatory cytokines were measured with inflammatory array kits.

RESULTS

Genetic deletion of KLF11 worsened brain trauma-induced sensorimotor and cognitive deficits, brain tissue loss and neuronal death, and white matter injury in mice. KLF11 genetic deficiency in mice also accelerated post-trauma astrocytic activation, promoted microglial polarization to a pro-inflammatory phenotype, and increased the infiltration of peripheral neutrophils and macrophages into the brain parenchyma. Mechanistically, loss-of-KLF11 function was found to directly increase the expression of pro-inflammatory cytokines in the brains of TBI mice.

CONCLUSION

KLF11 acts as a novel protective factor in TBI. KLF11 genetic deficiency in mice aggravated the neuroinflammatory responses, grey and white matter injury, and impaired long-term sensorimotor and cognitive recovery. Elucidating the functional importance of KLF11 in TBI may lead us to discover novel pharmacological targets for the development of effective therapies against brain trauma.

摘要

背景

创伤性脑损伤(TBI)的长期功能恢复受到病理性事件的阻碍,如实质神经炎症、神经元死亡和白质损伤。Krüppel 样转录因子 11(KLF11)属于锌指转录因子家族,积极参与神经障碍的各种病理生理过程。到目前为止,KLF11 在调节脑外伤发病机制中的作用及其分子机制还知之甚少。

方法

对 KLF11 敲除(KO)和野生型(WT)小鼠进行实验性 TBI,通过转棒、胶带去除、足误、水迷宫和被动回避试验评估感觉运动和认知功能。通过 MAP2 和 NeuN 免疫染色和 Cresyl 快速蓝染色评估脑组织损失/神经元死亡。通过 Luxol 快速蓝染色以及 MBP/SMI32 和 Caspr/Nav1.6 免疫染色评估白质损伤。通过 GFAP、Iba-1/CD16/32、Iba-1/CD206、Ly-6B 和 F4/80 免疫染色检测脑胶质细胞激活和血源性免疫细胞浸润。用炎症数组试剂盒测量脑实质炎性细胞因子。

结果

KLF11 的基因缺失使 TBI 诱导的小鼠感觉运动和认知缺陷、脑组织损失和神经元死亡以及白质损伤加重。在 TBI 小鼠中,KLF11 的基因缺失也加速了创伤后星形胶质细胞的激活,促进了小胶质细胞向促炎表型的极化,并增加了外周中性粒细胞和巨噬细胞向脑实质的浸润。机制上,发现 KLF11 功能丧失直接增加了 TBI 小鼠大脑中促炎细胞因子的表达。

结论

KLF11 在 TBI 中起新型保护因子的作用。KLF11 在小鼠中的基因缺失加重了神经炎症反应、灰质和白质损伤,并损害了长期感觉运动和认知恢复。阐明 KLF11 在 TBI 中的功能重要性可能会为开发针对脑外伤的有效治疗方法发现新的药理学靶点。

https://cdn.ncbi.nlm.nih.gov/pmc/blobs/8a24/9675068/dc85ad195b84/12974_2022_2638_Fig1_HTML.jpg

文献AI研究员

20分钟写一篇综述,助力文献阅读效率提升50倍。

立即体验

用中文搜PubMed

大模型驱动的PubMed中文搜索引擎

马上搜索

文档翻译

学术文献翻译模型,支持多种主流文档格式。

立即体验