Suppr超能文献

TREM2减轻小鼠创伤性脑损伤后的白质损伤可能是通过调节小胶质细胞中的DHCR24/LXR通路介导的。

TREM2 alleviates white matter injury after traumatic brain injury in mice might be mediated by regulation of DHCR24/LXR pathway in microglia.

作者信息

Li Zhao, Yu Shenghui, Li Lin, Zhou Chao, Wang Lin, Tang Shuang, Gu Nina, Zhang Zhaosi, Huang Zhijian, Chen Hong, Tang Wei, Wang Yingwen, Yang Xiaomin, Sun Xiaochuan, Yan Jin

机构信息

Department of Neurosurgery, The First Affiliated Hospital of Chongqing Medical University, Chongqing, China.

Emergency Department, Chengdu First People's Hospital, Chengdu, China.

出版信息

Clin Transl Med. 2024 Apr;14(4):e1665. doi: 10.1002/ctm2.1665.

Abstract

BACKGROUND

White matter injury (WMI) is an important pathological process after traumatic brain injury (TBI). The correlation between white matter functions and the myeloid cells expressing triggering receptor-2 (TREM2) has been convincingly demonstrated. Moreover, a recent study revealed that microglial sterol metabolism is crucial for early remyelination after demyelinating diseases. However, the potential roles of TREM2 expression and microglial sterol metabolism in WMI after TBI have not yet been explored.

METHODS

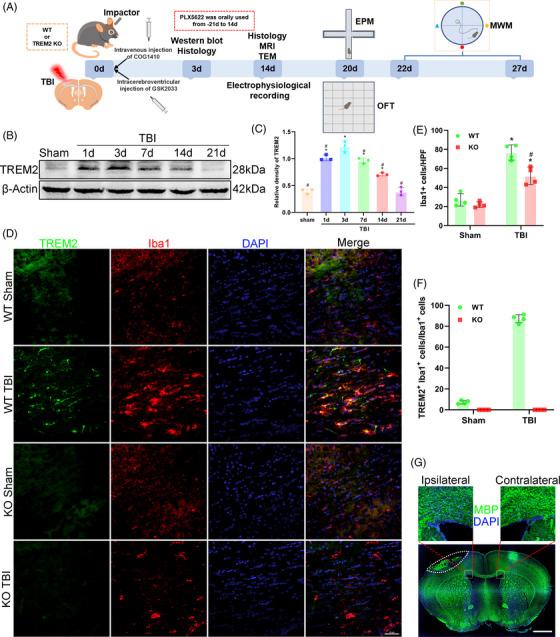
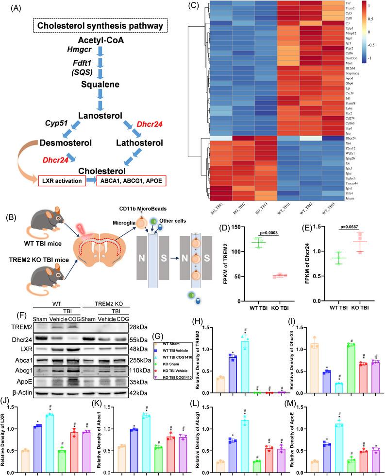
Controlled cortical injury was induced in both wild-type (WT) and TREM2 depletion (TREM2 KO) mice to simulate clinical TBI. COG1410 was used to upregulate TREM2, while PLX5622 and GSK2033 were used to deplete microglia and inhibit the liver X receptor (LXR), respectively. Immunofluorescence, Luxol fast blue staining, magnetic resonance imaging, transmission electron microscopy, and oil red O staining were employed to assess WMI after TBI. Neurological behaviour tests and electrophysiological recordings were utilized to evaluate cognitive functions following TBI. Microglial cell sorting and transcriptomic sequencing were utilized to identify alterations in microglial sterol metabolism-related genes, while western blot was conducted to validate the findings.

RESULTS

TREM2 expressed highest at 3 days post-TBI and was predominantly localized to microglial cells within the white matter. Depletion of TREM2 worsened aberrant neurological behaviours, and this phenomenon was mediated by the exacerbation of WMI, reduced renewal of oligodendrocytes, and impaired phagocytosis ability of microglia after TBI. Subsequently, the upregulation of TREM2 alleviated WMI, promoted oligodendrocyte regeneration, and ultimately facilitated the recovery of neurological behaviours after TBI. Finally, the expression of DHCR24 increased in TREM2 KO mice after TBI. Interestingly, TREM2 inhibited DHCR24 and upregulated members of the LXR pathway. Moreover, LXR inhibition could partially reverse the effects of TREM2 upregulation on electrophysiological activities.

CONCLUSIONS

We demonstrate that TREM2 has the potential to alleviate WMI following TBI, possibly through the DHCR24/LXR pathway in microglia.

摘要

背景

白质损伤(WMI)是创伤性脑损伤(TBI)后的一个重要病理过程。白质功能与表达触发受体2(TREM2)的髓样细胞之间的相关性已得到令人信服的证实。此外,最近一项研究表明,小胶质细胞甾醇代谢对于脱髓鞘疾病后的早期髓鞘再生至关重要。然而,TREM2表达和小胶质细胞甾醇代谢在TBI后WMI中的潜在作用尚未得到探索。

方法

在野生型(WT)和TREM2缺失(TREM2基因敲除,TREM2 KO)小鼠中诱导控制性皮质损伤以模拟临床TBI。使用COG1410上调TREM2,而分别使用PLX5622和GSK2033耗尽小胶质细胞和抑制肝脏X受体(LXR)。采用免疫荧光、Luxol固蓝染色、磁共振成像、透射电子显微镜和油红O染色评估TBI后的WMI。利用神经行为测试和电生理记录评估TBI后的认知功能。通过小胶质细胞分选和转录组测序鉴定小胶质细胞甾醇代谢相关基因的变化,同时进行蛋白质印迹法验证研究结果。

结果

TREM2在TBI后3天表达最高,主要定位于白质内的小胶质细胞。TREM2的缺失使异常神经行为恶化,这种现象是由TBI后WMI的加重、少突胶质细胞更新减少和小胶质细胞吞噬能力受损介导的。随后,TREM2的上调减轻了WMI,促进了少突胶质细胞再生,并最终促进了TBI后神经行为的恢复。最后,TBI后TREM2 KO小鼠中DHCR24的表达增加。有趣的是,TREM2抑制DHCR24并上调LXR途径的成员。此外,LXR抑制可部分逆转TREM2上调对电生理活动的影响。

结论

我们证明TREM2有可能减轻TBI后的WMI,可能是通过小胶质细胞中的DHCR24/LXR途径实现的。

https://cdn.ncbi.nlm.nih.gov/pmc/blobs/672d/11035381/5a7d0108d06a/CTM2-14-e1665-g007.jpg

文献AI研究员

20分钟写一篇综述,助力文献阅读效率提升50倍。

立即体验

用中文搜PubMed

大模型驱动的PubMed中文搜索引擎

马上搜索

文档翻译

学术文献翻译模型,支持多种主流文档格式。

立即体验