Suppr超能文献

基于卟啉脂蛋白的重复光动力疗法通过远隔效应控制小鼠间皮瘤的远处疾病。

Repeated porphyrin lipoprotein-based photodynamic therapy controls distant disease in mouse mesothelioma via the abscopal effect.

作者信息

Lou Jenny, Aragaki Masato, Bernards Nicholas, Kinoshita Tomonari, Mo Jessica, Motooka Yamoto, Ishiwata Tsukasa, Gregor Alexander, Chee Tess, Chen Zhenchian, Chen Juan, Kaga Kichizo, Wakasa Satoru, Zheng Gang, Yasufuku Kazuhiro

机构信息

Department of Medical Biophysics, University of Toronto, PMCRT 5-354, 101 College Street, Toronto, Ontario M5G 1L7, Canada.

Princess Margaret Cancer Centre, University Health Network, Toronto, Ontario M5G 1L7, Canada.

出版信息

Nanophotonics. 2021 Aug 3;10(12):3279-3294. doi: 10.1515/nanoph-2021-0241. eCollection 2021 Sep.

Abstract

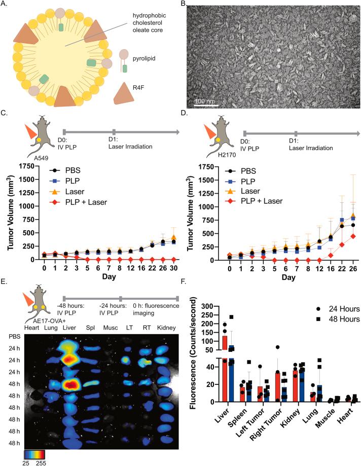
While photodynamic therapy (PDT) can induce acute inflammation in the irradiated tumor site, a sustained systemic, adaptive immune response is desirable, as it may control the growth of nonirradiated distant disease. Previously, we developed porphyrin lipoprotein (PLP), a ∼20 nm nanoparticle photosensitizer, and observed that it not only efficiently eradicated irradiated primary VX2 buccal carcinomas in rabbits, but also induced regression of nonirradiated metastases in a draining lymph node. We hypothesized that PLP-mediated PDT can induce an abscopal effect and we sought to investigate the immune mechanism underlying such a response in a highly aggressive, dual subcutaneous AE17-OVA+ mesothelioma model in C57BL/6 mice. Four cycles of PLP-mediated PDT was sufficient to delay the growth of a distal, nonirradiated tumor four-fold relative to controls. Serum cytokine analysis revealed high interleukin-6 levels, showing a 30-fold increase relative to phosphate-buffered solution (PBS) treated mice. Flow cytometry revealed an increase in CD4+ T cells and effector memory CD8+ T cells in non-irradiated tumors. Notably, PDT in combination with PD-1 antibody therapy prolonged survival compared to monotherapy and PBS. PLP-mediated PDT shows promise in generating a systemic immune response that can complement other treatments, improving prognoses for patients with metastatic cancers.

摘要

虽然光动力疗法(PDT)可在照射的肿瘤部位诱发急性炎症,但持续的全身性适应性免疫反应是可取的,因为它可能控制未照射的远处疾病的生长。此前,我们开发了卟啉脂蛋白(PLP),一种约20纳米的纳米颗粒光敏剂,并观察到它不仅能有效根除兔体内照射的原发性VX2颊癌,还能诱导引流淋巴结中未照射转移灶的消退。我们假设PLP介导的PDT可诱导远隔效应,并试图在C57BL/6小鼠高度侵袭性的双皮下AE17-OVA+间皮瘤模型中研究这种反应背后的免疫机制。四个周期的PLP介导的PDT足以使远处未照射的肿瘤生长相对于对照组延迟四倍。血清细胞因子分析显示白细胞介素-6水平很高,相对于磷酸盐缓冲溶液(PBS)处理的小鼠增加了30倍。流式细胞术显示未照射肿瘤中CD4+T细胞和效应记忆CD8+T细胞增加。值得注意的是,与单一疗法和PBS相比,PDT联合PD-1抗体疗法可延长生存期。PLP介导的PDT有望产生全身性免疫反应,可补充其他治疗方法,改善转移性癌症患者的预后。

https://cdn.ncbi.nlm.nih.gov/pmc/blobs/c090/9646247/941358303fa3/j_nanoph-2021-0241_fig_001.jpg

文献AI研究员

20分钟写一篇综述,助力文献阅读效率提升50倍。

立即体验

用中文搜PubMed

大模型驱动的PubMed中文搜索引擎

马上搜索

文档翻译

学术文献翻译模型,支持多种主流文档格式。

立即体验