Suppr超能文献

人类视网膜色素上皮细胞和脉络膜细胞的细胞间通讯分析预测了与衰老、细胞衰老和年龄相关性黄斑变性相关的通路。

Intercellular communication analysis of the human retinal pigment epithelial and choroidal cells predicts pathways associated with aging, cellular senescence and age-related macular degeneration.

作者信息

Dhirachaikulpanich Dhanach, Lagger Cyril, Chatsirisupachai Kasit, de Magalhães João Pedro, Paraoan Luminita

机构信息

Ocular Molecular Biology and Mechanisms of Disease Group, Institute of Life Course and Medical Sciences, University of Liverpool, Liverpool, United Kingdom.

Faculty of Medicine, Siriraj Hospital, Mahidol University, Bangkok, Thailand.

出版信息

Front Aging Neurosci. 2022 Nov 3;14:1016293. doi: 10.3389/fnagi.2022.1016293. eCollection 2022.

Abstract

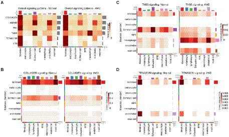
The retinal pigment epithelium (RPE) and the choroid are ocular tissues with fundamental roles in supporting neuroretinal function. The pathogenesis of age-related macular degeneration (AMD), a leading cause of irreversible blindness for which aging is the highest risk factor is closely linked with progressive impairment of various functions of these tissues. Cellular senescence, marked by cell cycle arrest and secretion of proinflammatory factors, is known to be associated with aging and has been proposed as a potential driver of AMD. Here, we investigated the role played by intercellular communication in the RPE/choroid within the context of aging, senescence and AMD. We inferred cell-cell interactions in the RPE/choroid by applying CellChat and scDiffCom on a publicly available scRNA-seq dataset from three human donors with and without AMD. We identified age-regulated ligand and receptor genes by using limma on a separate publicly available bulk microarray dataset providing RPE/choroid samples at multiple time points. Cellular senescence was investigated by assigning a score to each cell and each sample of these scRNA-seq and microarray datasets, respectively, based on the expression of key signature genes determined by a previous senescence meta-analysis. We identified VEGF-, BMP-and tenascin-mediated pathways supporting some of the strongest cell-cell interactions between RPE cells, fibroblasts and choroidal endothelial cells and as strong intercellular communication pathways related to both aging and senescence. Their signaling strength was enhanced between subpopulations of cells having high senescence scores. Predominant ligands of these pathways were upregulated with age whereas predominant receptors were downregulated. Globally, we also observed that cells from AMD samples presented slightly bigger senescence scores than normal cells and that the senescence score positively correlated with age in bulk samples ( = 0.26, value of < 0.01). Hence, our analysis provides novel information on RPE/choroid intercellular communication that gives insights into the connection between aging, senescence and AMD.

摘要

视网膜色素上皮(RPE)和脉络膜是对支持神经视网膜功能起重要作用的眼组织。年龄相关性黄斑变性(AMD)是不可逆失明的主要原因,而衰老又是其最大风险因素,其发病机制与这些组织各种功能的渐进性损害密切相关。细胞衰老以细胞周期停滞和促炎因子分泌为特征,已知与衰老相关,并被认为是AMD的潜在驱动因素。在此,我们研究了细胞间通讯在衰老、衰老和AMD背景下在RPE/脉络膜中所起的作用。我们通过在一个来自三名有或无AMD的人类供体的公开可用的scRNA-seq数据集中应用CellChat和scDiffCom来推断RPE/脉络膜中的细胞-细胞相互作用。我们通过在一个单独的公开可用的批量微阵列数据集中使用limma来鉴定年龄调节的配体和受体基因,该数据集提供了多个时间点的RPE/脉络膜样本。通过分别基于先前衰老荟萃分析确定的关键特征基因的表达,为这些scRNA-seq和微阵列数据集的每个细胞和每个样本打分,来研究细胞衰老。我们鉴定出VEGF、BMP和腱生蛋白介导的途径,这些途径支持RPE细胞、成纤维细胞和脉络膜内皮细胞之间一些最强的细胞-细胞相互作用,并且是与衰老和衰老相关的强大细胞间通讯途径。它们在具有高衰老分数的细胞亚群之间的信号强度增强。这些途径的主要配体随年龄上调,而主要受体下调。总体而言,我们还观察到AMD样本中的细胞比正常细胞的衰老分数略高,并且在批量样本中衰老分数与年龄呈正相关(r = 0.26,P值 < 0.01)。因此,我们的分析提供了关于RPE/脉络膜细胞间通讯的新信息,有助于深入了解衰老、衰老和AMD之间的联系。

https://cdn.ncbi.nlm.nih.gov/pmc/blobs/c599/9669800/554679ab7cdf/fnagi-14-1016293-g001.jpg

文献AI研究员

20分钟写一篇综述,助力文献阅读效率提升50倍。

立即体验

用中文搜PubMed

大模型驱动的PubMed中文搜索引擎

马上搜索

文档翻译

学术文献翻译模型,支持多种主流文档格式。

立即体验