Suppr超能文献

在. 中鉴定和功能验证超级增强子

Identification and functional validation of super-enhancers in .

机构信息

Department of Plant Biology, Michigan State University, East Lansing, MI 48824.

Key Laboratory of Soybean Biology in Chinese Ministry of Education, Northeast Agricultural University, Harbin 150030, China.

出版信息

Proc Natl Acad Sci U S A. 2022 Nov 29;119(48):e2215328119. doi: 10.1073/pnas.2215328119. Epub 2022 Nov 21.

Abstract

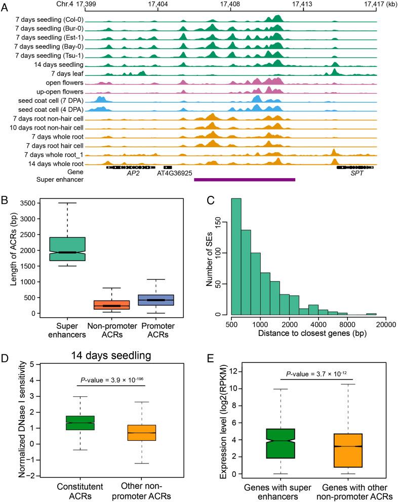
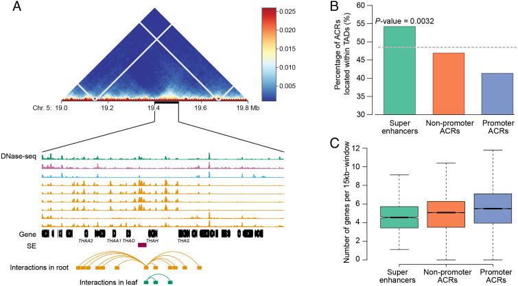
Super-enhancers (SEs) are exceptionally large enhancers and are recognized to play prominent roles in cell identity in mammalian species. We surveyed the genomic regions containing large clusters of accessible chromatin regions (ACRs) marked by deoxyribonuclease (DNase) I hypersensitivity in . We identified a set of 749 putative SEs, which have a minimum length of 1.5 kilobases and represent the top 2.5% of the largest ACR clusters. We demonstrate that the genomic regions associating with these SEs were more sensitive to DNase I than other nonpromoter ACRs. The SEs were preferentially associated with topologically associating domains. Furthermore, the SEs and their predicted cognate genes were frequently associated with organ development and tissue identity in . Therefore, the SEs and their cognate genes mirror the functional characteristics of those reported in mammalian species We developed CRISPR/Cas-mediated deletion lines of a 3,578-bp SE associated with the thalianol biosynthetic gene cluster (BGC). Small deletions (131-157 bp) within the SE resulted in distinct phenotypic changes and transcriptional repression of all five thalianol genes. In addition, T-DNA insertions in the SE region resulted in transcriptional alteration of all five thalianol genes. Thus, this SE appears to play a central role in coordinating the operon-like expression pattern of the thalianol BGC.

摘要

超级增强子(SEs)是非常大的增强子,被认为在哺乳动物物种的细胞身份中发挥重要作用。我们调查了含有大量可接近染色质区域(ACRs)簇的基因组区域,这些区域被脱氧核糖核酸酶(DNase)I 超敏反应标记。我们鉴定了一组 749 个假定的 SE,其长度至少为 1.5 千碱基,代表最大 ACR 簇的前 2.5%。我们证明,与这些 SE 相关的基因组区域比其他非启动子 ACR 对 DNase I 更敏感。SE 优先与拓扑关联域相关联。此外,SE 及其预测的同源基因在 中经常与器官发育和组织身份相关联。因此,SE 及其同源基因反映了在哺乳动物物种中报道的那些功能特征。我们开发了 CRISPR/Cas 介导的与 thalianol 生物合成基因簇(BGC)相关的 3578 个碱基对 SE 的缺失系。SE 内的小缺失(131-157 个碱基对)导致所有五个 thalianol 基因的明显表型变化和转录抑制。此外,SE 区域的 T-DNA 插入导致所有五个 thalianol 基因的转录改变。因此,这个 SE 似乎在协调 thalianol BGC 的操纵子样表达模式中起着核心作用。

https://cdn.ncbi.nlm.nih.gov/pmc/blobs/860d/9860255/131e53d1fb7c/pnas.2215328119fig01.jpg

文献AI研究员

20分钟写一篇综述,助力文献阅读效率提升50倍。

立即体验

用中文搜PubMed

大模型驱动的PubMed中文搜索引擎

马上搜索

文档翻译

学术文献翻译模型,支持多种主流文档格式。

立即体验