Suppr超能文献

中性粒细胞的炎症小体可以感知到细菌效应蛋白和毒素的亚细胞转运途径。

Neutrophil inflammasomes sense the subcellular delivery route of translocated bacterial effectors and toxins.

机构信息

Department of Microbiology and Immunology, University of Arkansas for Medical Sciences, Little Rock, AR 72205, USA.

Department of Immunology and Department of Molecular Genetics and Microbiology, Duke University, Durham, NC 27710, USA; Department of Microbiology and Immunology, University of North Carolina at Chapel Hill, Chapel Hill, NC 27599, USA.

出版信息

Cell Rep. 2022 Nov 22;41(8):111688. doi: 10.1016/j.celrep.2022.111688.

Abstract

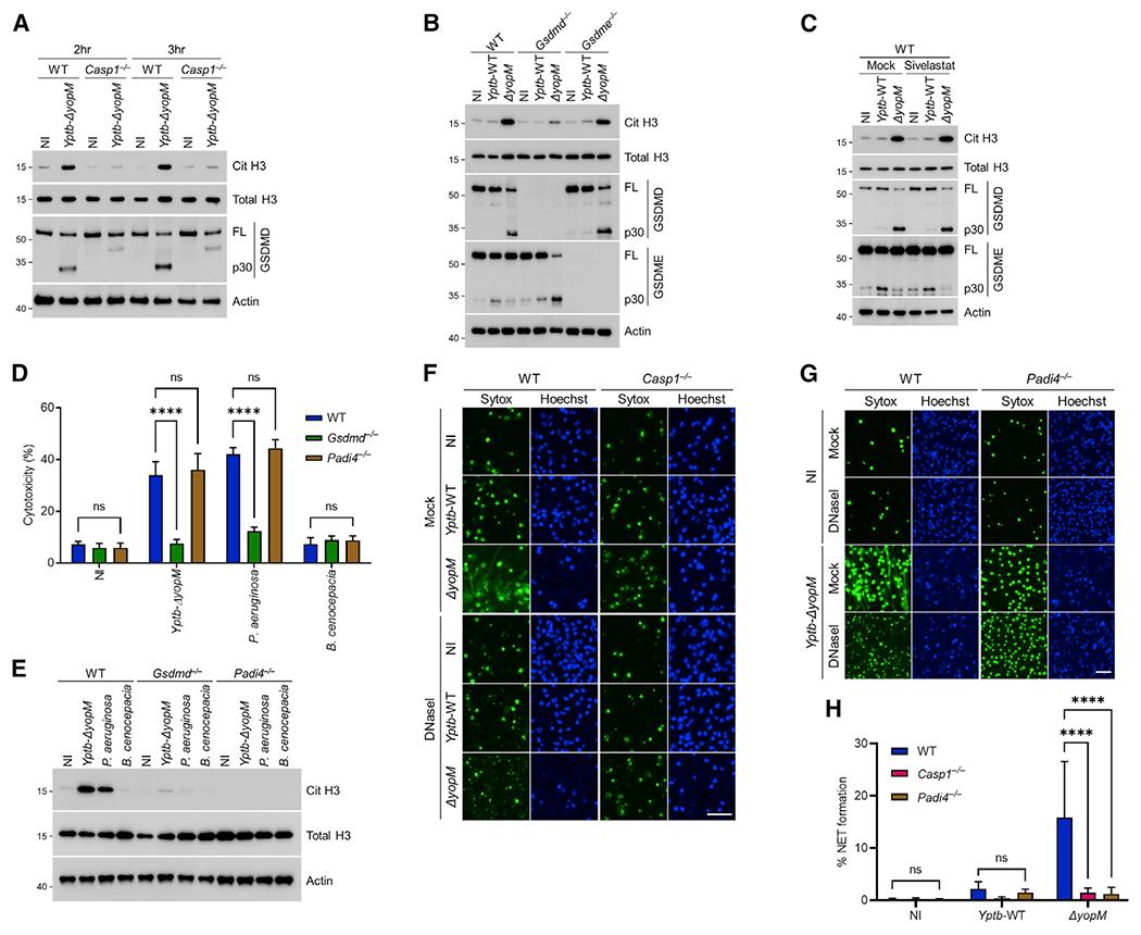
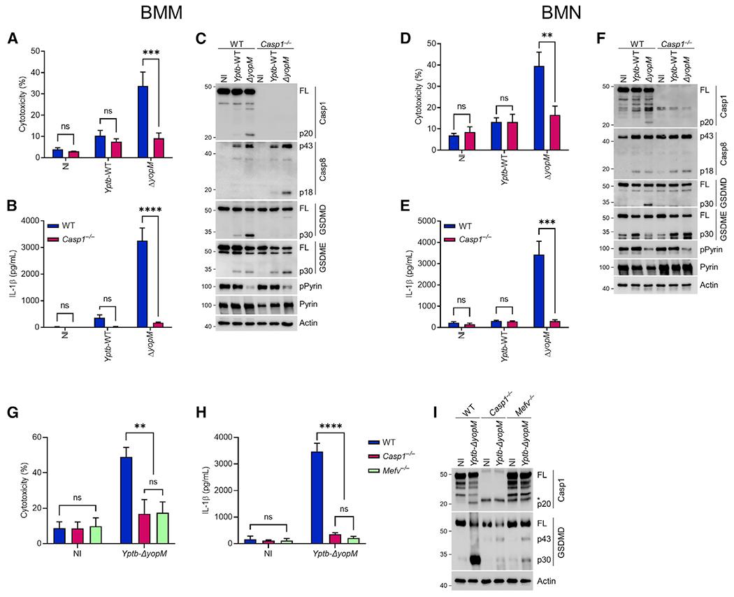
In neutrophils, caspase-11 cleaves gasdermin D (GSDMD), causing pyroptosis to clear cytosol-invasive bacteria. In contrast, caspase-1 also cleaves GSDMD but seems to not cause pyroptosis. Here, we show that this pyroptosis-resistant caspase-1 activation is specifically programmed by the site of translocation of the detected microbial virulence factors. We find that pyrin and NLRC4 agonists do not trigger pyroptosis in neutrophils when they access the cytosol from endosomal compartment. In contrast, when the same ligands penetrate through the plasma membrane, they cause pyroptosis. Consistently, pyrin detects extracellular Yersinia pseudotuberculosis ΔyopM in neutrophils, driving caspase-1-GSDMD pyroptosis. This pyroptotic response drives PAD4-dependent H3 citrullination and results in extrusion of neutrophil extracellular traps (NETs). Our data indicate that caspase-1, GSDMD, or PAD4 deficiency renders mice more susceptible to Y. pseudotuberculosis ΔyopM infection. Therefore, neutrophils induce pyroptosis in response to caspase-1-activating inflammasomes triggered by extracellular bacterial pathogens, but after they phagocytose pathogens, they are programmed to forego pyroptosis.

摘要

在中性粒细胞中,半胱天冬酶-11 切割天冬氨酸特异性半胱氨酸蛋白酶-4(gasdermin D,GSDMD),导致细胞溶质入侵细菌发生细胞焦亡。相比之下,半胱天冬酶-1 也能切割 GSDMD,但似乎不会引起细胞焦亡。在这里,我们发现这种对细胞焦亡有抗性的半胱天冬酶-1 激活是由检测到的微生物毒力因子的易位部位专门编程的。我们发现,当吡嗪和 NLRC4 激动剂从内体隔间进入细胞质时,它们不会在中性粒细胞中引发细胞焦亡。相比之下,当相同的配体穿透质膜时,它们会引起细胞焦亡。一致地,pyrin 在中性粒细胞中检测到细胞外假结核耶尔森氏菌 ΔyopM,从而驱动半胱天冬酶-1-GSDMD 细胞焦亡。这种细胞焦亡反应驱动 PAD4 依赖性 H3 瓜氨酸化,并导致中性粒细胞胞外陷阱(NETs)的排出。我们的数据表明,caspase-1、GSDMD 或 PAD4 缺乏使小鼠更容易受到假结核耶尔森氏菌 ΔyopM 的感染。因此,中性粒细胞在被吞噬病原体后,会对细胞外细菌病原体触发的半胱天冬酶-1 激活炎性小体产生细胞焦亡反应,但会被编程放弃细胞焦亡。

https://cdn.ncbi.nlm.nih.gov/pmc/blobs/065e/9827617/6d75451e10df/nihms-1852527-f0001.jpg

文献AI研究员

20分钟写一篇综述,助力文献阅读效率提升50倍。

立即体验

用中文搜PubMed

大模型驱动的PubMed中文搜索引擎

马上搜索

文档翻译

学术文献翻译模型,支持多种主流文档格式。

立即体验