Suppr超能文献

靶向 CD47/血小板反应蛋白-1 信号轴调节肿瘤微环境中免疫细胞的生物能量学,增强抗肿瘤免疫反应。

Targeting the CD47/thrombospondin-1 signaling axis regulates immune cell bioenergetics in the tumor microenvironment to potentiate antitumor immune response.

机构信息

Department of Cancer Biology, Wake Forest Univerisity School of Medicine, Winston-Salem, North Carolina, USA.

Neuro-Oncology Branch, National Cancer Institute, Bethesda, Maryland, USA.

出版信息

J Immunother Cancer. 2022 Nov;10(11). doi: 10.1136/jitc-2022-004712.

Abstract

BACKGROUND

CD47 is an integral membrane protein that alters adaptive immunosurveillance when bound to the matricellular glycoprotein thrombospondin-1 (TSP1). We examined the impact of the CD47/TSP1 signaling axis on melanoma patient response to anti-PD-1 therapy due to alterations in T cell activation, proliferation, effector function, and bioenergetics.

METHODS

A syngeneic B16 mouse melanoma model was performed to determine if targeting CD47 as monotherapy or in combination with anti-PD-1 impacted tumor burden. Cytotoxic (CD8+) T cells from Pmel-1 transgenic mice were used for T cell activation, cytotoxic T lymphocyte, and cellular bioenergetic assays. Single-cell RNA-sequencing, ELISA, and flow cytometry was performed on peripheral blood mononuclear cells and plasma of melanoma patients receiving anti-PD-1 therapy to examine CD47/TSP1 expression.

RESULTS

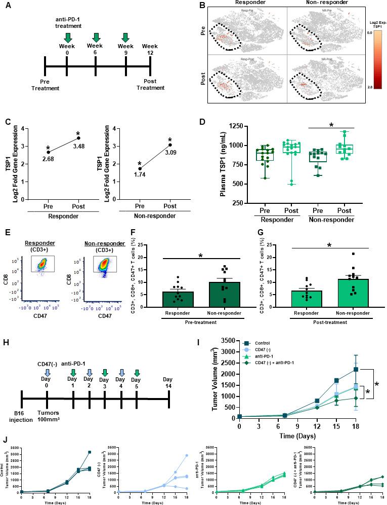
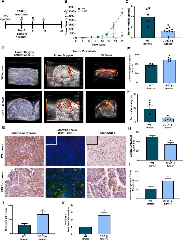
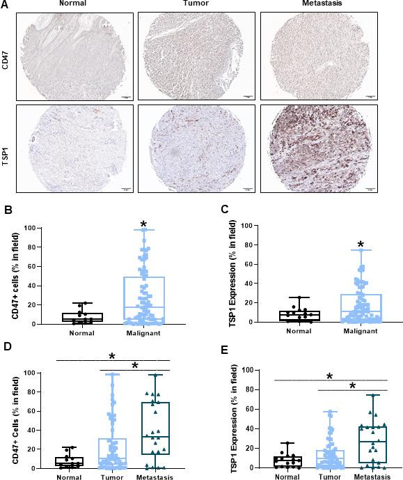
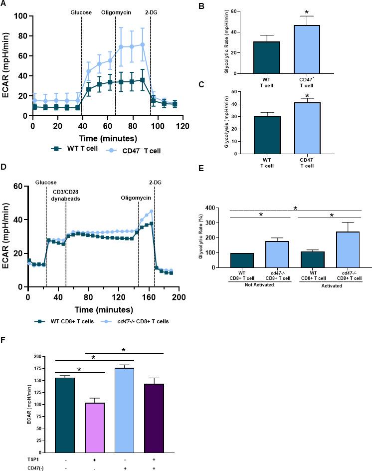
Human malignant melanoma tissue had increased CD47 and TSP1 expression within the tumor microenvironment compared with benign tissue. Due to the negative implications CD47/TSP1 can have on antitumor immune responses, we targeted CD47 in a melanoma model and observed a decrease in tumor burden due to increased tumor oxygen saturation and granzyme B secreting CD8+ T cells compared with wild-type tumors. Additionally, Pmel-1 CD8+ T cells exposed to TSP1 had reduced activation, proliferation, and effector function against B16 melanoma cells. Targeting CD47 allowed CD8+ T cells to overcome this TSP1 interaction to sustain these functions. TSP1 exposed CD8+ T cells have a decreased rate of glycolysis; however, targeting CD47 restored glycolysis when CD8+ T cells were exposed to TSP1, suggesting CD47 mediated metabolic reprogramming of T cells. Additionally, non-responding patients to anti-PD-1 therapy had increased T cells expressing CD47 and circulating levels of TSP1 compared with responding patients. Since CD47/TSP1 signaling axis negatively impacts CD8+ T cells and non-responding patients to anti-PD-1 therapy have increased CD47/TSP1 expression, we targeted CD47 in combination with anti-PD-1 in a melanoma model. Targeting CD47 in combination with anti-PD-1 treatment further decreased tumor burden compared with monotherapy and control.

CONCLUSION

CD47/TSP1 expression could serve as a marker to predict patient response to immune checkpoint blockade treatment, and targeting this pathway may preserve T cell activation, proliferation, effector function, and bioenergetics to reduce tumor burden as a monotherapy or in combination with anti-PD-1.

摘要

背景

CD47 是一种完整的膜蛋白,当其与细胞外基质糖蛋白血小板反应蛋白-1(TSP1)结合时,会改变适应性免疫监视。我们研究了 CD47/TSP1 信号轴对黑色素瘤患者对抗 PD-1 治疗反应的影响,因为它改变了 T 细胞的激活、增殖、效应功能和生物能量学。

方法

进行了 B16 小鼠黑色素瘤的同种异体模型实验,以确定作为单一疗法或与抗 PD-1 联合使用靶向 CD47 是否会影响肿瘤负担。使用 Pmel-1 转基因小鼠的细胞毒性(CD8+)T 细胞进行 T 细胞激活、细胞毒性 T 淋巴细胞和细胞生物能量学检测。对接受抗 PD-1 治疗的黑色素瘤患者的外周血单核细胞和血浆进行单细胞 RNA 测序、ELISA 和流式细胞术,以检测 CD47/TSP1 的表达。

结果

与良性组织相比,人类恶性黑色素瘤组织中肿瘤微环境内的 CD47 和 TSP1 表达增加。由于 CD47/TSP1 可能对抗肿瘤免疫反应产生负面影响,我们在黑色素瘤模型中靶向 CD47,与野生型肿瘤相比,由于肿瘤氧饱和度增加和颗粒酶 B 分泌的 CD8+T 细胞增加,肿瘤负担减少。此外,暴露于 TSP1 的 Pmel-1 CD8+T 细胞的激活、增殖和对 B16 黑色素瘤细胞的效应功能降低。靶向 CD47 使 CD8+T 细胞能够克服这种 TSP1 相互作用,维持这些功能。TSP1 暴露的 CD8+T 细胞的糖酵解率降低;然而,当 CD8+T 细胞暴露于 TSP1 时,靶向 CD47 恢复了糖酵解,表明 CD47 介导了 T 细胞的代谢重编程。此外,与应答患者相比,对抗 PD-1 治疗无应答的患者的 T 细胞表达 CD47 和循环 TSP1 水平增加。由于 CD47/TSP1 信号轴对 CD8+T 细胞有负面影响,并且对抗 PD-1 治疗无应答的患者 CD47/TSP1 表达增加,我们在黑色素瘤模型中靶向 CD47 与抗 PD-1 联合治疗。与单一疗法和对照组相比,靶向 CD47 联合抗 PD-1 治疗进一步降低了肿瘤负担。

结论

CD47/TSP1 的表达可以作为预测患者对免疫检查点阻断治疗反应的标志物,靶向该途径可以保持 T 细胞的激活、增殖、效应功能和生物能量学,以减轻肿瘤负担,作为单一疗法或与抗 PD-1 联合使用。

https://cdn.ncbi.nlm.nih.gov/pmc/blobs/affa/9685258/8a3254c8c2d6/jitc-2022-004712f01.jpg

文献AI研究员

20分钟写一篇综述,助力文献阅读效率提升50倍。

立即体验

用中文搜PubMed

大模型驱动的PubMed中文搜索引擎

马上搜索

文档翻译

学术文献翻译模型,支持多种主流文档格式。

立即体验