Suppr超能文献

强直性肌营养不良症自调节反馈回路中MBNL活性的可持续恢复。

Sustainable recovery of MBNL activity in autoregulatory feedback loop in myotonic dystrophy.

作者信息

Rogalska Zuzanna, Sobczak Krzysztof

机构信息

Department of Gene Expression, Institute of Molecular Biology and Biotechnology, Adam Mickiewicz University, Uniwersytetu Poznanskiego 6, 61-614 Poznan, Poland.

出版信息

Mol Ther Nucleic Acids. 2022 Nov 3;30:438-448. doi: 10.1016/j.omtn.2022.10.023. eCollection 2022 Dec 13.

Abstract

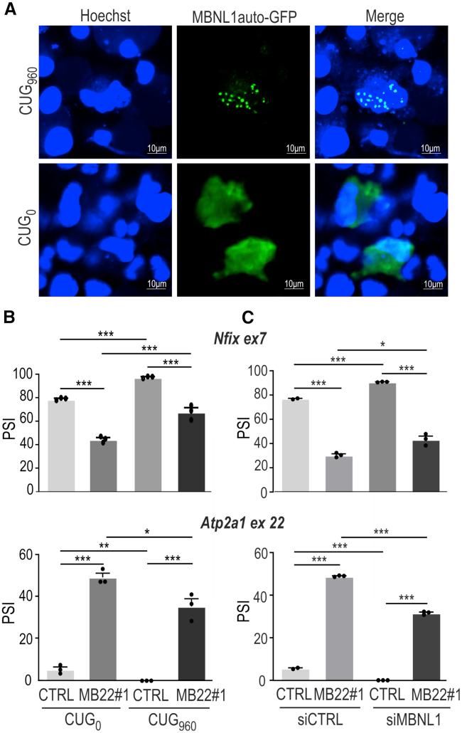
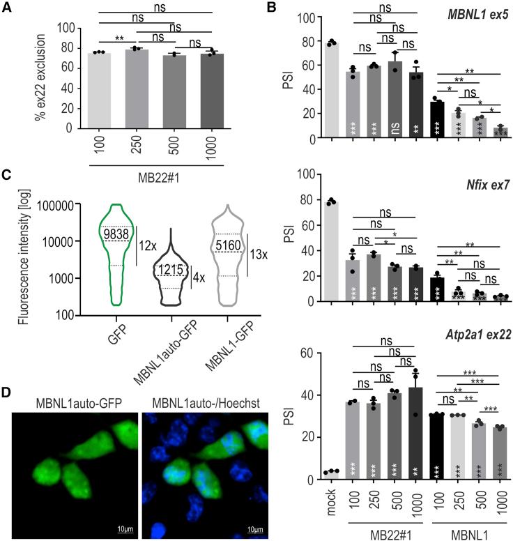
Muscleblind-like proteins (MBNLs) are RNA-binding proteins essential for the developmental regulation of various processes including alternative splicing. Their activity is misregulated in myotonic dystrophy type 1 (DM1), an incurable genetic, neuro-muscular disorder caused by uncontrolled expansion of CTG repeats. Mutant RNAs containing hundreds or thousands of repeats efficiently sequester MBNL proteins. As a consequence, global alternative splicing abnormalities are induced. Importantly, the size of expansion differs significantly not only between patients but also between different parts of the same muscle as a consequence of somatic expansion. One of the potential therapeutic strategies in DM is overexpression of MBNLs. However, gene therapy tools might induce excessive activity of MBNLs, what in turn might change the metabolism of many RNAs. To overcome these limitations, we designed an autoregulated MBNL1 overexpression system. The genetic construct contains an MBNL1-coding sequence separated by the fragment of pre-mRNA with an MBNL-sensitive alternative exon containing stop codon in the reading frame of MBNL1. Inclusion of this exon leads to the arrangement of an inactive form of the protein, but exclusion gives rise to fully active MBNL1. This approach enables the autoregulation of the amount of overexpressed MBNL1 with high dynamic range which ensures a homogeneous level of this protein in cells treated with the genetic construct. We demonstrated beneficial effects of an autoregulated construct on alternative splicing patterns in DM1 models and cells derived from patients with DM1.

摘要

类肌肉失明蛋白(MBNLs)是RNA结合蛋白,对包括可变剪接在内的各种过程的发育调控至关重要。在1型强直性肌营养不良(DM1)中,它们的活性被错误调节,DM1是一种由CTG重复序列不受控制地扩增引起的无法治愈的遗传性神经肌肉疾病。含有数百或数千个重复序列的突变RNA能有效隔离MBNL蛋白。结果,诱导了整体可变剪接异常。重要的是,由于体细胞扩增,扩增的大小不仅在患者之间存在显著差异,而且在同一肌肉的不同部位之间也存在显著差异。DM的潜在治疗策略之一是MBNLs的过表达。然而,基因治疗工具可能会诱导MBNLs的过度活性,这反过来可能会改变许多RNA的代谢。为了克服这些限制,我们设计了一种自动调节的MBNL1过表达系统。该基因构建体包含一个MBNL1编码序列,该序列被一个前体mRNA片段隔开,该片段带有一个对MBNL敏感的可变外显子,在MBNL1的阅读框中含有终止密码子。包含这个外显子会导致蛋白质形成无活性形式,但排除这个外显子会产生完全活性的MBNL1。这种方法能够以高动态范围自动调节过表达的MBNL1的量,从而确保在用该基因构建体处理的细胞中该蛋白质的水平均匀。我们证明了自动调节构建体对DM1模型和来自DM1患者的细胞中的可变剪接模式具有有益作用。

https://cdn.ncbi.nlm.nih.gov/pmc/blobs/bcf3/9672890/ecee58b3c31a/fx1.jpg

文献AI研究员

20分钟写一篇综述,助力文献阅读效率提升50倍。

立即体验

用中文搜PubMed

大模型驱动的PubMed中文搜索引擎

马上搜索

文档翻译

学术文献翻译模型,支持多种主流文档格式。

立即体验