Suppr超能文献

通过探究来识别结构突触可塑性中的新参与者。

Identifying new players in structural synaptic plasticity through interrogation.

作者信息

Xiao Cong, M'Angale P Githure, Wang Shuhao, Lemieux Adrienne, Thomson Travis

机构信息

Department of Neurobiology, University of Massachusetts Chan Medical School, 364 Plantation Street, Worcester, MA 01605, USA.

出版信息

iScience. 2023 Sep 27;26(11):108048. doi: 10.1016/j.isci.2023.108048. eCollection 2023 Nov 17.

Abstract

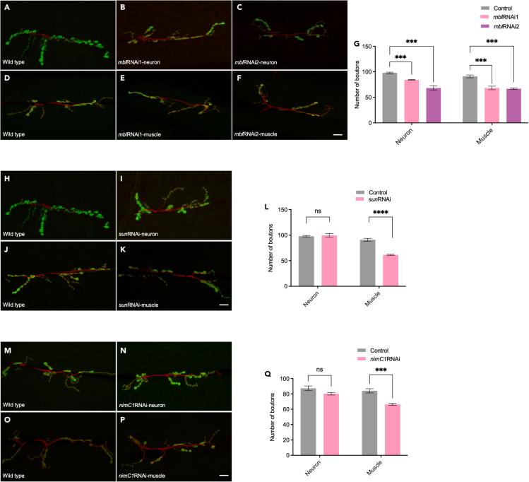
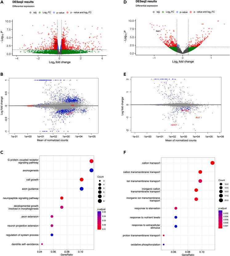
The formation, expansion, and pruning of synapses, known as structural synaptic plasticity, is needed for learning and memory, and perturbation of plasticity is associated with many neurological disorders and diseases. Previously, we observed that the homolog of Activity-regulated cytoskeleton-associated protein (dArc1), forms a capsid-like structure, associates with its own mRNA, and is transported across synapses. We demonstrated that this transfer is needed for structural synaptic plasticity. To identify mRNAs that are modified by dArc1 in presynaptic neuron and postsynaptic muscle, we disrupted the expression of and performed genomic analysis with deep sequencing. We found that dArc1 affects the expression of genes involved in metabolism, phagocytosis, and RNA-splicing. Through immunoprecipitation we also identified potential mRNA cargos of dArc1 capsids. This study suggests that dArc1 acts as a master regulator of plasticity by affecting several distinct and highly conserved cellular processes.

摘要

突触的形成、扩张和修剪,即所谓的结构性突触可塑性,是学习和记忆所必需的,而可塑性的扰动与许多神经障碍和疾病相关。此前,我们观察到活性调节细胞骨架相关蛋白的同源物(dArc1)形成一种衣壳样结构,与其自身的mRNA结合,并跨突触运输。我们证明这种转运是结构性突触可塑性所必需的。为了鉴定在突触前神经元和突触后肌肉中被dArc1修饰的mRNA,我们破坏了其表达,并通过深度测序进行基因组分析。我们发现dArc1影响参与代谢、吞噬作用和RNA剪接的基因的表达。通过免疫沉淀,我们还鉴定了dArc1衣壳潜在的mRNA货物。这项研究表明,dArc1通过影响几个不同且高度保守的细胞过程,充当可塑性的主要调节因子。

https://cdn.ncbi.nlm.nih.gov/pmc/blobs/a153/10590816/e0632885ec8c/fx1.jpg

文献AI研究员

20分钟写一篇综述,助力文献阅读效率提升50倍。

立即体验

用中文搜PubMed

大模型驱动的PubMed中文搜索引擎

马上搜索

文档翻译

学术文献翻译模型,支持多种主流文档格式。

立即体验