Suppr超能文献

生物信息学分析鉴定出 HPV 相关的头颈部鳞状细胞癌肿瘤微环境重塑的预后生物标志物。

Bioinformatic analysis identifies HPV-related tumor microenvironment remodeling prognostic biomarkers in head and neck squamous cell carcinoma.

机构信息

Department of Plastic and Reconstructive Surgery, Shanghai Ninth People's Hospital, Shanghai Jiao Tong University School of Medicine, Shanghai, China.

Department of Oncology, Shanghai Ninth People's Hospital, Shanghai Jiao Tong University School of Medicine, Shanghai, China.

出版信息

Front Cell Infect Microbiol. 2022 Nov 8;12:1007950. doi: 10.3389/fcimb.2022.1007950. eCollection 2022.

Abstract

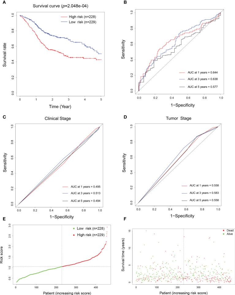
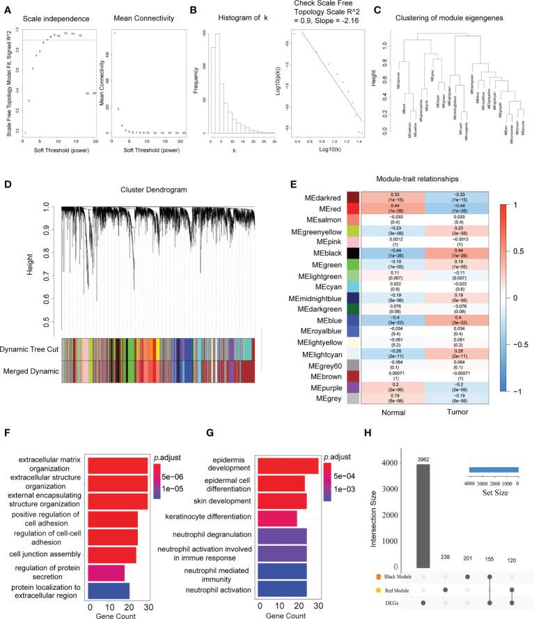
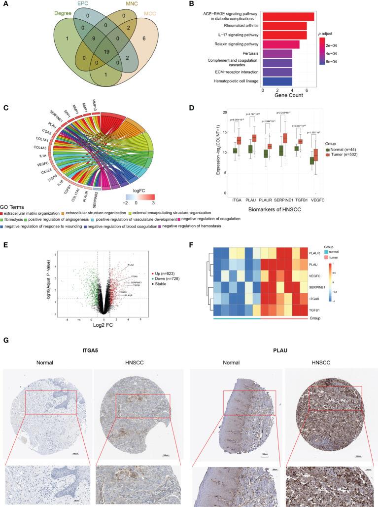
Head and neck squamous cell carcinomas (HNSCCs) are highly aggressive tumors with rapid progression and poor prognosis. Human papillomavirus (HPV) infection has been identified as one of the most important carcinogens for HNSCC. As an early event in HNSCC, infection with HPV leads to altered immune profiles in the tumor microenvironment (TME). The TME plays a key role in the progression and transformation of HNSCC. However, the TME in HNSCC is a complex and heterogeneous mix of tumor cells, fibroblasts, different types of infiltrating immune cells, and extracellular matrix. Biomarkers relevant to the TME, and the biological role of these biomarkers, remain poorly understood. To this end, we performed comprehensive analysis of the RNA sequencing (RNA-Seq) data from tumor tissue of 502 patients with HNSCC and healthy tissue of 44 control samples. In total, we identified 4,237 differentially expressed genes, including 2,062 upregulated and 2,175 downregulated genes. Further in-depth bioinformatic analysis suggested 19 HNSCC tumor tissue-specific genes. In the subsequent analysis, we focused on the biomarker candidates shown to be significantly associated with unfavorable patient survival: , , , , , and . We found that the expression of these genes was negatively regulated by DNA methylation. Strikingly, all of these potential biomarkers are profoundly involved in the activation of the epithelial-mesenchymal transition (EMT) pathway in HNSCCs. In addition, these targets were found to be positively correlated with the immune invasion levels of CD4 T cells, macrophages, neutrophils, and dendritic cells, but negatively correlated with B-cell infiltration and CD8 T-cell invasion. Notably, our data showed that the expression levels of , , , , and were significantly overexpressed in HPV-positive HNSCCs compared to normal controls, indicating the potential role of these biomarkers as transformation and/or malignant progression markers for HNSCCs in patients with HPV infection. Taken together, the results of our study propose , , , , and as potential prognostic biomarkers for HNSCCs, which might be involved in the HPV-related TME remodeling of HNSCC. Our findings provide important implications for the development and/or improvement of patient stratification and customized immunotherapies in HNSCC.

摘要

头颈部鳞状细胞癌(HNSCC)是一种侵袭性强、进展迅速、预后不良的肿瘤。人乳头瘤病毒(HPV)感染已被确定为 HNSCC 的最重要致癌因素之一。HPV 感染作为 HNSCC 的早期事件,导致肿瘤微环境(TME)中的免疫谱发生改变。TME 在 HNSCC 的进展和转化中起着关键作用。然而,HNSCC 的 TME 是肿瘤细胞、成纤维细胞、不同类型浸润免疫细胞和细胞外基质的复杂和异质混合物。与 TME 相关的生物标志物及其生物学作用仍知之甚少。为此,我们对 502 例 HNSCC 患者肿瘤组织和 44 例对照组织的 RNA 测序(RNA-Seq)数据进行了全面分析。总共鉴定出 4237 个差异表达基因,包括 2062 个上调基因和 2175 个下调基因。进一步深入的生物信息学分析提示了 19 个 HNSCC 肿瘤组织特异性基因。在随后的分析中,我们重点关注了与患者生存不良显著相关的生物标志物候选物: 、 、 、 、 、 。我们发现这些基因的表达受到 DNA 甲基化的负调控。引人注目的是,所有这些潜在的生物标志物都在 HNSCC 中上皮-间充质转化(EMT)通路的激活中起着深远的作用。此外,这些靶点与 CD4+T 细胞、巨噬细胞、中性粒细胞和树突状细胞的免疫浸润水平呈正相关,与 B 细胞浸润和 CD8+T 细胞浸润呈负相关。值得注意的是,我们的数据显示,与正常对照相比,HPV 阳性 HNSCC 中 、 、 、 和 的表达水平显著上调,表明这些标志物作为 HPV 感染患者 HNSCC 转化和/或恶性进展标志物的潜在作用。总之,我们的研究结果提出 、 、 、 和 作为 HNSCC 的潜在预后生物标志物,可能参与 HPV 相关的 HNSCC TME 重塑。我们的研究结果为 HNSCC 的发展和/或改善患者分层和个体化免疫治疗提供了重要依据。

https://cdn.ncbi.nlm.nih.gov/pmc/blobs/7249/9679011/53a42f25d9ba/fcimb-12-1007950-g001.jpg

文献AI研究员

20分钟写一篇综述,助力文献阅读效率提升50倍。

立即体验

用中文搜PubMed

大模型驱动的PubMed中文搜索引擎

马上搜索

文档翻译

学术文献翻译模型,支持多种主流文档格式。

立即体验